Доклад: Финансовая система Российской Федерации 3
ИНСТИТУТ МИРОВОЙ ЭКОНОМИКИ И ИНФОРМАТИЗАЦИИ
Курсовая работа
По дисциплине Ф И Н А Н С Ы
на тему: Финансовая система Российской Федерации
выполнила студентка: Сорокина Зоя Вениаминовна
(ФИО полностью)
Специальность: Финансы и Кредит
Регистрационный номер 15747/В
(номер договора на обучение)
Подпись студента______________________________
Проверил_____________________________________
Москва 2009
ОГЛАВЛЕНИЕ
ВВЕДЕНИЕ… 4
1. ОБЩАЯ ТЕОРИЯ ФИНАНСОВ… 6
1.1. Сущность, признаки и функции финансов… 6
1.2. Финансовая система: построение, состав… 10
1.3. Финансовая политика и ее влияние на экономику… 13
2. ФИНАНСОВАЯ СИСТЕМА РОССИЙСКОЙ ФЕДЕРАЦИИ… 17
2.1. Финансовая системы РФ, ее звенья… 17
2.2. Внебюджетные фонды Российской Федерации – как составная часть финансовой системы РФ…………………………………………………18
2.3. Налоговая политика РФ: налоговая реформа, основные направления развития… 21
ЗАКЛЮЧЕНИЕ… 28
СПИСОК ИСПОЛЬЗОВАННЫХ ИСТОЧНИКОВ… 31
В последние годы в связи с переходом к рыночным отношениям происходят глубокие изменения в экономике России. В значительной степени эти изменения обусловлены уточнением, а иногда и сменой приоритетов, стимулов и факторов развития общества и страны.
В условиях перехода на рыночные отношения роль и значение денежных и финансово-кредитных рычагов резко возрастают. Развитие экономики в немалой степени зависит от рационального построения финансовой системы, принимаемой в широком смысле и не сводящейся лишь к финансам государства.
Каждый сектор народного хозяйства любой страны пронизан сетью финансовых отношений, и финансы каждого из них являются лишь элементом взаимосвязанной финансовой системы в целом. Каждое звено финансов определенным образом влияет на процесс воспроизводства, имеет свои, присущие ему функции. Так, финансы предприятий обслуживают материальное производство. При их участии создается ВВП, распределяемый внутри предприятий и отраслей хозяйства. Через государственный бюджет мобилизуются ресурсы в основной централизованный фонд государства, и происходит перераспределение средств между отраслями хозяйства, экономическими регионами, отдельными социальными группами населения. Внебюджетные специальные фонды имеют строго целевое назначение. Так, крупнейший социальный Пенсионный фонд Российской Федерации мобилизует средства на выплату пенсий гражданам страны.
Таким образом, каждое звено финансовой системы представляет собой определенную сферу финансовых отношений, в процессе которых образуются и используются фонды денежных средств. И знание особенностей финансовой системы и ее функционирования необходимо для полноценного ориентирования в экономике любой страны и принятия определенных экономических решений.
Целью данной курсовой работы является комплексное исследование сущности и функции финансов в целом, а также исследование финансовой система России, принципов формирования и функционирования отдельных ее звеньев.
Исходя из поставленной цели, определены следующие задачи:
1. Дать определение понятия финансов и финансовой системы, их сущности и функций.
2. Обозначить подсистемы, сферы и звенья финансовой системы.
3. Подробнее разобрать функционирование одного определенного звена финансовой системы (мною были выбраны внебюджетные фонды РФ).
4. Составить представление о финансовой политике страны и ее составляющих.
5. Подробнее обратиться к анализу одного из звеньев финансовой политики РФ (налоговой политики).
6. Проанализировать статистические данные, относящиеся к функционированию финансовой системы страны.
Объектом исследования является финансовая система Российской Федерации как совокупность всех входящих в финансы страны звеньев во взаимосвязи.
Предметом исследования являются специфические экономические отношения, возникающие на федеральном уровне в связи с развитием и функционированием финансовой системы государства, а именно внебюджетных фондов РФ, и проведением налоговой политики РФ. Также рассматриваются перспективы развития налоговой политики и финансирования внебюджетных фондов в среднесрочном периоде.
При написании работы были использованы описательно-аналитический, графический, экономико-статистический методы экономической теории, анализ документов.
Теоретической и методической основой послужили федеральные законы РФ, постановления правительства РФ, Министерства финансов, учебники и научные статьи отечественных и зарубежных специалистов в области экономической науки, данные официальных электронных сайтов правительства РФ.
«Финансовая система» выступала и выступает объектом изучения многих зарубежных и российских авторов. Разные аспекты изучения российского теневого сектора были рассмотрены в работах Дж. Ван Хорна, К. Макконнелла, С. Брю, В.В. Королева, В.К. Ломакина, Л.А. Дробозиной, Г.Б. Поляка, С.А. Белозерова, В.В. Ковалева, Д.Г. Черника и многих других.
Структурно работа состоит из введения, двух глав, первая из которых содержит четыре раздела, вторая – три, заключения и списка использованных источников, включающего 36 источников. В работе представлены схемы, рисунки и статистические таблицы, часть из которых разработаны автором. В первой главе такими материалами, созданными в ходе аналитической работы, являются рис. 1.1 (с. 12), рис. 1.2 (с. 16). Во второй главе составлены и проанализированы рис. 2.2 (с. 25), табл. 2.1 (с. 28), рассчитаны темпы прироста различных показателей в табл. 2.2 (с. 26), табл. 2.3 (с. 31), табл. 2.9 (с. 43), пересчитаны из номинальных в реальные цены объемы трансфертов в табл. 2.3 (с. 31) и объемы налоговых поступлений в табл. 2.8 (с. 42).
Кроме того, автором были подведены текущие выводы по первой и второй главам.
ГЛАВА 1. ОБЩАЯ ТЕОРИЯ ФИНАНСОВ
1.1. Сущность, признаки и функции финансов
По вопросу происхождения термина «финансы » существуют разные точки зрения. Одни авторы утверждают, что этот термин возник в XIII – XV вв. в торговых городах Италии и стал употребляться как понятие, связанное с системой денежных отношений между населением и государством [27, с. 25]. Другие авторы утверждают, что это понятие было введено в обиход французским ученым Ж.Боденом, который в 1755 г. Издал работу «Шесть книг о республике» [31, с. 44].
Изначально понятие «финансы» рассматривалось только в связи с формированием и использованием денежных фондов для удовлетворения государственных нужд. Позднее эта экономическая категория получила отдельное название – «публичные финансы », которые в настоящее время включают в себя государственные и местные финансы.
Характерными признаками публичных финансов являются:
· денежный характер отношений;
· безвозмездный и безвозвратный характер платежей хозяйствующими субъектами и населением в государственные и местные бюджеты, а также во внебюджетные фонды;
· принудительная со стороны государственных органов и органов местного самоуправления форма денежных отношений с хозяйствующими субъектами и населением;
· отношение перераспределения уже распределенного совокупного общественного продукта в денежной форме [28, с. 16].
Развитие крупномасштабного товарного производства повлекло за собой совершенствование методов, способов мобилизации, использования, распределения денежных средств между различными участниками воспроизводственного процесса. Особую значимость в этом распределительном процессе приобретают движения денежных средств, обособленные от движения товаров (различные формы кредита, распределение и перераспределение стоимости совокупного общественного продукта между различными субъектами, что и является собственно сферой финансовых отношений) .
Сферой финансовых отношений также является система денежных отношений, связанных с формированием и использованием доходов и расходов населения (к примеру, население участвует в формировании централизованных денежных фондов посредством уплаты налогов).
Отличительным признаком финансовых отношений является и то, что процесс перераспределения совокупного общественного продукта сопровождается созданием различных фондов денежных средств, имеющих целевое назначение.
1) фонды денежных средств, создаваемые на уровне государства, органов местного самоуправления – централизованные фонды ;
2) денежные фонды, создаваемые на уровне хозяйствующих субъектов – децентрализованные ;
3) специальные фонды денежных средств, создаваемые из доходов от различных видов деятельности хозяйствующих субъектов (накоплений амортизационных начислений, задолженности по заработной плате, платежам в бюджет и внебюджетные фонды и т.п.).
Формирование указанных фондов носит строго регламентированный характер, что является еще одним отличительным признаком финансовых отношений [30, с 10].
Таким образом, финансы как экономическая категория представляют собой систему распределительных денежных отношений, возникающих в процессе формирования и использования фондов денежных средств у субъектов, участвующих в создании совокупного общественного продукта.
Характерными признаками финансов являются:
· распределительный характер отношений, который основан на правовых нормах или этике ведения бизнеса, связан с движением реальных денег независимо от движения стоимости в товарной форме;
· как правило, односторонний характер движения денежных средств;
· создание централизованных и децентрализованных фондов денежных средств.
Основным материальным источником денежных доходов населения, хозяйствующих субъектов, государства и органов местного самоуправления является национальный доход.
Совокупность денежных средств, находящихся в распоряжении населения, хозяйствующих субъектов, государства, органов местного самоуправления, представляют собой финансовые ресурсы .
Источниками финансовых ресурсов выступают:
1) на уровне хозяйствующих субъектов: прибыль, амортизация, продажа ценных бумаг, банковский кредит, проценты, дивиденды по ценным бумагам;
2) на уровне населения: заработная плата, премии, надбавки к заработной плате, выплаты социального характера, осуществляемые работодателем, командировочные расходы; доходы от предпринимательской деятельности, от участия в прибылях, от операций с личным имуществом, от кредитно-финансовых операций; социальные трансферты, в том числе пенсии, пособия, стипендии; потребительский кредит;
3) на уровне государства, органов местного самоуправления: доходы от государственных и муниципальных предприятий, доходы от приватизации государственного и муниципального имущества, доходы от внешнеэкономической деятельности, налоговые доходы, государственный и муниципальный кредит, эмиссия денег и доходы от эмиссии ценных бумаг.
Социально-экономическая сущность финансов заключается в исследовании и ответе на следующие вопросы: за счет кого или чего тот или иной хозяйствующий субъект, гражданин, государство, орган местного самоуправления формирует свои финансовые ресурсы и каким образом и в чьих интересах используются эти фонды денежных средств [11, с. 24].
Главной функцией финансов является распределительная функция.
Финансы обслуживают разные этапы распределения совокупного общественного продукта, участвуя как в первичном его распределении, так и в перераспределении.
Финансовый метод распределения охватывает разные уровни управления экономикой: федеральный, региональный, местный. Ему присуща многоступенчатость, порождающая разные виды распределения – внутрихозяйственное, внутриотраслевое, межотраслевое, межтерриториальное.
В целом распределительная функция финансов позволяет:
· создавать целевые фонды денежных средств на уровне хозяйствующих субъектов, населения, государства, органов местного самоуправления;
· осуществлять внутрихозяйственное, внутриотраслевое, межотраслевое, межтерриториальное перераспределение, а также между производственной и непроизводственной сферами и социальными группами;
· создавать резервы на уровне хозяйствующего субъекта, государства, а также осуществлять накопления гражданами [30, с. 12].
Наряду с распределительной к главным функциям финансов относится и контрольная функция. Распределительная и контрольная функции представляют собой две стороны одного и того же экономического процесса.
Основу контрольной функции составляет движение финансовых ресурсов.
Распределительная функция осуществляется не стихийно, а в соответствии с правовыми нормами. Следовательно, можно говорить о третьей функции финансов – регулирующей .
Регулирующая функция финансов проявляется не только на уровне государства и хозяйствующих субъектов, но и в организации собственно финансовых отношений в иерархии ее построения [30, с 13].
1.2. Финансовая система: сущность, подсистемы, сферы, звенья
Определение понятия «финансовая система » по-разному трактуется различными авторами: известный американский специалист Дж. Ван Хорн определяет финансовую систему как совокупность ряда учреждений и рынков, предоставляющих свои услуги фирмам, гражданам и правительствам [9, с. 34]. По мнению Л.А. Дробозиной, финансовая система – это совокупность различных сфер финансовых отношений, в процессе которых образуются и используются фонды денежных средств [28, с. 77]. По природе своей финансовые отношения являются распределительными, причем распределение стоимости осуществляется, прежде всего, по субъектам [27, с. 55]. Именно роль субъекта в общественном производстве выступает в качестве первого объективного критерия классификации финансовых отношений. В соответствии с ним в общей совокупности финансовых отношений могут быть выделены три крупные сферы (рис. 1.1):

Рис. 1.1 Финансовая система государства. Источник: разработано автором по [22, 30]
Итак, фнансовая система государства, состоят из трех важнейших сфер:
1) финансы предприятий, учреждений и организаций;
2) страхование;
3) государственные финансы.
Внутри каждой из названных сфер выделяются звенья, причем группировка финансовых отношений осуществляется в зависимости от характера деятельности субъекта, оказывающей определяющее влияние на состав и назначение целевых денежных фондов. Этот критерий позволяет выделить в сфере финансов предприятий (учреждений, организаций) такие звенья, как:
1) финансы коммерческих предприятий;
2) финансы некоммерческих организаций;
3) финансы финансовых посредников.
В сфере государственных финансов:
1) государственный бюджет;
2) внебюджетные фонды;
3) государственный кредит.
В страховой сфере, где характер деятельности субъекта предопределяет специфику объекта страхования, в качестве звеньев выступают:
1) социальное страхование;
2) имущественное и личное страхование;
3) страхование ответственности;
4) страхование предпринимательских рисков.
Среди ответвлений финансовой системы огромное значение имеют финансы предприятий, учреждений и организаций, ведь именно в этой сфере формируется преобладающая доля финансовых ресурсов государства.
Ключевое место среди децентрализованных финансов занимают финансы коммерческих организаций. Здесь создаются материальные блага, производятся товары, оказываются услуги, формируется прибыль,
Финансы некоммерческих организаций имеют свою специфику, связанную с формированием доходов, порядком использования, владением имуществом и т.п.
Особое место в финансовой системе развитых стран мира занимают финансы финансовых посредников, под которыми понимаются фирмы, специализирующиеся на организации взаимодействия лиц, имеющих временно свободные денежные средства, с лицами, нуждающихся в денежных средствах.
Одним из главных звеньев финансовой системы является государственный бюджет. С его помощью правительство концентрирует в своих руках значительную часть национального дохода, перераспределяемого финансовыми методами. В этом звене сосредотачиваются крупнейшие доходы и наиболее важные в политическом и экономическом отношении расходы.
Еще одним важным звеном являются местные бюджеты, которые не входят в состав государственного бюджета и имеют определенную самостоятельность.
Внебюджетные фонды используются для финансирования учреждений просвещения и здравоохранения, содержания нетрудоспособных и престарелых граждан, оказания материальной помощи отдельным группам населения. Они управляются непосредственно центральными, а в отдельных случаях местными властями.
Внебюджетные фонды подразделяются на фонды социального и экономического назначения .
Государственный кредит в интерпретации некоторых авторов выступает как отдельное звено финансовой системы, другие же источники относят его к сфере государственных финансов [22, с. 37].
Каждое звено финансовой системы в свою очередь подразделяется на подзвенья в соответствии с внутренней структурой содержащихся в нем финансовых взаимосвязей. В составе государственных финансов группировка финансовых отношений внутри звеньев осуществляется в соответствии с уровнем государственного управления (федеральный, субъектов федерации, местный).
1.3. Финансовая политика и ее влияние на экономику
Государственная финансовая политика есть часть социально-экономической политики государства по обеспечению сбалансированного роста финансовых ресурсов во всех звеньях финансовой системы страны.
Главной целью государственной финансовой политики является создание финансовых условий для социально-экономического развития общества, повышения уровня качества жизни и уровня населения [33].
Бюджетная политика основывается на законодательных актах страны, определяющих форму бюджетного устройства страны и регламентирующих весь бюджетный процесс.
Под понятием налоговая политика понимается совокупность осуществляемых государством мероприятий, направленных на обеспечение своевременной и полной уплаты налогов и сборов, в объемах, позволяющих доставить ему необходимое финансирование.
В мировой практике выработаны определенные принципы и подходы к построению налоговой системы:
1) горизонтальное и вертикальное равенство (горизонтальное равенство означает, что юридические и физические лица, находящиеся в равных условиях, должны платить одинаковые налоги; вертикальное – что богатые платят пропорционально большие суммы, чем бедные);
2) нейтральность налогов;
3) удобство взимания налогов для правительства;
4) минимальный дестимулирующий эффект от введения того или иного налога;
5) трудность уклонения от уплаты налога [30, с. 25].
Инвестиционная политика связана с созданием условий для привлечения отечественных и иностранных инвестиций прежде всего в реальный сектор экономики. Главная задача инвестиционной политики заключается в создании условий для того, чтобы инвесторам было выгодно вкладывать финансовые средства в экономику страны.
Социальная политика связана прежде всего с решением задач финансового обеспечения прав граждан страны, и охватывает следующие сферы: пенсионную, миграционную, финансовой помощи отдельным социальным группам и др.
Таможенная политика представляет собой симбиоз налоговой и ценовой политики, ограничивая или расширяя доступ на внутренний рынок товаров и услуг и поощряя либо сдерживая экспорт и импорт товаров и услуг из страны.
Наряду с государственной финансовой политикой существует и финансовая политика предприятий, представляющая собой целенаправленную деятельность финансовых менеджеров по достижению целей ведения бизнеса.
Финансовая политика неразрывно связана с кредитно-денежной политикой государства, которая представляет собой часть социально-экономической политики, направленной на борьбу с инфляцией, безработицей и обеспечением стабильных темпов экономического развития.
Бюджетно-налоговая (фискальная) политика – меры правительства по изменению государственных расходов, налогообложения и состояния государственного бюджета, направленные на обеспечение полной занятости, равновесия платежного баланса и экономического роста при производстве ВВП [1, с. 120].
Таким образом, под определением финансы понимают объективную экономическую категорию, характеризующую организуемую государством совокупность распределительных и перераспределительных денежных отношений между отдельными экономическим субъектами, возникающих в процессе формирования и использования ими денежных фондов с целью обеспечения условий эффективного осуществления процесса расширенного воспроизводства.
Необходимо отметить многообразие финансовых отношений, которые тесно связаны с разнообразными денежными отношениями.
Суть финансов проявляется в функциях, которые они выполняют. К функциям финансов относятся: распределительная, контрольная и регулирующая функции.
Понятие финансовой системы подразумевает совокупность финансовых отношений между всеми субъектами воспроизводственного процесса по распределению и перераспределению совокупного общественного продукта.
Сферы и звенья финансовых отношений взаимосвязаны, образуя в совокупности единую финансовую систему. Разные звенья финансовой системы обслуживают разные виды финансового распределения. В общей совокупности финансовых отношений выделяются три крупные сферы со своими звеньями: финансы предприятий, учреждений и организаций, страхование и государственные финансы.
ГЛАВА 2. ФИНАНСОВАЯ СИСТЕМА РОССИЙСКОЙ ФЕДЕРАЦИИ
2.1. Краткая характеристика финансовой системы РФ
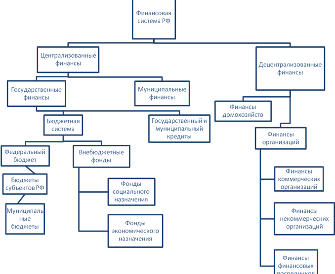
Финансовая система РФ имеет свои особенности при рассмотрении деления ее на подсистемы и звенья (рис. 2.1).
Рис. 2.1 Финансовая система Российской Федерации [30, с.16].
В зависимости от методов формирования доходов экономических субъектов финансовую систему можно разделить на сферы централизованных (публичные финансы ) и децентрализованных финансов (финансы организаций и финансы домохозяйств). Основой финансовой системы являются децентрализованные финансы, поскольку именно в этой сфере формируется преобладающая доля финансовых ресурсов государства.
Среди децентрализованных финансов выделяются финансы организаций (коммерческих, некоммерческих, финансовых посредников) и финансы домохозяйств .
Финансы домохозяйств играют значительную роль как в формировании централизованных финансов посредством налоговых платежей, так и в формировании платежеспособного спроса страны
Централизованные финансы представлены бюджетной системой (федеральный, муниципальные бюджеты, бюджеты субъектов РФ), а также государственным имуниципальным кредитом .
В Бюджетном кодексе РФ (от 17 июля 1998 г.) бюджетная система определена как совокупность бюджетов всех уровней и бюджетов государственных внебюджетных фондов, которая регулирует нормы права и основывается на экономических отношениях. [2].
Федеративное устройство России включает три уровня управления: федеральный уровень, уровень субъектов Федерации и местный уровень. Бюджетная система, соответственно, также включает три уровня:
1. Федеральный бюджет и бюджеты государственных внебюджетных фондов.
2. Бюджеты субъектов Российской Федерации и бюджеты региональных государственных внебюджетных фондов.
3. Бюджеты органов местного самоуправления.
Государственный бюджет – главное звено финансовой системы. Он представляет собой форму образования и использования централизованного фонда денежных средств для обеспечения функций органов государственной власти. Государственный бюджет является основным финансовым планом страны, утверждаемым Федеральным Собранием РФ как закон. Бюджетный кодекс Российской Федерации определяет бюджет как форму образования и расходования фонда денежных средств, предназначенных для финансового обеспечения задач и функций государства и местного самоуправления [2].
В качестве самостоятельного звена в системе государственных и муниципальных финансов выделяют государственный имуниципальные кредиты. Они обслуживают функционирование средств бюджета и внебюджетных фондов и выступают как: способ финансирования дефицита бюджета, а также бюджетов внебюджетных фондов; средство покрытия временной недостаточности финансовых ресурсов для исполнения бюджетов внебюджетных фондов.
2.2. Внебюджетные фонды Российской Федерации.
Государственные внебюджетные фонды – это фонды денежных средств, образуемые вне федерального бюджета и бюджетов субъектов РФ.
Внебюджетные фонды подразделяются на фонды социального и экономического назначения (рис. 2.2). Начиная с 1999 г. многие фоны, прежде всего экономического назначения, были консолидированы с бюджетными (федеральные ирегиональные внебюджетные фонды с федеральным и региональным бюджетом соответственно). Например, произошла ликвидация отраслевых внебюджетных фондов НИОКР.
Внебюджетные фонды в финансовой системе России созданы в соответствии с Законом РСФСР «Об основах бюджетного устройства и бюджетного процесса в РСФСР» (от 17 октября 1991 г.). Главная причина их создания – необходимость выделения чрезвычайно важных для общества расходов и обеспечение их самостоятельными источниками дохода. Решение об образовании внебюджетных фондов принимает Федеральное Собрание РФ, а также государственные представительные органы субъектов Федерации и местного самоуправления. Фонды должны поддерживать специальными финансовыми ресурсами важнейшие отрасли и сферы народного хозяйства, а также оказывать социальную помощь гражданам РФ (за счет различно создаваемых социальных фондов). Внебюджетные фонды находятся в собственности государства, но являются автономными. Они имеют, как правило, строго целевое назначение [7].
К доходам внебюджетных фондов относятся: специальные целевые налоги и сборы, установленные для соответствующего фонда; отчисления от прибыли предприятий, учреждений, организаций; средства бюджета; прибыль от коммерческой деятельности, осуществляемой фондом как юридическим лицом; займы, полученные фондом у Центрального Банка РФ или коммерческих банков.
В Российской Федерации с 1992 г. начало действовать более двух десятков внебюджетных социальных и экономических фондов, в том числе Пенсионный фонд РФ (ПФР), Фонд социального страхования (ФСС), Государственный фонд занятости населения РФ (с 01.01.2001 упразднен), фонды обязательного медицинского страхования (ФОМС), Фонд обязательной социальной поддержки населения экономические Федеральный и территориальные дорожные фонды, Фонд воспроизводства минерально-сырьевой базы РФ, фонды финансового регулирования и др.
Рассмотрим подробнее отдельные фонды социального назначения.
Пенсионный фонд Российской Федерации (ПФР) образован в соответствии с Постановлением Верховного Совета РСФСР от 22 декабря 1990 г. как самостоятельное финансово-кредитное учреждение, осуществляющее свою деятельность по закону в целях государственного управления пенсионным обеспечением. Средства Пенсионного фонда формируются по Положению о Пенсионном фонде РФ за счет трех главных источников: страховых взносов работодателей, страховых взносов работающих и ассигнований из федерального бюджета. Часть средств поступает в результате капитализации (вложений в ценные бумаги) временно свободных средств и добровольных взносов юридических лиц. практикой; работающие граждане, в том числе пенсионеры и инвалиды; религиозные объединения и находящиеся в их собственности предприятия, объединения, учреждения, созданные для осуществления их уставных целей. [11, с. 284]
Налогооблагаемой базой для расчета страховых взносов служит начисленная оплата труда по всем основаниям для работодателей, в том числе колхозов, совхозов, предприятий по производству сельскохозяйственной продукции, а также граждан, использующих труд наемных работников, в то время как для крестьянских хозяйств и граждан, занимающихся частной практикой, – доход. В состав начисленной оплаты труда включаются все виды вознаграждений в денежной и натуральной формах независимо от финансирования. Страховые взносы (тарифы) устанавливаются в зависимости от категории плательщиков.
Средства ПФР используются на выплаты государственных пенсий, пенсий военным, инвалидам, компенсации пенсионерам, пособий для детей в возрасте от 1,5 до 6 лет и другие цели, а также на пособия пострадавшим от аварии на Чернобыльской АЭС.
Руководство ПФР осуществляет Правление и его постоянно действующий орган Исполнительная дирекция. Дирекции подчиняются отделения в республиках в составе РФ, отделения в национально-государственных и административно-территориальных образованиях. На местах (в городах, районах) имеются уполномоченные Фонда [23, с. 124].
Так как к настоящему моменту уже обозначены цели и задачи бюджетной стратегии РФ на 2008 – 2010 г., можно привести информацию о размерах отчислений в ПФР в среднесрочном периоде
Фонд социального страхования РФ (ФСС РФ) – второй по значению внебюджетный социальный фонд. Действует в соответствии с Указом Президента РФ oт 7 августа 1992 г. Он предназначен для финансирования выплат различных пособий по временной нетрудоспособности, беременности и родам, при рождении ребенка. Кроме того, за счет средств ФСС осуществляется санаторно-курортное лечение оздоровление трудящихся и членов их семей.
Фонд социального страхования образуется за счет: страховых взносов предприятий, учреждений, а также иных хозяйствующих субъектов независимо от форм собственности; доходов от инвестирования части временно свободных у него средств; добровольных взносов граждан и юридических лиц; ассигнований из федерального бюджета РФ на покрытие расходов, связанных с предоставлением льгот лицам, пострадавшим от радиации, а также на другие цели. Норматив отчислений юридических лиц в ФСС установлен на 1996 г. в размере 5,4% на все виды начисленной оплаты труда по всем основаниям. Работающие в этот фонд ничего не платят.
Для обеспечения деятельности ФСС создан центральный аппарат, а в региональных отраслевых отделениях аппараты органов ФСС. При ФСС образуется Правление, при региональных отраслевых отделениях координационные советы. Руководство деятельностью ФСС осуществляется его председателем, который назначается Правительством РФ [10, с. 289].
Для реализации политики в области медицинского страхования создаются Федеральный и территориальный фонды медицинского страхования как самостоятельные некоммерческие финансово-кредитные учреждения. Эти фонды действуют в соответствии с Положением о федеральном обязательном медицинском страховании и Положением о территориальном обязательном медицинском страховании, утвержденными Постановлениями Верховного Совета РФ от 24 февраля 1993 г. Средства фондов находятся в государственной собственности, не входят в состав бюджетов, других фондов и изъятию не подлежат.
Федеральный фонд обязательного медицинского страхования предназначен для выравнивания условий деятельности территориальных фондов обязательного медицинского страхования по обеспечению финансирования программ обязательного медицинского страхования; финансирования целевых программ в рамках обязательного медицинского страхования; осуществления контроля за рациональным использованием финансовых средств обязательного медицинского страхований.
Финансовые средства Федерального фонда образуются за счет: части страховых взносов предприятий, учреждений, организаций и иных хозяйствующих субъектов независимо от форм собственности на обязательное медицинское страхование в размерах, установленных федеральным законом; взносов территориальных фондов на реализацию совместных программ, выполняемых на договорных началах; ассигнований из федерального бюджета на выполнение республиканских программ обязательного медицинского страхования; добровольных взносов юридических и физических лиц; доходов от использования временно свободных финансовых средств Федерального фонда; нормированного страхового запаса финансовых средств фонда и иных поступлений [11, с.295].
Объектом выступает начисленная оплата труда по всем основаниям. Тариф страховых взносов определяется Федеральным законом РФ по представлению Правительства РФ.
2.3. Налоговая политика РФ: налоговая реформа, основные направления развития
В разработке государственной финансовой политики в России участвуют все ветви государственной власти. В то же время в силу особенностей конституционного строя приоритет в ее разработке принадлежит Президенту РФ, который в ежегодных посланиях Федеральному Собранию определяет основные направления финансовой политики на текущий год и перспективу.
Подробнее рассмотрим лишь одну ветвь финансовой политики государства – налоговую политику .
В наиболее общем виде налоговая политика представляет собой составную часть общей экономической и социальной политики государства. Именно налоговая политика определяет характер и цели складывающейся налоговой системы. Налоги и другие компоненты налоговой системы являются инструментами налоговой политики.
Российские ученые выделяют несколько типов налоговой политики [34, с. 55]:
1) политика максимальных налогов, характеризующаяся принципом «взять все, что можно». При этом государству уготовлена «налоговая ловушка», когда повышение налогов не сопровождается приростом государственных доходов. Предельная граница ставок определена и зависит от множества факторов в каждом конкретном случае.
2) политика разумных налогов, способствующая развитию предпринимательства, обеспечивая ему благоприятный налоговый климат. Предприниматель максимально выводится из налогообложения, но это ведет к ограничению социальных программ, поскольку государственные поступления сокращаются.
3) налоговая политика, предусматривающая достаточно высокий уровень обложения, но при значительной социальной защите. Налоговые доходы направляются на увеличение различных социальных фондов. Такая политика ведет к раскручиванию инфляционной спирали.
В сильной экономике все указанные типы налоговой политики успешно сочетаются. Для России характерен первый тип налоговой политики в сочетании с третьим.
Важная особенность российской налоговой политики – очевидный акцент в налоговых изъятиях на обложение хозяйствующих субъектов. Последствия этого – отсутствие возможностей самофинансирования, бегство капитала за рубеж, массовые уклонения предприятий от уплаты налогов.
Наиболее значимые недостатки налоговой политики в России, носящие макроэкономический характер, заключаются в следующем:
· отсутствие благоприятного налогового режима для частных инвестиций в экономику;
· большая нагрузка на фонд оплаты труда;
· отсутствие среднего класса, что приводит у переложение налогов на производственную сферу и ее подавление;
· неравномерное распределение налогового бремени между законопослушными и уклоняющимися от налогов потенциальными плательщиками [8].
Основной законодательной базой налоговой политики РФ является Налоговый кодекс РФ, последние поправки в который вносились 24 июля 2007 г. ФЗ № 216 «О внесении изменений в часть вторую Налогового кодекса Российской Федерации и некоторые другие законодательные акты Российской Федерации». Целью поправок была полноценная реализация послания 2006 г. Президента РФ Федеральному собранию, в котором была отмечена необходимость улучшить работу налоговых органов и положение налогоплательщиков [34, с. 126].
В течение последних семи лет в России была проведена масштабная налоговая реформа, начатая с принятием первых глав второй части Налогового кодекса в 2000 году.
В результате, в рамках осуществления налоговой реформы были частично или полностью решены следующие проблемы:
1. Повышение уровня справедливости и нейтральности налоговой системы за счет:
· выравнивания условий налогообложения для всех налогоплательщиков (прежде всего за счет отмены имеющихся необоснованных льгот и освобождений);
· отмены неэффективных и оказывающих наиболее негативное влияние на экономическую деятельность хозяйствующих субъектов налогов и сборов;
· исправления деформаций в правилах определения налоговой базы по отдельным налогам, искажающих экономическое содержание этих налогов;
· улучшение налогового администрирования и повышение уровня собираемости налогов.
2. Снижение общего налогового бремени на законопослушных налогоплательщиков, что включает в себя:
· более равномерное распределения налоговой нагрузки между налогоплательщиками;
· снижение налоговой нагрузки на фонд оплаты труда;
· снижение ставок налогообложения прибыли предприятий.
3. Упрощение налоговой системы за счет:
· установления закрытого перечня налогов и сборов;
· сокращения числа налогов и сборов;
· максимальной унификации налоговых баз и правил их исчисления по отдельным налогам, а также порядка их уплаты.
Стратегия проведенной налоговой реформы в отношении отдельных налогов:
Проведенная налоговая реформа затрагивала различные составные части налоговой системы. Стоит рассмотреть ключевые из них.
В качестве решения проблемы повышения эффективности подоходного налога было выбран подход перехода к пропорциональному налогообложению доходов физических лиц, т.е. отказаться от прогрессивной шкалы ставок.
В результате проведенных преобразований, в настоящее время в России взимается налог на доходы физических лиц по единой 13-процентной ставке.
Также применяется единый социальный налог по регрессивной ставке с максимальной ставкой в 26%, а поступления этих налогов значительно выросли на фоне снижения ставок.
В отношении налога на прибыль организаций было принято решение о принципиальном изменении подхода к формированию налоговой базы этого налога с тем, чтобы она в большей степени соответствовала реально полученному в налоговом периоде доходу.
В рамках задачи модернизацияналога на добавленную стоимость (НДС) при проведении налоговой реформы была проведена по следующим направлениям:
· включение в число налогоплательщиков индивидуальных предпринимателей;
· введение режима освобождения от обязанностей налогоплательщика НДС;
· переход к взиманию НДС на основании единой налоговой ставки;
· переход к взиманию налога на добавленную стоимость на основании метода начислений, когда как момент возникновения налоговых обязательств, так и момент возникновения права на налоговый вычет определяется как наиболее ранний из трех моментов – получение счета-фактуры, осуществление оплаты, получение товара;
· с 2007 года при осуществлении товарообменных операций, зачетов взаимных требований, при использовании в расчетах ценных бумаг уплата налога на добавленную стоимость производится платежным поручением на перечисление денежных средств.
Проведенная реформа российского НДС в 2005 году (переход на метод начислений и новый порядок принятия к вычету НДС, уплаченного при капитальном строительстве), привела к достаточно серьезным единовременным потерям бюджетной системы в 2006 года (табл. 2.7 ). Однако масштабного падения бюджетных доходов не наблююдалось.
С 2008 года увеличена до 1 квартала продолжительность налогового периода по НДС. При осуществлении налоговой реформы значительные изменения были внесены в действовавший порядок примененияакцизов. В частности, дополнительно, в связи с отменой оборотного налога на пользователей автомобильных дорог, были введены акцизы на дизельное топливо и на автомобильные масла [26].
В числе основных факторов роста налоговых доходов бюджетной системы можно назвать:
· благоприятную конъюнктуру на товары российского экспорта и, в первую очередь, нефть, газ и металлы;
· расширение налоговой базы по многим налогам, обусловленное ростом российской экономики;
· улучшение налогового администрирования;
· а также частичное сокращение величины налоговой задолженности;
· положительная динамика поступлений единого социального налога, который с 2001 года заменил существовавшие на тот момент различные платежи в государственные социальные внебюджетные фонды [17].
К настоящему моменту намечены и основные направления налоговой политики в Российской Федерации на 2010 – 2011 гг.
С точки зрения количественных параметров российской налоговой системы с учетом изменений, которые предполагается реализовать в среднесрочной перспективе, необходимо отметить следующие цели налоговой политики :
1. Отказ от увеличения номинального налогового бремени в среднесрочной перспективе при условии поддержания сбалансированности бюджетной системы.
2. Унификация налоговых ставок, повышение эффективности и нейтральности налоговой системы за счет внедрения современных подходов к налоговому администрированию.
В среднесрочной перспективе будет продолжено совершенствование системы администрирования налогов в России. В частности, предполагается принятие следующих мер :
а) совершенствование подходов к проведению налоговых проверок;
б) повышение уровня информационного обеспечения и автоматизации налоговых органов;
в) обеспечение информационного взаимодействия между налоговыми, таможенными, правоохранительными и иными органами;
г) совершенствование системы государственной регистрации юридических лиц [18].
ЗАКЛЮЧЕНИЕ.
Финансовая система РФ подразделяется на сферу централизованных (публичных) и децентрализованных (финансы организаций и финансы домохозяйств) финансов.
Бюджетная система как звено финансовой системы России включает три уровня управления: федеральный уровень, уровень субъектов Федерации и местный уровень.
На федеральном уровне выделяется среди прочих звено государственных внебюджетных фондов. Государственные внебюджетные фонды – это фонды денежных средств, образуемые вне федерального бюджета и бюджетов субъектов РФ. Главная причина их создания – необходимость выделения чрезвычайно важных для общества расходов и обеспечение их самостоятельными источниками дохода. Внебюджетные фонды находятся в собственности государства, но являются автономными и имеют целевое назначение.
К внебюджетным фондам социального назначения относятся Пенсионный Фонд Российской Федерации, Фонд Социального Страхования Российской Федерации и Фонд Обязательного Медицинского Страхования.
Все эти фонды активно развиваются и реформируются. К настоящему моменту уже обозначены цели и задачи на 2008 – 2010 гг., и можно привести оптимистическую информацию о размерах их финансирования (рис. 2.3., 2.4; табл. 2.2, 2.3, 2.4, 2.5), что позволяет говорить о стабилизации экономики государства.
Говоря о налоговой политике РФ как о составной части общей экономической и социальной политики государства, нужно сказать, что именно она определяет характер и цели складывающейся налоговой системы государства.
Для России характерен тип политики максимальных налогов в сочетании с налоговой политикой, предусматривающей достаточно высокий уровень обложения при значительной социальной защите.
В течение последних семи лет в России была проведена масштабная финансовая реформа, в результате которой было частично или полностью решены следующие проблемы: повышение уровня справедливости и нейтральности налоговой системы; снижение общего налогового бремени на законопослушных налогоплательщиков; упрощение налоговой системы. Был выбран подход перехода к пропорциональному налогообложению, произошли изменения в начислении различных налогов (НДС, налог на прибыль организаций, единый социальный налог и др.). Как результат реформы, затрагивающей основные части налоговой системы, в период с 1998 г. по 2006 г. наблюдался существенный рост налоговых поступлений в государственный бюджет (табл. 2.8, 2.9).
К настоящему моменту намечены и основные направления налоговой политики в Российской Федерации на 2008 – 2010 гг.: отказ от увеличения номинального налогового бремени в среднесрочной перспективе при условии поддержания сбалансированности бюджетной системы; унификация налоговых ставок, повышение эффективности и нейтральности налоговой системы; продолжение совершенствования системы администрирования налогов в России.
Финансы выражают экономические общественные отношения. Это неотъемлемый элемент общественного воспроизводства на всех уровнях хозяйствования. Финансовая система есть совокупность финансовых отношений, связанных с распределением и перераспределением общественного продукта. Финансовая политика играет важнейшую роль для достижения целей, поставленных перед государством. Финансовая политика определяет основные направления использования финансов. С помощью финансовой политики реализуются повышение эффективности использования финансовых ресурсов, достижение более высокого уровня жизни.
Как показал проведенный в работе анализ основных параметров действующей в настоящее время в Российской Федерации финансовой системы, по своим основным характеристикам она вполне соответствует общепринятым в экономической науке и мировой практике представлениям: финансовая система Российской Федерации — это совокупность органов и институтов (звеньев), которые связаны с аккумуляцией, перераспределением и использованием централизованных и децентрализованных фондов денежных средств.
В ходе проведенной работы были достигнуты поставленные передо мной задачи: даны определения финансов, финансовой системы, их сущности и их функций; освещена структура финансовой системы Российской Федерации; достаточно полно рассмотрено функционирование одного из звеньев финансовой системы РФ – внебюджетных федеральных фондов, – а также одной из ветвей финансовой политики государства – налоговой политики. Мною были проанализированы различные статистические данные и самостоятельно разработаны некоторые рисунки, схемы, таблицы.
В данной работе я могла бы подробнее осветить остальные звенья финансовой системы Российской Федерации, затронуть описательный анализ не только налоговой политики, но и других составных частей государственной финансовой политики. Но ввиду ограничения объема работы, множественности составных частей финансовой системы государства, а также емкости каждого из понятий, характеризующих эту систему, этого сделать не удалось.
СПИСОК ИСПОЛЬЗОВАННЫХ ИСТОЧНИКОВ
1. Агапова Т.А. Макроэкономика: Учебник для ВУЗов / Т.А. Агапова, С.Ф. Серегина. – М.: Изд-во МГУ, 2005. – 564 с.
2. Бюджетный кодекс Российской Федерации от 17 июля 1998 г. [Электронный ресурс] / Режим доступа:.
3. 3. Бюджетная политика 2007 [Электронный ресурс] /
4. Бюджетная политика в среднесрочной перспективе [Электронный ресурс] /.
5. Ван Хорн Дж. Основы управления финансами: Пер. с англ. / Дж. Ван Хорн; под ред. И.И. Елисеевой. – М.: Финансы и статистика, 1996. – 527 с.
6. Витте С.Ю. Конспект лекций о народном и государственном хозяйстве. / С.Ю. Витте. – М., 1997
7. Закон РСФСР «Об основах бюджетного устройства и бюджетного процесса в РСФСР» от 17 октября 1991 г.
8. Иванова И.В. Россияне о налоговой системе / И.В. Иванова // Экономика и управление на предприятии. – 2005. – № 32. – С. 28.
9. Ковалев В.В. Введение в финансовый менеджмент. / В.В. Ковалев. – М.: Финансы и статистика, 1999. – 352 с.
10. Лобанов В.Г. Налоговая система должна быть справедливой / В.Г. Лобанов // Экономика и жизнь. – 2000. – № 5. – С. 2, 3.
11. Ломакин В.К. Мировая экономика: Учебник для вузов. / В.К. Ломакин. – М.: Финансы, 1998. – 671 с.
12. Лычагин М.В. Финансовая экономика. / М.В Лычагин. – Новосибирск: Изд-во СО РАН, 2005. – 343 с.
13. Макконнелл К. Экономикс: Учебн. Пособие: т. 1 / К. Макконнелл, С. Брю; пер. с англ. под ред. С.В. Черпакова. – М.: Республика, 1992. – 399 с.
14. Мировая экономика: Учебное пособие для вузов. / Под ред. А.С. Булатова. – М.: Юристъ, 1999. – 523 с.
15. Михайлов Д.М. Мировой финансовый рынок: тенденции и инструменты. / Д.М. Михайлов М. – Экзамен, 2000. – 476 с.
16. 16. Национальный проект «Здоровье» [Электронный ресурс] /
17. Нуреев Р.М. Курс микроэкономики: Учебник для вузов / Р.М. Нуреев. – М.: НОРМА, 2007. – 576 с.
18. Основные направления налоговой политики в Российской Федерации на 2008 – 2010 гг. [Электронный ресурс] / Режим доступа: – 10.11.2007.
19. Проект федерального бюджета на 2006 г. [Электронный ресурс] / Режим доступа:
20. Словарь по экономике / Пер. с англ. под ред. П.А. Ватника. – Спб.: Экономическая школа, 1998.
21. Структура ОМС в России [Электронный ресурс] / Режим доступа: www.ffoms.ru/webffoms/docweb.nsf. – 12.11.2007.
22. Теория финансов: Учебное пособие. / Под ред. С.И. Берлин. – М.: Юрайт, 1999. – 575 с.
23. Терещенко О.В., Костяева Е.В. Финансовая система Российской Федерации в современных условиях: лекция для студентов заочного отделения. / О.В. Терещенко, Е.В. Костяева. – Изд-во НГТУ, 1996. – 78 с.
24. Федеральный Закон от 24 июля 2007 г. № 198-ФЗ «О федеральном бюджете на 2008 г. и плановый период 2008 – 2010 годов», Ст. 11.
25. Федеральный Закон от 24 июля 2007 г. № 216-ФЗ «О внесении изменений в часть вторую Налогового кодекса Российской Федерации и некоторые другие законодательные акты Российской Федерации».
26. Федеральный Закон от 6 июня 2005 г. № 58-ФЗ «О внесении изменений и дополнений в часть вторую Налогового кодекса Российской Федерации».
27. Финансы. Денежное обращение и кредит: Учебник для вузов. / Под ред. В.К. Сенчагова, А.И. Архипова. – М.: Проспект, 1999. – 456 с.
28. Финансы. Денежное обращение. Кредит: Учебник для вузов. / Под ред. Л.А. Дробозиной. – М.: ЮНИТИ, 2000. – 479 с.
29. Финансы. Денежное обращение. Кредит: Учебник для вузов. / Под ред. Г.Б. Поляка. – М.: ЮНИТИ, 2001. – 512 с.
30. Финансы: Учебник / Белозеров С.А., Горбушина С.Г., Иванов В.В.; под ред. В.В. Ковалева. – М.: Проспект, 2007. – 640 с.
31. Финансы: Учебник. / Под ред. М.В. Романовского, – М.: Перспектива, Юрайт, 2000. – 520 с.
32. Финансы: Учебник. / Под ред. П.Р. Полякова. – М.: ЮНИТИ, 2003. – 519 с.
33. Хереманс.Д. Регулирование банковского и финансового рынков: Пер. с англ. / Д. Хереманс; пер. с англ. С. Партола, – М., 1996.
34. Черник Д.Г. Налоги в рыночной экономике. / Д.Г. Черник. – М.: Финансы, 1997. – 400 с.
35. Чернов А.Ю. Личные финансы. Доходы и расходы семейного бюджета. / А.Ю. Чернов. – М.: Перспектива, 1995. – 175 с.
36. Шмырева А.И. Международные валютно-кредитные отношения. / А.И. Шмырева. – Спб.: Питер, 2001. – 266 с.
37. Экономическая энциклопедия. Политическая экономия: т. 2 / Под ред. А.М. Румянцева. – М.: Советская энциклопедия, 1975.