Реферат: Оптимізація фінансової стратегії підприємства ТОВ "Провансе"
ДИПЛОМНА РОБОТА
на тему: ОПТИМІЗАЦІЯ ФІНАНСОВОЇ СТРАТЕГІЇ ПІДПРИЄМСТВА ТОВ “ПРОВАНСЕ”
АНОТАЦІЯ
Актуальність досліджень дійсної дипломної роботи полягає в необхідності оптимізації фінансової стратегії забезпечення зовнішньоекономічної діяльності малих підприємств – торговельних посередників на основі законодавчого створення аудитної служби економічного супроводження чисельних малих підприємств в Україні
Об’єкт досліджень дипломної роботи діяльність торгівельно-посередницького малого підприємства товариства з обмеженою відповідальністю ТОВ “Провансе” за 2003 2006 роки.
Предмет досліджень дипломної роботи – зовнішньоекономічні торгового-посередницькі операції та їх комплексний цикл взаємозв’язку з перепродажем імпортованих товарів на внутрішньому ринку.
Мета досліджень дипломної роботи вивчення закономірностей та принципів фінансового механізму діяльності підприємства, оцінка ефективності фінансової стратегії забезпечення застосовуємих схем зовнішньоекономічних та внутрішніх операцій, побудова та обгрунтування пропозицій по оптимізації фінансової стратегії діяльності підприємства.
Практичне значення отриманих результатів дипломної роботи – в наданні керівництву малого підприємства ТОВ “Провансе” аудитних висновків про поточний економічний стан та економічно обґрунтованих пропозицій по шляхам оптимізації фінансової стратегії забезпечення розвитку діяльності малого підприємства в зовнішньоекономічному сегменті ринку.
Магістерська дипломна робота складається із вступу, чотирьох розділів, висновків та списку літератури. Роботу подано на 108 стор., вона містить 7 таблиць, 16 рис., додатки на 29 стор., список джерел 63 найменування.
ЗМІСТ
ВСТУП
РОЗДІЛ 1. ТЕОРЕТИЧНІ ОСНОВИ ПОБУДОВИ ТА РЕАЛІЗАЦІЇ ФІНАНСОВОЇ СТРАТЕГІЇ ПІДПРИЄМСТВА
1.1 Сутність фінансової стратегії підприємства та реалізація основних напрямків фінансової політики підприємства
1.2 Методи розробки фінансових планів підприємства
1.3 Характеристика фінансових ризиків та способи забезпечення фінансової стабільності діяльності підприємства в умовах ринкових відносин
РОЗДІЛ 2. АНАЛІЗ ТА ДІАГНОСТИКА ФІНАНСОВОГО СТАНУ ПІДПРИЄМСТВА ТОВ “ПРОВАНСЕ”
2.1 Загальна характеристика діяльності ТОВ “Провансе”
2.2 Аналіз основних операцій та формування фінансових потоків в ТОВ “Провансе”
2.3 Ретроспективний аналіз фінансового стану ТОВ “Провансе” у 2003 –2006 роках
2.4 Аналіз основних проблем та ризиків фінансової політики забезпечення діяльності ТОВ “Провансе”
РОЗДІЛ 3. ОПТИМІЗАЦІЯ ФІНАНСОВОЇ СТРАТЕГІЇ ДІЯЛЬНОСТІ ТОВ “ПРОВАНСЕ
3.1 Напрямки оптимізації стратегії формування фінансових джерел діяльності ТОВ “Провансе”
3.2 Оцінка впливу фінансової стратегії вексельних схем розрахунків на зростання ефективності роботи ТОВ “Провансе” при здійсненні зовнішньоекономічних торгово-посередницьких операцій
РОЗДІЛ 4. АВТОМАТИЗАЦІЯ РОБОЧОГО МІСЦЯ
4.1 Поняття інформаційних технологій
4.2 Обчислювальні системи та мережі
4.3 Автоматизоване робоче місце спеціаліста з фінансів
ВИСНОВКИ
СПИСОК ВИКОРИСТАНИХ ДЖЕРЕЛ ЛІТЕРАТУРИ
ДОДАТКИ
ВСТУП
Під класичними торговельно-посередницькими операціями розуміють операції, пов'язані з купівлею і продажем товарів, які виконуються за дорученням виробника-резидента незалежним від нього торговельним посередником (резидентом чи нерезидентом) на основі угоди або доручення.
Торговельне посередництво в зовнішньоекономічній діяльності це досить широке поняття, що охоплює чимале коло послуг: перепродаж товару; пошук закордонного контрагента; підготовка і укладання угоди; кредитування сторін; здійснення транспортно-експедиторських операцій; страхові операції; проведення рекламних заходів; технічне обслуговування
Менеджмент зовнішньоекономічної діяльності торговельних посередників це складна сукупність управлінських відносин, що виникають у сфері зовнішньоекономічної діяльності у зв'язку з плануванням, організацією, керівництвом і контролем виконання конкретних міжнародних ділових операцій на різноманітних рівнях управління бізнесом, головним чином на підприємствах.
Актуальність досліджень дійсної дипломної роботи полягає в необхідності оптимізації фінансової стратегії забезпечення зовнішньоекономічної діяльності малих підприємств – торговельних посередників на основі законодавчого створення аудитної служби економічного супроводження чисельних малих підприємств в Україні, які не мають фахівців з економічного аналізу діяльності та організації зовнішньоекономічної діяльності, тому працюють з чисельними порушеннями законодавства чи з ризиками високих економічних втрат при зовнішньоекономічних операціях.
Об’єкт досліджень дипломної роботи діяльність торгівельно-посередницького малого підприємства товариства з обмеженою відповідальністю ТОВ “Провансе” за 2003 2006 роки.
Предмет досліджень дипломної роботи – зовнішньоекономічні торгово-посередницькі операції та їх комплексний цикл взаємозв’язку з перепродажем імпортованих товарів на внутрішньому ринку.
Мета досліджень дипломної роботи вивчення закономірностей та принципів фінансового механізму діяльності підприємства, оцінка ефективності фінансової стратегії забезпечення застосовуємих схем зовнішньоекономічних та внутрішніх операцій, побудова та обгрунтування пропозицій по оптимізації фінансової стратегії діяльності підприємства.
Завдання дослідження дипломної роботи:
— в першому розділі дипломної роботи провести аналіз сутності фінансової стратегії, фінансового планування та мінімізації фінансових ризиків в діяльності підприємств в Україні;
— в другому розділі дипломної роботи проаналізувати діяльність та зовнішньоекономічні операції торгово-посередницької фірми ТОВ “Провансе” за 2003 – 2006 роки, виявити проблеми та необхідність оптимізації фінансової стратегії забезпечення діяльності підприємства;
— в третьому розділі дипломної роботи :
а) запропонувати та обґрунтувати управлінські рішення по оптимізації фінансової стратегії формування джерел коштів та їх ефективного використання в ТОВ “Провансе”;
б) провести чисельне моделювання та оцінку ефективності впровадження оптимізації фінансової стратегії вексельних схем прискорення
обороту обігових коштів в зовнішньоекономічних та внутрішніх
операціях підприємства ТОВ “Провансе”.
Методи досліджень: проведення горизонтального (індексно-хронологічного) та вертикального (структурно-хронологічного) аналізу балансу та фінансової звітності підприємства, аналіз фінансових коефіцієнтів, програмно-математичне моделювання ефективності схем пасивних та активних операцій підприємства, побудування алгоритмів та програм розрахунків на ПЕОМ (EXCEL-програми).
Інформаційно-методологічна база досліджень дійсної дипломної роботи— звітні документи ТОВ “Провансе” за 2003 2006 роки.
Практичне значення отриманих результатів дипломної роботи – в наданні керівництву малого підприємства ТОВ “Провансе” аудитних висновків про поточний економічний стан та економічно обґрунтованих пропозицій по шляхам оптимізації фінансової стратегії забезпечення розвитку діяльності малого підприємства в зовнішньоекономічному сегменті ринку.
РОЗДІЛ 1
ТЕОРЕТИЧНІ ОСНОВИ ПОБУДОВИ ТА РЕАЛІЗАЦІЇ ФІНАНСОВОЇ СТРАТЕГІЇ ПІДПРИЄМСТВА
1.1 Сутність фінансової стратегії підприємства та реалізація основних напрямків фінансової політики підприємства
Під фінансовою стратегією підприємства слід розуміти формування системи довгострокових цілей фінансової діяльності й вибір найбільш ефективних шляхів їх досягнення.
Фінансова стратегія є частиною загальної стратегії підприємства [36, с.35]. Основна мета загальної стратегії – забезпечення високих темпів економічного розвитку та підвищення конкурентної позиції підприємства.
До основних етапів процесу формування фінансової стратегії підприємства відносять:
1) Визначення загального періоду формування фінансової стратегії.
Цей період залежить від ряду умов. Головною умовою його визначення є довгота періоду, який прийнятий для формування загальної стратегії розвитку підприємства – так як фінансова стратегія носить по відношенню до неї підлеглий характер, вона не може виходити за межу цього періоду.
Важливим елементом визначення періоду формування фінансової стратегії підприємства є передбачення розвитку економіки в цілому та кон’юнктури тих сегментів фінансового ринку, з якими пов’язана майбутня фінансова діяльність підприємства, в умовах нинішнього нестабільного розвитку економіки країни цей період не може бути більше трьох років.
2) Дослідження факторів зовнішнього фінансового середовища та кон’юнктури фінансового ринку.
Для такого дослідження необхідно вивчити економіко-правові умови фінансової діяльності підприємства і можливі їх зміни в наступному періоді. Крім того, на цьому етапі розробки фінансової стратегії аналізуються кон’юнктура фінансового ринку та фактори, які її визначають, а також розробляється прогноз кон’юнктури в розрізі окремих сегментів цього ринку, пов’язаних з наступною фінансовою діяльністю підприємства.
3) Формування стратегічних цілей фінансової діяльності.
Головною метою цієї діяльності є підвищення рівня добробуту підприємства і максимізація його ринкової вартості. Разом з цим ця головна мета потребує конкретизації з урахуванням задач і особливостей наступного фінансового розвитку підприємства.
Система стратегічних цілей повинна забезпечувати формування достатнього обсягу власних фінансових ресурсів і високорентабельне використання власного капіталу; оптимізацію структури активів і капіталу, що використовується; прийнятного рівня фінансових ризиків в процесі здійснення наступної господарської діяльності та ін.
Систему стратегічних цілей фінансового розвитку слід формулювати чітко і коротко, відображаючи кожну мету в конкретних показниках – цільових стратегічних нормативах. В якості таких цільових стратегічних нормативів по окремих аспектах фінансової діяльності підприємства можуть бути встановлені:
середньорічний темп зростання власних фінансових ресурсів, які сформовані із власних джерел;
мінімальна частка власного капіталу в загальному обсязі використаного капіталу підприємства;
— коефіцієнт рентабельності власного капіталу підприємства;
— співвідношення оборотних і необоротних активів підприємства;
— мінімальний рівень грошових активів, який забезпечує поточну платоспроможність підприємства;
— мінімальний рівень самофінансування інвестицій;
— граничний рівень фінансових ризиків в розрізі основних напрямів господарської діяльності підприємства.
4) Конкретизація цільових показників фінансової стратегії за періодами її реалізації.
В процесі цієї конкретизації забезпечується динамічність представлення системи цільових стратегічних нормативів фінансової діяльності, а також їх зовнішня і внутрішня синхронізація за часом.
Зовнішня синхронізація передбачає узгодження за часом реалізації розроблених показників фінансової стратегії з показниками загальної стратегії розвитку підприємства, а також з прогнозованими змінами кон’юнктури фінансового ринку.
Внутрішня синхронізація передбачає узгодження в часі всіх цільових стратегічних нормативів фінансової діяльності між собою.
5) Розробка фінансової політики за окремими аспектами фінансової діяльності.
Цей етап формування фінансової стратегії є найбільш відповідальним. Фінансова політика являє собою форму реалізації фінансової ідеології і фінансової стратегії підприємства в розрізі найбільш важливих аспектів фінансової діяльності на окремих етапах її здійснення. На відміну від фінансової стратегії в цілому, фінансова політика формується лише по конкретним напрямкам фінансової діяльності підприємства, які потребують забезпечення найбільш ефективного управління для досягнення головної стратегічної мети цієї діяльності.
Формування фінансової політики по окремим аспектам фінансової діяльності підприємства може носити багаторівневий характер. Так, наприклад, в рамках політики управління активами підприємства можуть бути розроблені політика управління оборотними і необоротними активами. В свою чергу політика управління оборотними активами може включати в якості самостійних блоків політику управління окремими її видами та ін.
Система формування фінансової політики по основним аспектам фінансової діяльності в рамках загальної фінансової стратегії підприємства представляється в такому вигляді [39,c.24]:
Фінансова стратегія підприємства: І. Політика управління активами: 1. Політика формування активів; 2. Політика управління оборотними активами: а) політика управління запасами; б) політика управління дебіторської заборгованістю; в) політика управління грошовими активами; г) політика фінансування оборотних активів. 3. Політика управління необоротними активами: а) політика управління основними засобами; б) політика управління нематеріальними активами; в) політика фінансування необоротних активів. ІІ. Політика управління капіталом: 1. Політика формування структури капіталу. 2. Політика управління власним капіталом. 3. Політика управління позиковим капіталом. ІІІ. Політика управління інвестиціями (інвестиційна політика): 1. Політика управління реальними інвестиціями: а) політика управління капітальними інвестиціями; б) політика управління інноваційними інвестиціями. 2. Політика управління фінансовими інвестиціями: а) політика формування портфеля грошових інструментів інвестування; б) політика формування портфеля фондових інструментів інвестування. ІV. Політика управління грошовими потоками: 1. Політика управління операційними грошовими потоками. 2. Політика управління інвестиційними грошовими потоками. 3. Політика управління фінансовими грошовими потоками. V. Політика управління фінансовими ризиками: 1. Політика уникнення фінансових ризиків. 2. Політика диверсифікації фінансових ризиків. 3. Політика хеджирування фінансових ризиків. VI. Політика антикризового фінансового управління: 1. Політика фінансової стабілізації підприємства. 2. Політика санації підприємства.
6) Розробка системи організаційно-економічних заходів по забезпеченню реалізації фінансової стратегії.
В системі цих заходів передбачається формування на підприємстві “центрів відповідальності” різних типів; визначення прав, обов’язків та міри відповідальності їх керівників за результати фінансової діяльності; розробка системи стимулювання робітників за їх вклад в підвищення ефективності фінансової діяльності та ін.
7) Оцінка ефективності розробленої фінансової стратегії. Вона є заключним етапом розробки фінансової стратегії підприємства і проводиться за наступними основними параметрами:
узгодження фінансової стратегії підприємства із загальною стратегією його розвитку. В процесі такої оцінки виявляється ступінь узгодження цілей, направлень та етапів в реалізації цих стратегій;
узгодженість фінансової стратегії підприємства з передбаченими змінами зовнішнього фінансового середовища. В процесі цієї оцінки визначається на скільки розроблена фінансова стратегія відповідає прогнозному розвитку економіки країни та змінам кон’юнктури фінансового ринку в розрізі окремих його сегментів;
внутрішня збалансованість фінансової стратегії. При проведенні такої оцінки визначається на скільки узгоджуються між собою окремі цілі та цільові стратегічні нормативи майбутньої фінансової діяльності; на скільки ці цілі і нормативи кореспондують із змістом фінансової політики по окремим аспектам фінансової діяльності; на скільки узгоджені між собою за напрямками і в часі заходи по забезпеченню її реалізації;
реалізованість фінансової стратегії. В процесі такої оцінки в першу чергу розглядаються потенціальні можливості підприємства в формуванні власних фінансових ресурсів. Крім того, оцінюється рівень кваліфікації фінансових менеджерів та їх технічної оснащеності з позицій задач реалізації фінансової стратегії;
прийнятність рівня ризиків, пов’язаних з реалізацією фінансової стратегії. В процесі такої оцінки необхідно визначити, на скільки рівень прогнозних фінансових ризиків, пов’язаних з діяльністю підприємства, забезпечує достатню фінансову рівновагу в процесі його розвитку і відповідає фінансовому менталітету його власників і відповідальних фінансових менеджерів. Крім того, необхідно оцінити, на скільки рівень цих ризиків допустимий для фінансової діяльності даного підприємства з позицій можливого розміру фінансових втрат і генерування загрози його банкрутства;
результативність розробленої фінансової стратегії. Оцінка результативності фінансової стратегії може бути оцінена перш за все на основі прогнозних розрахунків раніш розглянутої системи основних фінансових коефіцієнтів. Поряд з цим можуть бути оцінені і не фінансові результати реалізації розробленої стратегії – зростання ділової репутації підприємства; підвищення рівня управління фінансовою діяльністю структурних його підрозділів (при створенні “центрів відповідальності”); підвищення рівня матеріальної і соціальної задоволеності фінансових менеджерів (за рахунок ефективної системи їх матеріального стимулювання за результати фінансової діяльності; більш високого рівня технічного оснащення їх робочих місць та ін.).
Розробка фінансової стратегії і фінансової політики по найбільш важливим аспектам фінансової діяльності дозволяє приймати ефективні управлінські рішення, пов’язані з фінансовим розвитком підприємства.
1.2 Методи розробки фінансових планів підприємства
Фінансове планування – це розробка системи фінансових планів за окремими напрямками фінансової діяльності підприємства, які забезпечують реалізацію його фінансової стратегії у плановому періоді. Мета фінансового планування – забезпечення поточної діяльності підприємства необхідними фінансовими ресурсами [49,c.38].
Основними завданнями фінансового планування є:
оптимізація фінансових відносин підприємства з діловими партнерами у плановому періоді;
фінансове забезпечення основної, операційної та іншої звичайної діяльності підприємства;
визначення способів ефективного інвестування капіталу підприємства у плановому періоді;
забезпечення раціонального використання матеріально-технічних і фінансових ресурсів підприємства у плановому періоді;
контроль за організацією поточних розрахунків і використанням платіжних засобів підприємства.
Фінансовий план розробляють на основі: загальної фінансової стратегії підприємства; основних напрямків його фінансової політики; даних про планові обсяги виробництва та реалізації продукції; показників розвитку фінансового ринку; результатів фінансового аналізу діяльності підприємства за попередні звітні періоди; оцінки фінансового стану і резервів економічного розвитку підприємства на початок планового періоду тощо.
На основі розробленого фінансового плану можна визначити який обсяг грошових коштів може мати підприємство у своєму розпорядженні, які основні джерела їх надходження, чи достатньо коштів для виконання планових завдань, скільки коштів необхідно перерахувати в бюджет, кредиторам, страховим компаніям тощо, як буде розподілятися прибуток підприємства, чи збалансовані доходи з витратами підприємства тощо.
У практиці фінансового планування застосовують наступні методи [56], [57]:
економічного аналізу,
нормативний,
балансових розрахунків,
грошових потоків,
метод багатоваріантності,
економіко-математичне моделювання.
Метод економічного аналізу використовується для визначення основних закономірностей, тенденцій у русі натуральних і вартісних показників, внутрішніх резервів підприємства.
Нормативний метод полягає в тому, що на основі заздалегідь установлених норм і техніко-економічних нормативів розраховується потреба суб'єкта, що хазяює, у фінансових ресурсах і їхніх джерелах. Такими нормативами є ставки податків і зборів, норми амортизаційних відрахувань і інші нормативи, що встановлюються або самим суб'єктом, або для суб'єкта державою у виді спеціальної нормативної чи законодавчої бази. Нормативи самого суб'єкта, що хазяює це нормативи, розроблені безпосередньо на підприємстві і використовувані їм для регулювання виробничо-господарської діяльності, контролю за використанням фінансових ресурсів, інших цілей по ефективному вкладенню капіталу. Існують сучасні методи калькулювання витрат: стандарт маржинал-костинг. Вони засновані на використанні внутрішньогосподарських норм.
Використання методу балансових розрахунків для визначення майбутньої потреби у фінансових засобах ґрунтується на прогнозі надходження засобів і витрат по основних статтях балансу на визначену дату в перспективі.
Метод грошових потоків є універсальним при складанні фінансових планів і служить інструментом для прогнозування розмірів і термінів надходження необхідних фінансових ресурсів. Теорія прогнозу грошових потоків ґрунтується на очікуванні надходження коштів на визначену дату і бюджетуванні усіх доходів і витрат. Цей метод дає набагато більше корисної інформації, ніж метод балансового кошторису.
Метод багатоваріантності розрахунків складається в розробці альтернативних варіантів планових розрахунків, для того щоб вибрати з них оптимальний, при цьому критерії вибору можуть бути різними. Наприклад, в одному варіанті може бути врахований триваючий спад виробництва, інфляція національної валюти, а в іншому ріст процентних ставок і, як наслідок, уповільнення темпів росту світової економіки і зниження цін на продукцію.
Методи економіко-математичного моделювання дозволяють кількісно виразити взаємозв'язок між фінансовими показниками й основними факторами, які їх визначають.
Процес фінансового планування складається з декількох етапів. На першому етапі відбувається аналіз фінансових показників за попередній період. Для цього використовують інформацію з основних фінансових звітів підприємств: бухгалтерського балансу, звіту про прибутки і збитки, звіту про рух коштів. Ці документи мають важливе значення для фінансового планування, тому що містять дані для аналізу і розрахунку фінансових показників діяльності підприємства, а також є основою для складання прогнозу.
На другому етапі відбувається складання основних прогнозних документів, таких як прогноз балансу, звіту про прибутки і збитки, руху коштів, що відносяться до перспективних фінансових планів і включаються в структуру науковообгрунтованого бізнес-плану підприємства.
На третьому етапі відбувається уточнення і конкретизація показників прогнозних фінансових документів за допомогою складання поточних фінансових планів.
На четвертому етапі здійснюється оперативне фінансове планування.
Завершується процес фінансового планування практичним упровадженням планів і контролем за їхнім виконанням.
Фінансове планування, у залежності від змісту призначення і задач, можна класифікувати на перспективне, поточне (річне) і оперативне.
Розглянемо методи здійснення перспективного фінансового планування. Цей тип фінансового планування використовується для визначення найважливіших показників, пропорцій і темпів розширеного відтворення, є головною формою реалізації цілей підприємства. Перспективне фінансове планування в сучасних умовах охоплює період часу від одного року до трьох років. Часовий інтервал носить умовний характер, оскільки залежить від економічної стабільності і можливості прогнозування обсягів фінансових ресурсів і напрямків їхнього використання. Перспективне планування включає розробку фінансової стратегії підприємства і прогнозування фінансової діяльності. Фінансова стратегія впливає на загальну стратегію підприємства. Зміна ситуації на фінансовому ринку приводить до корегування фінансової, а потім і загальної стратегії розвитку підприємства. Мети фінансової стратегії повинні бути підлеглі загальній стратегії розвитку і спрямовані на максимізацію ринкової вартості підприємства.
В основі фінансової стратегії лежить фінансова політика підприємства по конкретних напрямках фінансової діяльності: податкової, амортизаційної, дивідендної, емісійної. При формуванні фінансової стратегії варто врахувати фактори ризику.
Основою перспективного планування є прогнозування, що визначає стратегію компанії на ринку. Основою прогнозування є узагальнення й аналіз наявної інформації з наступним моделюванням можливих варіантів розвитку ситуацій і фінансових показників. Методи і способи прогнозування повинні бути досить динамічними для того, щоб вчасно врахувати ці зміни. Початок прогнозування визнання факту стабільності змін основних показників діяльності від одного звітного періоду до іншого.
Результатом перспективного фінансового планування є розробка трьох основних фінансових документів:
прогнозу звіту про прибутки і збитки;
прогнозу руху коштів;
прогнозу бухгалтерського балансу.
Ще одним видом планування на підприємстві є кошторис. Кошторис це форма планового розрахунку, що визначає докладну програму дій підприємства на майбутній період. При складанні кошторисів використовуються різні методи: нормативний, розрахунково-аналітичний, балансовий, оптимізації, моделювання.
Сутністю нормативного методу складання кошторису є розрахунок обсягів витрат і потреби в ресурсах шляхом множення норм витрати ресурсів на планований обсяг економічного показника.
Сутністю розрахунково-аналітичного методу складання кошторису є розрахунок обсягів витрат і потреби в ресурсах шляхом множення середніх витрат на індекс їхньої зміни в плановому періоді.
Сутністю балансового методу складання кошторису є ув'язування обсягів витрат і джерел розширення ресурсів.
Сутність методу оптимізації при складанні кошторисів є багатоваріантність. З декількох кошторисів вибирається найкраща з погляду мінімуму чи витрат максимуму одержуваного ефекту.
Сутність методу моделювання кошторисів є факторний аналіз функціональних зв'язків між різними елементами процесу виробництва. Наприклад, моделюється залежність прибутку від рівня витрат і обсягів реалізації продукції.
Для цілей оптимального фінансування проектів можна використовувати в плануванні сфер вкладення фінансових ресурсів метод подвійного бюджету. Це ефективний спосіб захисту стратегії розвитку підприємства від усіляких несподіванок у плані фінансування поділ бюджету фірми на поточний і стратегічний.
Поточний бюджет включає наступні позиції :
забезпечення безупинного надходження прибутку від використовуваних потужностей фірми;
капіталовкладення в розвиток наявних потужностей;
капіталовкладення для зростання прибутку від зниження виробничої собівартості продукції;
Стратегічний бюджет включає наступні позиції:
капіталовкладення в ріст конкурентоздатності в існуючій стратегічній зоні господарювання;
освоєння суміжних, у географічному відношенні, зон;
освоєння нових стратегічних зон господарювання і припинення капіталовкладень у збиткові зони.
При здійсненні прогнозних розрахунків підприємство повинне враховувати два фактори: інфляцію і необхідність періодичного надходження доходу на інвестований капітал, причому не нижче визначеного мінімуму( облікова ставка дисконту).Тому майбутні грошові надходження повинні оцінюватися з позиції поточного моменту(дисконтована оцінка).
Взаємозв'язок фінансового і виробничого планування зумовлює необхідність складання на підприємстві єдиного виробничо-фінансового плану, складова частина якого “Баланс доходів і видатків” – фінансовий план підприємства на поточний рік з поквартальною розбивкою. У ньому знаходить відображення рух усіх фінансових ресурсів підприємства, які надходять підприємству і витрачаються ним у відповідних напрямках. Як правило, баланс доходів і видатків складається з таких чотирьох розділів [59], [60]:
1. Доходи і надходження коштів.
2. Витрати і відрахування.
3. Кредити і взаємовідносини з банками.
4. Взаємовідносини з бюджетом.
Розробка планового балансу доходів і видатків – це заключний етап фінансового планування. Для його складання потрібно мати всі плани виробничо-господарської діяльності підприємства, а також зробити всі розрахунки фінансових ресурсів, а саме :
— план прибутку і його використання;
— план надходження і використання амортизаційних відрахувань;
— розрахунок планового приросту нормативу власних оборотних коштів і джерел його покриття;
— розрахунок обсягу і джерел капіталовкладень;
— розрахунок надходження ПДВ (податку на додану вартість) і його сплати до бюджету і інш.
Крім того, необхідно зробити розрахунки планових обсягів валових доходів і валових витрат для визначення суми прибутку, яка має бути сплачена до бюджету у вигляді податку на прибуток. Проте як джерело всіх витрат, які плануються у фінансовому плані, може виступати лише балансовий ( тобто реальний ) прибуток, саме він і є основним об'єктом фінансового планування.
1.3 Характеристика фінансових ризиків та способи забезпечення фінансової стабільності діяльності підприємства в умовах ринкових відносин
Під фінансовим розуміється ризик, що виникає при здійсненні фінансового підприємництва чи фінансових угод, виходячи з того, що у фінансовому підприємництві в ролі товару виступають або валюта, або цінні папери, або кошти.
До фінансового ризику відносяться [63, c.12]:
валютний ризик;
інвестиційний ризик.
кредитний ризик;
Валютний ризик — це імовірність фінансових втрат у результаті зміни курсу валют, що може відбутися в період між заключенням контракту і фактичним виконанням розрахунків по ньому. Валютний курс, установлюваний з урахуванням купівельної здатності валют, дуже рухливий. Варто розрізняти валютний ризик для імпортера і ризик для експортера. Ризик для експортера — це падіння курсу іноземної валюти з моменту одержання чи підтвердження замовлення до одержання платежу і під час переговорів. Ризик для імпортера — це підвищення курсу валюти у відрізок часу між датою підтвердження замовлення і в день платежу.
Наступний вид фінансового ризику — інвестиційний ризик. Даний вид ризику зв'язаний зі специфікою вкладення підприємницькою фірмою коштів у різні проекти. У вітчизняній економічній літературі часто під інвестиційними маються на увазі ризики, зв'язані з вкладенням засобів у цінні папери. На нашу думку, це поняття багато ширше і містить у собі всі можливі ризики, що виникають при інвестуванні коштів.
Одним з найважливіших видів ризиків діяльності підприємницької фірми в умовах ринкової економіки є кредитний ризик. Якщо валютний та інвестиційний ризик можна віднести до фінансових ризиків зовнішньої діяльності підприємства, то кредитний ризик є ризиком внутрішньої фінансової діяльності і зв'язаний з можливістю невиконання підприємницькою фірмою своїх фінансових зобов'язань перед інвестором у результаті використання для фінансування діяльності фірми зовнішньої позики. Отже, кредитний ризик виникає в процесі ділового спілкування підприємства з його кредиторами: банком і іншими фінансовими установами; контрагентами: постачальниками і посередниками; а також з акціонерами.
Розмаїтість видів кредитних операцій визначає особливості і причини виникнення кредитного ризику: несумлінність позичальника, що одержав кредит; погіршення конкурентного положення конкретної підприємницької фірми, що одержала комерційний чи банківський кредит; несприятлива економічна кон'юнктура; некомпетентність керівництва підприємницької фірми і т.д.
Закордонні економісти виділяють майновий, моральний і діловий кредитні ризики. Діловий ризик, як правило, зв'язується зі здібностями підприємця отримувати прибуток за визначений період часу. Під моральним ризиком мається на увазі та частина ризику, що має відношення до позики грошей і залежить від моральних якостей позичальника. Майновий ризик визначається тим, чи досить власних активів позичальника для покриття обсягу кредиту.
До основних причин, які викликають фінансовий кредитний ризик в діяльності підприємства, відносяться [61, c.27]:
втрата підприємством нормативного рівня абсолютної ліквідності
активів підприємства (ризик абсолютної ліквідності активів підприємства);
втрата підприємством нормативного рівня відносної ліквідності активів у балансі підприємства (ризик відносної ліквідності активів у балансі підприємства);
— втрата підприємством нормативного рівня фінансової незалежності;
— втрата підприємством нормативного рівня фінансової стійкості по рівню джерел забезпечення запасів підприємства;
— втрата підприємством нормативного рівня платоспроможності по забезпеченню кредиторської заборгованості постачальникам, податкової заборгованості державі та поточної кредитної заборгованості банкам більш вищим рівнем дебіторської заборгованості покупців (“розрив платоспроможності”).
а) Ризик абсолютної ліквідності активів підприємства
Активи – це усе, що утворює майно підприємства, входить у його надбання і має вартість. З поняттям активів підприємства тісно зв'язане поняття його ліквідності. Ліквідність підприємства – це його здатність вчасно погашати свої боргові зобов'язання [62]. Ліквідність є основним показником фінансової стійкості підприємства, а, отже, основним критерієм оцінки ризику банкрутства. У табл. 1.1 приведена загальна класифікація оборотних активів підприємства по ступені їхнього ризику (ліквідності).
Таблиця 1.1
Ступінь ризику активів (ризик переводу активів у платоспроможну форму розрахунків) | Вид активів підприємства |
| 1. Мінімальний ризик | Гроші в касі Гроші на розрахунковому рахунку |
| 2. Малий ризик | Кінцева готова продукція Незавершене виробництво Основна сировина і матеріали Допоміжні матеріали |
| 3. Середній ризик | Цінні папери Рахунки споживачів (Дебіторська заборгованість споживачів за відпущену продукцію) Авансовані кошти (Дебіторська заборгованість за оплачені сировину і матеріали) Рахунки службовців (Дебіторська заборгованість службовців за отримані під звіт кошти) |
| 4. Високий ризик | Дебіторська заборгованість підприємств, що знаходяться у важкому фінансовому положенні (прострочена дебіторська заборгованість) Запаси готової продукції, що вийшла з уживання Наднормативні запаси малоліквідної сировини і матеріалів для виробництва продукції |
Поняття ліквідності часто використовується в наступному трактуванні Ліквідність – це здатність активів використовуватися як безпосередній засіб платежів чи бути здатними до швидкого перетворення в грошову форму без істотної втрати своєї поточної (нинішньої) вартості.
Ризик ліквідності – це специфічна форма ризику, зв'язана з низькою ліквідністю об'єктів (майна, активів, інвестицій).
Для оцінки ступеня ліквідності використовують дві основні моделі :
— час трансформації активів у засіб платежів (гроші);
— обсяг фінансових збитків, що зв'язані з цією трансформацією.
За тимчасовим критерієм активи класифікуються в такий спосіб [61]:
миттєво ліквідні – «нульовий» час трансформації;
терміново ліквідні час трансформації менше тижня;
— високо ліквідні – час трансформації від тижня до 1 місяця;
— середньо ліквідні – час трансформації від 1 місяця до 1 кварталу;
— низько ліквідні – час трансформації більш 1 кварталу.
Збитки в процесі трансформації активів у кошти класифікуються як :
— низькі – менш 5 %;
— середні – 6 – 10 %;
— високі – 11 – 20 %;
— дуже високі – більш 20 %;
б) Ризик відносної ліквідності активів у балансі підприємства
Основна задача аналізу ліквідності балансу підприємства – це перевірка синхронності надходження і витрата фінансових ресурсів, тобто здатність підприємства розраховуватися по зобов'язаннях власним майном у визначені періоди часу. Ліквідність балансу визначається ступенем покриття зобов'язань підприємства його активами, термін перетворення яких у кошти з урахуванням ризику ліквідності відповідає терміну погашення зобов'язань [60] .
Аналіз ліквідності балансу складається в порівнянні статей активу балансу, що згруповані по ознаці ліквідності і розміщені в порядку збільшення ліквідності, зі статтями пасиву, що згруповані по ознаці термінів погашення і розміщені в порядку зменшення термінів до погашення зобов'язань .
Якщо при такому порівнянні активів вистачає, то баланс ліквідний і підприємство платоспроможне. При цьому враховується, що пасиви підприємства є сумою власного капіталу і позикових засобів (зобов'язань підприємства). Оскільки абсолютна ліквідність активів підприємства характеризується як термінами трансформації, так і рівнем фінансових втрат, то при оцінці відносної ліквідності балансу підприємства існують три ступені ризиків ліквідності (платоспроможності):
— ризик платоспроможності по позикових зобов'язаннях при ліквідній трансформації активів з частковою втратою розрахункового прибутку (беззбиткова ліквідність) ;
— ризик платоспроможності по позикових зобов'язаннях при ліквідній трансформації активів із втратою прибутку і частковою втратою власного капіталу (збиткова ліквідність );
— ризик неплатоспроможності по позикових зобов'язаннях при ліквідній трансформації активів із втратою прибутку і повною втратою власного капіталу (катастрофічно збиткова ліквідність – банкрутство);
Одночасно з розглянутими якісними показниками ліквідності є сукупність відносних аналітичних показників – коефіцієнтів ліквідності. Основними з них є коефіцієнти поточної, швидкої й абсолютної ліквідності [60].
Знаменник у всіх приведених показниках той самий – поточні пасиви, тобто термінові невідкладні платіжні зобов'язання підприємства :
1. Коефіцієнт ліквідності поточної (покриття, загальної платоспроможності):
Поточні активи * Коефіцієнт ризику ліквідності
Кл.м. = (1.1)
Поточні пасиви
2. Коефіцієнт ліквідності швидкої :
Поточні активи * Коефіцієнт ризику ліквідності Запаси
Кл.ш. = (1.2)
Поточні пасиви
3. Коефіцієнт ліквідності абсолютної :
Кошти (Каса + Кошти_розр.рахунок)
Кл.а. = (1.3)
Поточні пасиви
Критичні емпіричні значення коефіцієнтів ліквідності балансу, при яких ризики ліквідності є припустимими, складають не менш (при раціональній структурі позикових пасивів підприємства) :
Кл.м. – більше 1,0 ;
Кл.ш. – більше 0,75;
Кл.а. – більше 0,2 ;
Під раціональною структурою пасивів підприємства розуміється співвідношення позикових засобів до власного капіталу не більш 1,0, а також іммобілізація власного капіталу в малоліквідні основні засоби підприємства не більш 2535% (тобто достатня частка маневреності власного капіталу).
Співвідношення короткострокової дебіторської та кредиторської заборгованостей – показує наскільки термінові надходження від боржників до підприємства відповідають терміновим вимогам кредиторів до підприємства:
, (1.4)
де: Здеб – короткострокова дебіторська заборгованість (Форма 1 строки (160+170+180+190+200+210));
Зкред – короткострокова кредиторська заборгованість(Форма 1 строки (520+530+540));
Значення цього коефіцієнту є сприятливими, якщо він перевищує 1,25[58].
Однією з найважливіших характеристик фінансового стану підприємства є фінансова стійкість. Фінансова стійкість характеризує ступінь фінансової незалежності підприємства щодо володіння своїм майном і його використання.
В табл. 1.2 наведені алгоритми розрахунків показників фінансової стійкості підприємства з використанням форм фінансової звітності – Форма 1 “Баланс” та Форма 2 “Звіт про результати фінансової діяльності”[21],[22].
Таблиця 1.2
Алгоритми розрахунку показників фінансової стійкості
| Показник | Умов. позн. | Формула для розрахунку | Джерела інформації з форм фінзвітності | |
| ПОКАЗНИКИ ФІНАНСОВОЇ СТІЙКОСТІ | ||||
| 1 | Власні обігові кошти (робочий, функціонуючий капітал) (норматив > 15% власного капіталу) | Рк | Оборотні активи – короткострокові зобов'язання | Форма 1(260+270620630) |
| 2 | Коефіцієнт забезпечення оборотних активів власними коштами (норматив>0,1) | Кзвк | Власні обігові кошти / оборотні кошти | Форма 1(380+430080) /Форма1 (260+270) |
| 5 | Коефіцієнт забезпечення власними обіговими коштами запасів (норматив >0,2) | Кзап | Власні обігові кошти / Запаси | Форма 1(380+430080) /Форма1 (100+120 +130+140+150) |
| 6 | Коефіцієнт покриття запасів (норматив > 1,0) | Кпз | «Нормальні» джерела покриття запасів / Запаси | Форма 1(380+430 +480080+500+520+530+540) /Форма1 (100+120 +130+140+150) |
| 7 | Коефіцієнт фінансової незалежності (автономії), (норматив>0,5) | Кавт | Власний капітал / Валюта Пасивів балансу | Форма 1(380+430+630) /Форма1 (640) |
| 12 | Коефіцієнт фінансової стійкості (норматив> 0,7) | Кфст | Власний капітал + довгострокові зобов ' язання / Валюта пасивів | Форма 1(380+430+480+630) /Форма1 (640) |
Для оперативного розрахунку абсолютних показників фінансової стійкості(коефіцієнту покриття запасів оборотними коштами) вартість запасів (З) порівнюється з послідовно поширюваним переліком таких джерел фінансування [58]:
— власні оборотні кошти (НВОК );
— власні оборотні кошти і довгострокові кредити та позики (НВОК + Дп);
— власні оборотні кошти, довго та короткострокові кредити і позики (НВОК + Дп + ДФЗ).
Відповідно до забезпеченості запасів згаданими варіантами фінансування можливі чотири типи фінансової стійкості [60]:
1. Абсолютна стійкість для забезпечення запасів (З) достатньо власних оборотних коштів; платоспроможність підприємства гарантована: З < НВОК
2. Нормальна стійкість – для забезпечення запасів крім власних оборотних коштів залучаються довгострокові кредити та позики; платоспроможність гарантована: З < НВОК +Дп
3. Нестійкий фінансовий стан – для забезпечення запасів крім власних оборотних коштів та довгострокових кредитів і позик залучаються короткострокові кредити та позики; платоспроможність порушена, але є можливість її відновити: З < НВОК + Дп + ДФЗ
4. Кризовий фінансовий стан – для забезпечення запасів не вистачає “нормальних” джерел фінансування; підприємству загрожує банкрутство:
З > НВОК + Дп + ДФЗ
Забезпеченість запасів джерелами формування є сутністю фінансової стійкості, її зовнішнім проявом, а наслідком є платоспроможність (ліквідність).
Фінансова стабільність підприємства є однією із найважливіших характеристик фінансового стану підприємства. Вона пов’язана з рівнем його залежності від кредиторів та інвесторів. За різних умов, в яких функціонує підприємство, останнє для досягнення фінансової стабільності проходить різні етапи.
Кожному етапу фінансової стабільності відповідають певні її внутрішні механізми – оперативний, тактичний і стратегічний, що являють собою систему заходів, спрямованих на вирішення конкретних завдань.
Оперативний механізм фінансової стабільності – це система заходів, спрямованих, з одного боку, на зменшення розміру поточних зовнішніх зобов’язань підприємства у короткостроковому періоді, а з другого – на збільшення суми найліквідніших активів (грошей), що забезпечують термінове погашення цих зобов’язань.
Тактичний механізм фінансової стабільності, являє собою систему заходів, спрямованих на досягнення точки фінансової рівноваги підприємства у наступному періоді.
Стратегічний механізм фінансової стабільності, є винятково наступальною стратегією фінансового розвитку, яка забезпечує оптимізацію необхідних фінансових параметрів з метою прискорення економічного зростання підприємства. Тобто стратегічний механізм фінансової стабільності – це система заходів, спрямованих на підтримання досягнутої фінансової рівноваги підприємства у довгостроковому періоді.
Застосовують таку модель характеристики економічного зростання підприємства DЕРОСТ(1/0) (1 –звітний період, 0 – порівняльний базовий період) [58]:
(1.5)
де ЧП – чистий прибуток після оподаткування;
ОР – чистий обсяг валового доходу від реалізації продукції;
ЧП / ОР – коефіцієнт прибутковості реалізації продукції;
ККП – коефіцієнт капіталізації чистого прибутку (частка чистого прибутку, перерахована в власний капітал після виплати дивідендів, премій та погашення збитків діяльності з чистого прибутку);
А – обсяг валюти активів підприємства;
ВК – обсяг власного капіталу підприємства;
А / ВК – коефіцієнт леверіджу активів;
КОА – коефіцієнт оборотності активів (відношення ОР/А).
Формула (1.5) після підстановок показує, що модель економічного росту підприємства, по суті, характеризується відносним зростанням частки рентабельності власного капіталу підприємства по чистому прибутку, розподіленому на зростання власних джерел капіталу підприємстваю
Фінансова стабільність – це спроможність підприємства досягати стану фінансової рівноваги при збереженні достатнього ступеня фінансової стійкості та зберігати цей стан у довгостроковій перспективі при ефективному управлінні фінансами. Складовими елементами фінансової стабільності є:
фінансова рівновага підприємства – це відповідність обсягів формування та використання (споживання) власних фінансових ресурсів;
ресурсна стійкість – це оптимальна структура трудових і матеріальних ресурсів підприємства;
потенційна стійкість – це можливість підприємства щодо нарощування обсягів діяльності та його спроможність вийти на новий рівень фінансової рівноваги.
фінансова стійкість – це такий стан фінансових ресурсів підприємства, за якого раціональне розпорядження ними є гарантією наявності власних коштів, стабільної прибутковості та забезпечення процесу розширеного відтворення.
Існує багато підходів до прогнозування фінансової неплатоспроможності суб'єктів господарювання методик прогнозування банкрутства. У закордонній практиці поширення придбали дві моделі — Альтмана і Спрингейта, названі на честь їхніх авторів [58, с.68].
Модель Альтмана (розроблена в 1968 році і відома також за назвою «розрахунок Zпоказника» — інтегрального показника рівня погрози):
(1.6)
де Х1 = (Поточні активи Поточні пасиви) / Обсяг активу;
Х2 = Нерозподілений прибуток / Обсяг активу;
Х3 = Прибуток до виплати відсотків / Обсяг активу;
Х4 = Ринкова вартість власного капіталу / Позикові засоби;
Х5 = Виторг від реалізації / Обсяг активу;
При Z < 1,8 імовірність банкрутства дуже висока; 1,8 < Z < 2,7 імовірність банкрутства середня; 2,7 < Z < 2,99 імовірність банкрутства невелика; Z > 2,99 імовірність банкрутства незначна.
РОЗДІЛ 2
АНАЛІЗ ТА ДІАГНОСТИКА ФІНАНСОВОГО СТАНУ ПІДПРИЄМСТВА ТОВ “ПРОВАНСЕ”
2.1 Загальна характеристика діяльності ТОВ “Провансе”
Товариство з обмеженою відповідальністю «Провансе», створене відповідно до чинного законодавства України, зареєстроване Печерською районною у м. Києві державною адміністрацією 18.09.2002 року, про що зроблено запис 18.09.2002 року в журналі обліку реєстрації за № 34275, ідентифікаційний код 33398787.
Засновниками Товариства є:
Громадяни України:
АВРАМЕНКО Вячеслав Валентинович, 20.10.1967 р.н., ідентифікаційний номер 2476404556, паспорт СО 049655, виданий Шевченківським РУГУ МВС України в м.Києві 19.01.1999 року, що мешкає за адресою Україна, м.Київ, вул.П.Орлика, буд.22/2, кв.23.
СУЛЕЙМАНОВА Олександра Юріївна, 30.08.1978 р.н., ідентифікаційний номер 2873105646, паспорт СН 622417, виданий Мінським РУГУ МВС України в м.Києві 18.11.1997 року, що мешкає за адресою: Україна, м.Київ, вул.Гер.Дніпра, буд.30, кв.53.
Повне найменування Товариства українською мовою Товариство з обмеженою відповідальністю «Провансе».
Місцезнаходження Товариства: Україна, м.Київ, вул.Бальзака, буд.24а.
Фінансові реквізити ТОВ “Провансе” – р/р 2600560321445 в АКБ “Меркурій” МФО 300755, генеральний директор Маноха Г.С.
Форма власності – 20 (КОЛЕКТИВНА ВЛАСНІСТЬ).
Види діяльності: (ЗКГНГ)
71130 ОПТОВА ТОРГІВЛЯ НЕДЕРЖАВНИХ ОРГАНІЗАЦІЙ,'КРІМ СПОЖИВЧОЇ КООПЕРАЦІЇ
712110 РОЗДРІБНА ТОРГІВЛЯ НЕДЕРЖАВНИХ ОРГАНІЗАЦІЙ, КРІМ СПОЖИВЧОЇ КООПЕРАЦІЇ
61110 ЗАГАЛЬНІ БУДІВЕЛЬНІ ОРГАНІЗАЦІЇ
72200 ЗОВНІШНЯ ТОРГІВЛЯ НЕДЕРЖАВНИХ ОРГАНІЗАЦІЙ
Статутний фонд /капітал/ Товариства складається з грошових внесків Засновників і становить 16 500 (шістнадцять тисяч п'ятсот) гривень.
Статутний фонд /капіталу розподіляється між Засновниками наступним чином:
частка у статутному фонді /капіталі/ АВРАМЕНКА В'ячеслава Валентиновича формується за рахунок грошового внеску у розмірі 8 250 (вісім тисяч двісті п'ятдесят) гривень, що складає 50% статутного фонду /капіталу/, 50% голосів;
частка у статутному фонді /капіталі/ СУЛЕЙМАНОВОЇ Олександри Юріївни формується за рахунок грошового внеску у розмірі 8 250 (вісім тисяч двісті п'ятдесят) гривень, що складає 50% статутного фонду /капіталу/, 50% голосів.
Вкладами Засновників та Учасників може бути рухоме та нерухоме майно, інші матеріальні цінності, цінні папери, інтелектуальна власність, шо визнана і оцінена у грошовому розмірі Учасниками.
Устаткування, машини, обладнання та інше майно в натуральній формі передаються Товариству відповідним Учасником за місцезнаходженням Товариства.
У Товаристві створюється резервний фонд у розмірі 25% від статутного фонду/капіталу/ Товариства. Розмір щорічних відрахувань до резервного фонду становить 5% суми чистого прибутку.
За рішенням Загальних зборів Учасників Товариства за рахунок прибутку, отриманого від діяльності Товариства, можуть утворюватись інші фонди Товариства та затверджуються положення про порядок їх використання.
Товариство створене з метою здійснення виробничо-господарської, комерційної та інших видів діяльності та отримання на цій основі максимального прибутку Учасниками Товариства.
Предметом діяльності Товариства згідно Статуту є торгівля та послуги:
оптова та роздрібна торгівля промисловими та продовольчими товарами за готівковий та безготівковий рахунок;
оптова та роздрібна торгівля склопакетами за готівковий та безготівковий рахунок;
оптова та роздрібна торгівля паперовою та полімерною тарою за готівковий та безготівковий рахунок;
оптова та роздрібна торгівля будівельними матеріалами та витратними матеріалами будівельного призначення;
оптова, консигнаційна, комісійна та роздрібна торгівля товарами народного споживання, промисловими та продовольчими товарами на Україні та за її межами;
оптова, роздрібна та комісійна торгівля товарами промислово-технічного призначення, сільськогосподарською продукцією, рибопродуктами;
оптова торгівля спиртом етиловим, коньячним та плодовим, алкогольними напоями та тютюновими виробами;
купівля та продаж сільськогосподарської продукції та товарів народного споживання у населення та організацій;
оптова та роздрібна торгівля автотоварами;
оптова та роздрібка торгівля газом;
торгівля нафтопродуктами, паливно-мастильними матеріалами;
здійснення закупівлі, поставок і реалізації сировини металів та виробів з них, різних видів газу, нафти і інших енергоносіїв та продуктів їх переробки, паливно-мастильних матеріалів;
торгівля витратними матеріалами для підприємств торгівлі;
гарантійне обслуговування обладнання підприємств торгівлі;
торгівельнопосередницька, маклерська, брокерська діяльність;
експортно-імпортні операції;
створення та організація профільних, універсальних, комерційних та комісійних магазинів, здійснення фірменої торгівлі, розвиток нових прогресивних форм торгівлі та послуг за валюту країни місцезнаходження Товариства та за іноземну валюту відповідно до чинного законодавства України, включаючи консигнацію, торгівлю по каталогам, посилочну та оптову торгівлю, лізинг, торгівлю в кредит, відкриття магазинів у вільній митній зоні;
створення оптово-роздрібних підприємств торгівлі і послуг населенню;
створення кафе, барів, ресторанів та інших підприємств громадського харчування, виробництво та реалізація їжі хлібо-булочних та кондитерських виробів;
надання коштів у позику, в тому числі і на умовах фінансового кредиту;
надання займів фінансовими активами;
надання послуг у проведенні технічних, економічних, юридичних та інших консультацій, маркетингу та реклами;
надання посередницьких, комерційних, дилерських та дистриб'юторських послуг виробничого та невиробничого призначення;
надання маркетингових, консультаційних, інформаційних та посередницьких послуг;
виконання представницьких функцій і конкретних доручень підприємств, організацій та приватних осіб, надання агентських послуг;
надання складських послуг;
надання послуг населенню і підприємствам на підставі договорів прокату;
виконання робіт по пакуванню, складуванню, експедуванню і перевезенню вантажів автомобільним, залізничним, повітряним, річковим і морським транспортом, будівництво і експлуатація шляхів сполучення, транспортних засобів і комунікацій; надання транспортно-експедиційних послуг при перевезеннях зовнішньоторговельних і транзитних вантажів;
надання транспортних послуг громадянам та організаціям;
надання транспортне-експедиційних послуг;
внутрішні та міжнародні доставки та перевезення вантажів та пасажирів морським, автомобільним, повітряним, річковим, залізничним транспортом;
надання транспортних та інших послуг в галузі комунікацій та зв'язку (телефон, телеграф, електронна пошта та ін.);
створення власного автомобільного та машинно-тракторного парку;
створення та експлуатація СТО та реалізація автомобілів, запчастин;
ремонт, технічне і сервісне обслуговування автомобільного, залізничного, водного, авіаційного транспорту, електромеханічного обладнання, будівельної, обчислювальної та іншої техніки і технічних засобів;
перепродажна підготовка, в т.ч. з метою підвищення комфортності транспортних засобів, їх ремонт і сервісне обслуговування;
відновлення та ремонт деталей, вузлів та агрегатів автомобілів, їх реалізація та реалізація запасних частин;
Зовнішньоекономічна діяльність:
товарообмінні (бартерні) операції та іншу діяльність побудовану на формах зустрічної торгівлі між суб'єктами зовнішньоекономічної діяльності та іноземними суб'єктами господарської діяльності;
посередницькі операції при здійсненні яких, право власності на товар не переходить до посередника (на підставі комісійних, агентських договорів, договорів-доручень та інших), здійснює без обмежень.
Види діяльності, щодо яких законодавством передбачене ліцензування, Товариство здійснює після одержання відповідного дозволу /ліцензії/.
Основним видом діяльності ТОВ “Провансе” на сучасному етапі розвитку є імпортування комплектуючих для збирання та виготовлення метало пластикових вікон та дверей німецьких фірм “KBEFenstersysteme” та “REHAU”. Імпортовані комплектуючі з оптового складу ТОВ “Провансе” реалізуються будівельним фірмам та мінізаводам на Україні по збиранню та монтажу металопластикових вікон та дверей безпосередньо у будинках замовників.
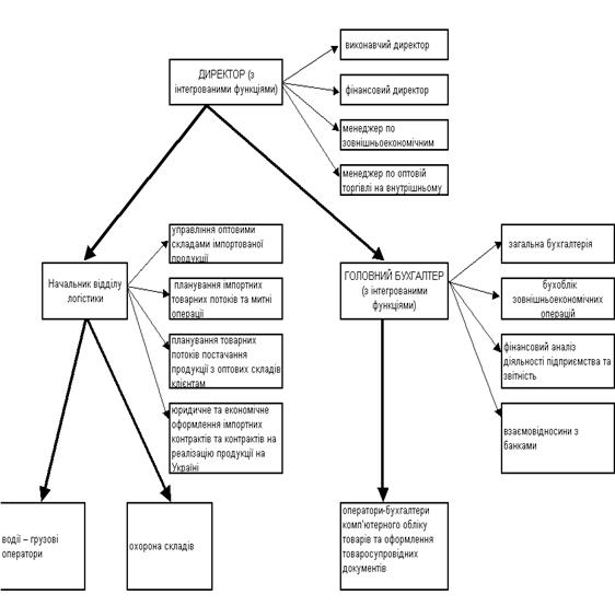
Враховуючи вказаний основний вид торгово-посередницької діяльності ТОВ “Провансе”, яке не виконує власноруч переробки імпортуємої продукції, його організаційна структура побудована за функціональною структурою з інтегрованим сумісництвом функцій, характерним для малого підприємства (рис.2.1):
1. Директор ТОВ “Провансе” – Маноха Г.С. з функціями :
— виконавчий директор;
— фінансовий директор;
— менеджер по зовнішньоекономічним операціям;
— менеджер по оптовій торгівлі на внутрішньому ринку;
2. Головний бухгалтер ТОВ “Провансе” – Живаліна Н.В. з функціями:
— загальна бухгалтерія;
— зовнішньоекономічні операції;
— фінансовий аналіз діяльності підприємства та звітність;
— взаємовідносини з банками;
3. Начальник відділу логістики ТОВ “Провансе” – Передерій Г.О. з
функціями :
— управління оптовими складами імпортованої продукції;
— планування імпортних товарних потоків та митні операції;
— планування товарних потоків постачання продукції з оптових складів клієнтам;
— юридичне та економічне оформлення імпортних контрактів та контрактів на реалізацію продукції на Україні;
4. Наймані робітники обслуговування оптових складів ( 5 працівників в 2004 році та 14 працівників у 2005 році) з функціями:
водії – грузові оператори;
охорона складів;
оператори-бухгалтери комп’ютерного обліку товарів та
оформлення товаро-супровідних документів;
![]() |
Рис.2.1 Організаційна та функціональна структура ТОВ “Провансе”
2.2 Аналіз основних операцій та формування фінансових потоків в ТОВ “Провансе”
Під класичними торговельно-посередницькими операціями розуміють операції, пов'язані з купівлею і продажем товарів, які виконуються за дорученням виробника-резидента незалежним від нього торговельним посередником (резидентом чи нерезидентом) на основі угоди або доручення.
Торговельне посередництво це досить широке поняття, що охоплює чимале коло послуг: перепродаж товару; пошук закордонного контрагента; підготовка і укладання угоди; кредитування сторін; здійснення транспортно-експедиторських операцій; страхові операції; проведення рекламних заходів; технічне обслуговування [32,c.77].
До торговельно-посередницьких фірм належать фірми, що з юридичного і господарського погляду не залежать від виробника або споживача товару (сюди, звичайно, не входять філії або дочірні товариства промислових компаній). Вони діють заради одержання прибутку, що створюється або як різниця між цінами, за якими вони купують і продають товар, або як винагорода за послуги. Як правило, торговельно-посередницькі фірми займаються лише комерційною діяльністю, хоча найбільші з них можуть і обробляти куплений товар.
Використання торговельних фірм дає певні переваги [40].
1. Фірма-експортер у такому разі не вкладає якихось значних коштів в організацію збутової мережі на території країни-імпортера, тому що торговельно-посередницькі фірми мають свою власну матеріально-технічну базу (складські приміщення, демонстраційні зали, ремонтні майстерні, роздрібні магазини).
2. Вони звільняють експортера від багатьох турбот, пов'язаних із реалізацією товару (доставляння, сортування, упаковування), пристосовуючись до вимог ринку.
3. Суттєвим є використання капіталу торговельно-посередницьких фірм на основі короткострокового і середньострокового кредитування. Тут велике значення мають стійкі зв'язки торговельно-посередницьких фірм із банками, страховими компаніями.
4. Нарешті, ринки деяких товарів цілком монополізовані торговельними посередниками (наприклад, брокерами в Англії) і недоступні для прямих контактів із споживачами.
Недоліком використання посередників є те, що експортер позбавлений безпосередніх контактів із ринками збуту і цілком залежить від сумлінності посередника.
Торговельно-посередницькі операції можна поділити на чотири види: з перепродажу; комісійні; агентські; брокерські [46].
Операції з перепродажу здійснюються торговельним посередником від свого імені і за свій рахунок. Тут торговельний посередник є стороною договору як з експортером, так і з покупцем. Розрізняють два види операцій з перепродажу.
До першого виду належать операції, коли торговельний посередник відносно експортера є покупцем. Він стає власником товару і може реалізувати його будь-кому і за будь-якою ціною. Термінологія, що стосується таких посередників, різна:
— Merchant Англія, США;
— Handler ФРН;
— Stockholder ринок чорних металів Англії;
— Operator торговці цукром на Нью-Иоркській біржі;
— Dealer торговці какао на Лондонській біржі;
— Principal торговці кольоровими металами.
Другий вид операцій коли експортер і торговельний посередник підписали договір про продаж товарів на певній території, у конкретний термін (вказуються й інші деталі) згідно з договором. Термінологія торговців за цим договором також різна:
Distributor США, Англія;
Vertragshandler ФРН.
Отже, посередництво згідно з договором полягає в просуванні товарів від експортера до споживача, при цьому торговець зобов'язаний дотримуватися певних умов експортера.
Комісійні операції це укладення однією стороною (місіонером), за дорученням другої сторони (комітента), угод від свого імені, але за рахунок комітента. Взаємовідносини регулюються договором. Комітент залишається до кінця власником товару. Комісіонер же не купує товару (він залишається в руках експортера). Але для третьої сторони (покупця) стороною договору є комісіонер, а комітента він може і не знати. Комісіонер одержує винагороду або як відсоток, або як різницю між ціною, установленою комітентом, і ціною продажу.
Якщо покупець не може розплатитися з комісіонером, то в комісійний договір включається умова про поруку комісіонера за виконання угоди покупцем, тобто гарантії комітента від несплати. Така умова називається делькредере (del credere). У договорі вказується при цьому ціна (максимальна або мінімальна), а також термін передання грошей комісіонером комітентові.
Якщо замовлення йде від імпортера комісіонеру (тобто навпаки) на купівлю в країні експортера товарів, то він називається індентом (indent). Він може бути закритим, якщо імпортер точно вказує в замовленні, де і що купити, або відкритим, якщо індент надає комісіонеру право вибору покупця.
Різновидом комісійних угод є консигнаційні угоди. Це продаж товарів зі складу комісіонера, але товар належить консигнанту, тобто експортеру. Консигнаційна форма торгівлі використовується у разі слабкого освоєння ринку або при поставці нових товарів чи товарів масового виробництва, у стійкому збуті яких експортер не впевнений.
Це зручна форма торгівлі, що дає змогу ознайомитися з товаром і вибрати потрібний.
Агентські операції це доручення однієї сторони, що називається принципалом, другій стороні, яка іменується агентом, здійснення юридичних угод за рахунок і від імені принципала (комісіонер діє від свого імені) на визначеній території. Незалежність агента виявляється в тому, що він не перебуває в трудових відносинах із принципалом і здійснює свою діяльність самостійно на основі агентської угоди. Він є юридичною особою, зареєстрованою у торговельному реєстрі. Агент лише сприяє угоді, але сам не є стороною, тобто контракт про купівлю не укладає. Термінологія щодо таких посередників різноманітна: в Англії і США це агент і принципал, у ФРН, Японії торговельний представник, у Скандинавських країнах агент і підприємець, у Латинській Америці повірений і довіритель. Плутанина полягає в тому, що в Англії і США під агентством часто розуміють усі види посередництва.
Брокерські операції це встановлення через посередни-каброкера (англ. broker, франц. courtier, нім. makler) контактів між продавцем і покупцем (а також між страховиком і страхувальником, судновласником і фрахтувальником). Брокер не є стороною в договорі, а використовується лише для інформування двох сторін, що беруть на себе зобов'язання за угодою. На відміну від агента, він не перебуває в договірних відносинах зі сторонами, а діє на основі окремих доручень.
Крім головної функції знайти покупця для продавця або, навпаки, продавця для покупця брокер виконує певні додаткові функції. Зокрема, він здійснює:
— контроль за виконанням контракту і пред'явленням рекламацій;
— іноді бере на себе обов'язки делькредере;
— підбір партії товару визначеного асортименту;
— збір інформації про стан ринку.
Брокер одержує винагороду, що називається брокередж (brokerage англ.), куртаж (courtage франц.), провізіон (provision нім.). Розмір цієї винагороди за товарними операціями коливається від 0,25 до 23%.
Брокер не має права представляти інтереси іншої сторони або приймати від іншої сторони комісію, за винятком випадків, коли на це є згода клієнта. Іноді посередниками можуть бути два брокери один за дорученням продавця, другий за домовленістю покупця. Брокери спеціалізуються на продажі, купівлі одного виду товару, біржового або аукціонного.
enbv.narod.ru/text/Econom/uzed/str/04.html — 123Залежно від характеру здійснюваних операцій розрізняють такі види торговельно-посередницьких фірм: торговельні; комісійні; агентські; брокерські; фектори(factory).
Торговельні фірми найчастіше здійснюють операції за свій рахунок і від свого імені. Вони, як правило, підтримують тривалі відносини з постачальниками. Види торговельних фірм:
— торговельні доми (merchant hauses) закуповують товари у виробників або купують за кордоном і продають своїм оптовикам чи роздрібним торговцям;
— експортні фірми (export firms) закуповують товар на внутрішньому ринку і перепродують за кордоном, іноді виконуючи і комісійні доручення. Вони бувають спеціалізовані, тобто з торгівлі одним товаром, і універсальні широка номенклатура товарів;
— імпортні фірми (import merchants) закуповують за свій рахунок за кордоном товари і продають на внутрішньому ринку. Вони звичайно мають великі склади з товарами і спеціалізуються на закупівлі одного сорту товарів, здебільшого сировинних або продовольчих; здійснюють сортування, упаковування; мають великий досвід, що дає їм можливість конкурувати з іншими фірмами. Ці фірми купують товари або в експортерів, або на біржах і аукціонах.
Зараз досить поширені :
— імпортні фірми, що торгують машинами й устаткуванням. Вони беруть на себе технічне обслуговування і, як правило, мають широку мережу дилерів дрібних торговців;
— оптові фірми (wholesaler) є посередниками між промисловими підприємствами і роздрібними торговельними фірмами. Вони закуповують за свій рахунок товари за кордоном великими партіями і реалізують окремим споживачам дрібнішими партіями, отримуючи прибуток за рахунок різниці в ціні. Провести межу між оптовою й імпортною фірмою важко. Але оптова фірма закуповує товари не тільки в експортера, а й товари вітчизняного виробництва і просуває їх у власну роздрібну мережу;
— роздрібні фірми (retailer) самі здійснюють операції з імпорту й експорту, не користуючись послугами великих оптових фірм. Вони мають широку мережу своїх магазинів, філій;
— дистриб'ютори (distributor) це фірми в США, Англії й в інших країнах, що здійснюють переважно імпортні операції і є торговцями за договором. Вони займаються продажем лише певного кола товарів;
— стокісти (stockist) фірми, що перебувають у країні імпортера і виконують в основному консигнаційні операції. Комісійні фірми, їх основні види:
— комісійні експортні фірми представники продавця або покупця. Відповідають за: 1) своєчасність поставки товарів; 2) транспортування; 3) документальне оформлення угоди; 4) страхування; 5) технічне обслуговування (іноді). Можуть виконувати й обов'язки типу індента. Різновид таких фірм конфірмаційні доми (confirming hauses), що беруть на себе ризик щодо кредитів, які вони від імені виробника надають покупцю;
— комісійні імпортні фірми представники покупців своєї країни. Вони розміщують замовлення за кордоном від свого імені, але за рахунок вітчизняних комітентів. Крім того, можуть надавати й інші послуги досліджувати кон'юнктуру ринку (огляди), стежити за відвантаженням товару тощо.
Агентські фірми тривалий час підтримують тісний контакт із принципалом. Вони поділяються на експортних і закордонних агентів.
Брокерські фірми найбільшого розвитку набули в Англії. Це великі компанії, спеціалісти цих фірм мають високу кваліфікацію, підтримують постійні зв'язки з великими банками, що дає змогу їм іноді фінансувати угоди (у заставу під товар). Вони надають кваліфіковану інформацію, випускаючи низку бюлетенів.
ФЕКТОРИ (factors) торговельні посередники, що виконують широке коло посередницьких обов'язків від імені експортера: експортують продукцію; фінансують експортні операції, сплачують аванс виробнику, видають кредити покупцю, страхують. Звичайно вони беруть участь у торгівлі текстилем, шкурами, лісом. Таких фірм багато в США, Канаді, Англії.
Отже, у міжнародній торговельній практиці вироблено досить чіткий механізм організації експортно-імпортних операцій, що здійснюються або безпосередньо фірмами-виробниками, або торговельними посередниками. Це дає можливість раціонально використовувати відповідні методи, професійно вести зовнішньоторговельну діяльність.
Згідно Закону України “Про Митний тариф України” [11] товарною номенклатурою Митного тарифу України є Українська класифікація товарів зовнішньоекономічної діяльності (УКТ ЗЕД).
Типовий состав імпортуємих комплектуючих на складах ТОВ «Провансе» наведений нижче:
а) герметик для вікон та скло-основи фірма FENZI (Латвія);
б) Замазка для вікон (жгут) – фірми Butylver (Латвія);
в) Замазка для вікон (паста) – фірми Hot Ver (Латвія);
г) Замазка для вікон та скло пакетів (паста) – фірми FENZI(Латвія);
д) панель пластикова 2150х950х24 (біла) – фірми KBE (Німеччина);
е) панель пластикова 3000х1500х10 (біла) – фірми KBE (Німеччина);
ж) панель пластикова 3000х1500х20 (біла) – фірми KBE (Німеччина);
з) панель пластикова 3050х1550х24 (золота) – фірми KBE (Німеччина);
и) панель пластикова 3050х1550х24 (під дерево) – фірми KBE (Німеччина);
к) профіль алюмінієвий 16 мм – фірми REHAU (Німеччина);
л) уголок пластмасовий для вікон – фірми KBE (Німеччина);
м) з’єднувач пластмасовий – фірми KBE (Німеччина);
н) тіокол (паста) – фірми FENZI (Латвія);
Імпортуємі товари відносяться до наступних груп УКТ ЗЕД :
Розділ VI. Продукція хімічної та пов'язаних з нею галузей промисловості.
Ставки ввізного мита (товарна група 2930):
— пільгова 10% від митної вартості контракту;
— повна 20% від митної вартості контракту;
Розділ VII. Полімерні матеріали, пластмаси та вироби з них; каучук, гума та вироби з них.
Ставки ввізного мита (товарна група 3925 20 00 00, 3925 30 00 00):
— пільгова 5% від митної вартості контракту;
— повна 10% від митної вартості контракту;
Розділ XIII. Вироби з каменю, гіпсу, цементу, азбесту, слюди або аналогічних матеріалів; керамічні вироби; скло та вироби із скла.
Ставки ввізного мита (товарна група 7003, 7005):
— пільгова 25% від митної вартості контракту;
— повна 50% від митної вартості контракту;
Розділ XV. Недорогоцінні метали та вироби з них.
Ставки ввізного мита (профіль алюмінієвий):
— пільгова 10 % від митної вартості контракту;
— повна 20 % від митної вартості контракту;
Згідно Закону України “Про податок на додану вартість” [6] вищевказані групи товарів не відносяться до підакцизних, але відносяться до груп товарів, які оподатковуються у розмірі 20% від митної вартості податком на додану вартість. При цьому допускається оформлення імпортного податкового векселя зі строком погашення 30 днів.
При імпорті продукції, країною походження якої є Латвія, працює “Угода про вільну торгівлю між Україною та Латвією” про звільнення товарів імпорту-експорту від митних тарифів (до вступу Латвії в Європейський Союз). Таким чином, частина імпорту ТОВ “Провансе” по продукції Латвії на митному кордоні звільнюється від сплати митного тарифу.
Оскільки ставки ввізного мита на вироби з скла дуже високі ( до 50%), то практично відсутній попит на повністю виготовлені склопластикові вікна та двері, а при виготовленні склопластикових вікон в Україні фірми-забудовники використовують скло вітчизняного виробництва, тому імпортне скло фірма ТОВ “Провансе” імпортує тільки по спецзаказу при 100% попередній оплаті покупцем.
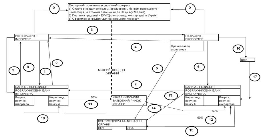
В табл.2.1 наведені типові умови імпортних контрактів фірми ТОВ “Провансе” з фірмами «VITAGLASS D.O.»(Verovska 64, 1000 Ljubljana, Slovenija) та «FENZI TRADE Inc.»(г.Рига, Латвія), які виконуються за схемою управління :
— заключення довгострокового (на 2 роки) контракту на поставку імпортної продукції нерезидентом (Німеччина, Латвія), при цьому нерезидент може бути посередником (Словенія);
— поставка продукції частинами за заказами на умовах СІР-Київ (автомобільним транспортом);
— сплата імпортного ввізного мита, митних зборів та видача податкового
векселя на 30 днів при розмитненні продукції на митному складі у м. Києві;
реалізація партії продукції на протязі 30 – 60 днів за схемою комерційного кредиту на 10 – 60 днів (через дебіторську заборгованість);
— погашення податкового векселя через 30 днів за рахунок надходження коштів від дебіторів за реалізовану продукцію;
— оплата за рахунок надходження коштів від дебіторів за реалізовану продукцію кредиторської заборгованості нерезиденту по імпортному
контракту з відстрочкою сплати до 60 днів після строку отримання
товару;
Основні ризики та недоліки проаналізованих схем управління розрахунками в зовнішньоекономічних контрактах в ТОВ “Провансе”:
а) за рахунок надання нерезидентом комерційного кредиту відстрочкою сплати вартості поставленої продукції на 60 –75 днів після поставки в ціну товару закладаються проценти за надання комерційного кредиту на рівні вищому, ніж банківський кредит (за додатковий ризик);
б) при затримці реалізації отриманої партії за рахунок несвоєчасної сплати дебіторами вартості авансово відпущеної продукції виникають проблеми з оплатою імпортного податкового векселя (через 30 днів) та оплатою контракту нерезиденту (через 60 днів);
в) при несплаті нерезиденту вартості поставленої партії продукції через 90 днів законодавство України передбачає штрафні санкції за порушення режиму розрахунків при експортно-імпортних контрактах [8], [2];
Таблиця 2.1
Типові умови імпортних контрактів ТОВ “Провансе”
2.3 Ретроспективний аналіз фінансового стану ТОВ “Провансе” у 2003 –2006 роках
Аналіз фінансово-економічного стану підприємства і керування його фінансами проводиться на основі його фінансових звітів [44, с.5] :
Форма №1 “Баланс” – звіт про фінансовий стан, що відображає активи, зобов'язання і капітал підприємства на встановлену дату [21, с.3].
Форма №2 “Звіт про фінансові результати”, що містить дані про доходи, витрати і фінансові результати діяльності підприємства за звітний і попередній періоди [22, с.3].
У Додатку А приведені баланси підприємства ТОВ „Провансе” за 2003 2006 роки та звіти про фінансові результати за 2003 2006 роки.
В Додатку А також представлені результати вертикального та горизонтального розрізу при аналізі динаміки статей балансів підприємства та звітів про фінансові результати. Розрахунки виконані з використанням ”електронних” таблиць EXCEL 2000 згідно статистичних алгоритмів робот [44, с.13], [47, с.24].
Аналіз результатів первинної статистичної обробки балансових звітів та звітів про фінансові результати діяльності ТОВ “Провансе” за 2003 – 2006 роки, наведених в Додатку А, табл.2.2 – 2.3 та на графіках рис.2.1 – 2.2, показує :
валюта активів балансу у 2004 році зросла на + 34,6 % відносно рівня 2003 року, у 2005 році зросла на + 329,1 % відносно рівня 2004 року, а у 2006 році ще зросла на + 186,3 % відносно рівня 2005 року, тобто валюта балансу за три роки зросла з 602,4 тис.грн… до 6 571,0 тис.грн..( базовий індекс росту з рівня 2003 року – 21,56);
необоротний капітал (основні фонди) підприємства займають незначну долю 0,8 –2,9 % в валюті баланса, тобто підприємство – чисто торгівельне, а основні фонди – це нестаціонарні склади та офісне обладнання.
Таблиця 2.2
![]()
Аналіз динаміки та структури майна ТОВ “Провансе”
Рис.2.1. Динаміка структури агрегатів майна (активів) ТОВ “Провансе”
динаміка структурної долі грошових коштів характеризується стрімким падінням з рівня 29,3% (2003) до 19, 3% (2004) та до 2,0% у 2005 році, а потім стрімким підвищенням до рівня 23,1% у 2006 році;
динаміка структурної долі запасів характеризується падінням з рівня
13,9 %(2003) до рівня 7,0%(2004), стрімким нарощуванням до рівня 41,6% у 2005 році та оптимізаційним зниженням до рівня 34,2% у 2006 році;
динаміка структурної долі дебіторської заборгованості характеризується підвищенням з рівня 55,2%(2003) до 66,9%(2004), падінням до рівня 54,7% у 2005 році та стрімким падінням до рівня 21,0% у 2006 році при введенні операцій отримання авальованих векселів (19,6% частка у 2006 році) замість оплати грошовими коштами в розстрочку за відпущену продукцію;
Таким чином, для 2005 року для активів підприємства були характерні процеси різкого нарощування запасів за рахунок практично повного використання грошових коштів підприємства, при цьому 54,7% активів займала дебіторська заборгованість за реалізовану продукцію, а 41,6% активів – запаси, тобто розвиток підприємства залежить від надходження коштів від реалізації для придбання в запаси наступної партії продукції, яка, в основному, імпортується зза кордону та реалізується оптом на Україні.
У 2006 році після експериментального введення вексельного обігу – часткової оплати відпущеної продукції авальованими векселями як покупця, так і інших емітентів, замість 100% продажу продукції в розстрочку через комерційний кредит дебіторської заборгованості, вдалося різко наростити грошові кошти в касі підприємства за рахунок вексельних банківських кредитів, тобто дострокового отримання коштів з дисконтом по строковим векселям при їх обліку в комерційному банку.
Таблиця 2.3
Динаміка джерел (ресурсів) підприємства ТОВ “Провансе”
![]()
![]()
Рис.2.2. Динаміка структурних частин джерел ресурсів ТОВ “Провансе”
Як видно із даних табл.2.3 основними джерелами ресурсів підприємства ТОВ “Провансе” є власний капітал та короткострокові позичені кошти, представлені у 2003 –2004 роках тільки комерційними кредитами кредиторської заборгованості, а з 2005 року ще й короткостроковими кредитами банків та власними емітованими переказними векселями, виданими в оплату за послуги і матеріальні поставки, та приймаємими в оплату за відпущену продукцію (вексель з оборотом на себе):
кредиторська заборгованість у 2004 році зросла на +47,3% відносно рівня 2003 року, у 2005 році різко зросла на +275,8% відносно рівня 2004 року, у 2006 році різко впала до 7,0% при введенні вексельної оплати за отриманий матеріал від закордонних партнерів та залишенні комерційного кредита тільки за надані послуги в Україні;
власний капітал знизився у 2004 році на – 39,9% відносно рівня 2003 року за рахунок збитковості діяльності підприємства у 2004 році, у 2005 році різко зріс на + 96,4% відносно рівня 2004 року, а у 2006 року за рахунок різкого зростання прибутковості діяльності зріс на 2475% відносно рівня 2005 року;
якщо у 2003 році структурна доля власного капіталу у валюті ресурсів займала долю у 15,4%, а структурна доля позикових коштів у вигляді кредиторської заборгованості – долю у 84,1%, то у 2006 році структурна доля власного капіталу у валюті ресурсів займає долю у 41,6%, а структурна доля позикових коштів у вигляді кредиторської заборгованості, короткострокових банківських кредитів та виданих векселів – долю у 56,0%,
Таким чином, якщо у 2003 році ТОВ “Провансе”, не залучаючи банківських кредитів, жило за рахунок комерційного кредитування з боку експортерів, які надавали підприємству продукцію для реалізації на основі комерційного кредиту, тобто оплати за імпортовану продукцію на умовах банківського переказу через 60 днів після поставки продукції на митний кордон України, то у 2006 році стратегія фінансування в ТОВ “Провансе” змінилася за рахунок впровадження вексельних операцій як для зменшення дебіторської заборгованості, так і для зменшення кредиторської заборгованості.
В той-же час, оскільки доля необоротних коштів займає у 2003 2006 роках до 1,9 % валюти баланса, то для функціонування грошового капіталу використовується власний оборотний капітал підприємства, який становить 14% (2003) та 40%(2006) від валюти балансу (Рис.2.2).
Аналіз динаміки показників звітів про фінансові результати ТОВ “Провансе”, наведених в Додатку А та на рис.2.3 –2.5 показує :
Рис. 2.3 Динаміка абсолютного росту валюти балансу та обсягів чистих доходів, витрат, валового прибутку від реалізації продукції в ТОВ “Провансе”
— обсяги чистого доходу від реалізації продукції в 2003 – 2006 роках значно нарощуються з рівня 1 362 тис.грн.(2003) до рівня 9 515 тис.грн. у 2004 році, до рівня 16 664 тис.грн. у 2005 році та до рівня 19 661 тис.грн. у 2006 році;
— ланцюговий темп приросту обсягів доходів від реалізації становить +598,3% у 2004 році відносно 2003, +75,32% у 2005 році відносно рівня 2004 року, + 17,9% у 2006 році відносно 2005 року;
ланцюговий темп приросту собівартості випуску та реалізації продукції становить + 600, 96% у 2004 році відносно 2003 та + 75,58% у 2005 році відносно рівня 2004 року, що практично відповідає темпам приросту обсягів доходів від реалізації, тобто підприємство розвивалось екстенсивним шляхом, але в 2006 році темп приросту собівартості становив –4,93%, що свідчить про перехід підприємства на шлях інтенсифікації своєї роботи;
базовий індекс темпу росту чистого валового доходу від реалізації продукції підприємства за 2003 –2006 роки становить 14,43, що перевищує базовий індекс росту валюти балансу 10,91 та свідчить про підвищення віддачі активів валюти балансу підприємства;
Як показують структурні графіки рис.2.4, 2.5:
основна складова доля в структурі собівартості від 92,3% до 95,2% це витрати на придбання товарної продукції для оптового перепродажу, при цьому ця вагова частка в собівартості зростає;
— доля інших операційних витрат становить від 4,45 % до 7,1 %, що, відповідно, залишає незначну долю на оплату праці менеджерів ТОВ “Провансе” та амортизаційні відрахування на утримання основних фондів офісу.
Рис.2.4. Структура статей собівартості виробництва та реалізації продукції в ТОВ “Провансе” в 2006 році
![]()
Рис.2.5 Динаміка структури статей собівартості виробництва та реалізації продукції в ТОВ “Провансе” в 2004 – 2005 роках
2.4 Аналіз основних проблем та ризиків фінансової політики забезпечення діяльності ТОВ “Провансе”
В Додатку Б наведені алгоритми розрахунків показників фінансового стану підприємства [44, с.14] з використанням форм фінансової звітності – Форма 1 “Баланс” [21, с.5] та Форма 2 “Звіт про результати фінансової діяльності” [22, с.6].
В Додатку В наведені результати розрахунків показників фінансового стану підприємства за алгоритмами, наведеними Додатку Б.
Аналіз результатів вторинної (коефіцієнтної) статистичної обробки балансових звітів та звітів про фінансові результати діяльності ТОВ “Провансе” за 2003 –2006 роки, проведемо за даними Додатку Б на графіках рис.2.6 – 2.8.
Рис.2.6 Динаміка показників ліквідності балансу підприємства „Провансе” у 2003 –2006 роках
Аналіз графіків, наведених на рис.2.6, показує:
у 2003 2004 роках всі нормативи ліквідності балансу в ТОВ „Провансе” знаходились в нормативному діапазоні стійкого ліквідного стану підприємства;
у 2005 році різко знизився до нуля показник абсолютної ліквідності за рахунок повного використання грошових коштів на придбання підвищеної норми запасів(остання партія ввезення продукції через Латвію до ліквідації договору про вільну торгівлю з Україною при вступі Латвії до Європейського Союзу) та за тими же причинами став нижче нормативного діапазону показник строкової ліквідності;
у 2006 році підприємство провело оптимізацію запасів та ввело програму інтенсифікації обороту розрахунків при введенні вексельної форми розрахунку за відпущену продукцію, що різко підвищило рівень готівкових коштів (каса+розрахунковий рахунок) та дозволило підняти показники абсолютної та строкової ліквідності підприємства до нижньої границі діапазону стійкого рівня ліквідності підприємства;
Аналіз графіків, наведених на рис.2.7, показує :
у 2003 – 2005 роках показник відношення короткострокової дебіторської та кредиторської заборгованостей був суттєво нижче 1,0, тобто значення стійкого діапазону (більше 1,0), тому для розрахунків з кредиторами необхідно було не тільки отримати кошти дебіторської заборгованості за відпущені товари, але і реалізувати частину продукції, яка знаходилась в товарних запасах та ще не була продана;
у 2006 році при впровадженні стратегії вексельних розрахунків, проблему поточної кредиторської заборгованості вдалося вирішити за рахунок оплати поставок продукції за кордону строковими векселями, тобто перевести поточну кредиторську заборгованість в вексельний кредит. В той же час, як показують графіки на рис.2.7, проблема перевищення суми кредиторської заборгованості та виданих векселей над сумою дебіторської заборгованості та отриманих векселей в оплату відпущеної продукції залишилася та потребує свого подальшого вирішення.
Таким чином, у 2005 році підприємство попало в кризову полосу неліквідності балансу в короткострокових періодах, що зафіксовано у раніше вказаному факті використання у 2005 році всієї грошової маси на закупівлю товарних запасів. В той же час проблема 2005 року виникла за рахунок входу Латвії в Європейський Союз та необхідність використання останньої можливості льготних поставок комплектуючих через Латвію по договору про вільну торгівлю між Латвією та Україною.
Рис.2.7. Динаміка рівня покриття кредиторської заборгованості дебіторською в ТОВ “Провансе” з врахуванням введення вексельної форми розрахунків у 2006 році
![]()
Рис.2.8. Динаміка рентабельності активів та власного капіталу підприємства ТОВ „Провансе” у 2003 – 2006 роках
Аналіз рентабельності активів та власного капіталу ТОВ „Провансе” показує, що діяльність може бути охарактеризована наступними показниками (Додаток В та рис.2.8) :
1. Ресурсовіддача активів в чисту виручку зросла з рівня 2,26 (2003) до 11,76 у 2004 році та поступово зменшилась до рівня 4,8 у 2005 році та до рівня 2,99 у 2006 році, тобто з розширенням обсягів діяльності ефективність використання активів знижується;
2. Рентабельність активів та власного капіталу по валовому прибутку від реалізації ( різниця між чистим доходом та собівартістю продукції) на протязі 2003 –2006 року є позитивною та має високі значення (від 40% до 900%).
3. Витрати на реалізацію та інші статті позареалізаційних витрат, які не входять до виробничої собівартості продукції, у 2004 році перевищують валовий реалізаційний прибуток, що приводить до збиткової діяльності по показнику загального операційного прибутку. При цьому рентабельність власного капіталу по чистому прибутку після оподаткування у 2004 році є негативною величиною (64%).
4. Рентабельність реалізованої продукції по чистому прибутку після реалізації у 2004 – 2005 роках близька до нуля, що характерне для торгових посередників, які самі не створюють доданої вартості, і тільки у 2006 році рентабельність реалізованої продукції має значення 10,9%, що свідчить про перехід підприємства до прибуткової стратегії діяльності
На рис.2.9 наведені характеристики ділової активності (швидкості обороту окремих характерних агрегатів активів та пасивів балансу) ТОВ „Провансе”.
![]()
Рис. 2.9. Характеристики динаміки показників ділової активності ТОВ „Провансе” у 2003 – 2006 роках
Як показано на графіках рис.2.9 :
1. У 2004 році відносно 2003 року період обороту характерних агрегатів балансу значно скоротився, що свідчить про різке підняття ділової активності підприємства :
— по періоду 1 обороту обігових коштів на – 81,8%;
— по періоду 1 обороту запасів на –90,4%;
— по періоду 1 обороту(погашення) дебіторської заборгованості на 77,1%;
— по періоду 1 обороту(погашення) кредиторської заборгованості на – 79%;
— по періоду 1 обороту операційного циклу на – 80%;
2. У 2005 році відносно 2004 року з нарощенням обсягів операцій період обороту характерних агрегатів балансу підвищився, що свідчить про зниження темпів ділової активності підприємства при нарощенні обсягів діяльності:
— по періоду 1 обороту обігових коштів на +158,4 %;
— по періоду 1 обороту запасів на +1 355 %;
— по періоду 1 обороту(погашення) дебіторської заборгованості на +96,6%;
— по періоду 1 обороту(погашення) кредиторської заборгованості на +114%;
— по періоду 1 обороту операційного циклу на +226,8%;
3. У 2006 році відносно 2005 року з подальшим нарощенням обсягів операцій період обороту оборотних коштів та операційного циклу підвищився, що свідчить про зниження темпів ділової активності підприємства при нарощенні обсягів діяльності, але період обороту дебіторської та кредиторської заборгованості при введенні вексельного механізму розрахунків суттєво зменшився :
— по періоду 1 обороту(погашення) дебіторської заборгованості на 39,2%;
— по періоду 1 обороту(погашення) кредиторської заборгованості на –89,5%;
На рис.2.10 наведені результати аналізу джерел покриття запасів в ТОВ “Провансе”.
Рис.2.10. Динаміка показників покриття запасів джерелами ресурсів в ТОВ “Провансе” у 2003 –2006 роках
Як видно з графіків рис. 2.10 та таблиць Додатку В:
— якщо у 2003 році джерел покриття запасів було досить для покриття запасів (абсолютно стійкий фінансовий стан), то у 2004 році джерел покриття запасів стало недоставати (24 тис.грн.);
— у 2005 році з різким нарощенням запасів, джерел покриття запасів (Власний капітал + довгострокові кошти+ банківські кредити) стало недоставати на стільки велику суму, що стан фінансової стійкості ТОВ “Провансе” по покриттю запасів характеризується як кризовий;
— у 2006 році при різкому рості власного капіталу за рахунок заробленого прибутку стійкість по покриттю запасів вдалося відновити з великим запасом.
Існує багато підходів до прогнозування фінансової неплатоспроможності суб'єктів господарювання. Будьяка методика оцінювання кредитоспроможності є, по суті, методикою прогнозування банкрутства. У закордонній практиці поширення придбали дві моделі — Альтмана і Спрингейта, названі на честь їхніх авторів [58, с.68].
Модель Альтмана (розроблена в 1968 році і відома також за назвою «розрахунок Zпоказника» — інтегрального показника рівня погрози):
(2.1)
де Х1 = (Поточні активи Поточні пасиви) / Обсяг активу;
Х2 = Нерозподілений прибуток / Обсяг активу;
Х3 = Прибуток до виплати відсотків / Обсяг активу;
Х4 = Ринкова вартість власного капіталу / Позикові засоби;
Х5 = Виторг від реалізації / Обсяг активу;
При Z < 1,8 імовірність банкрутства дуже висока;
1,8 < Z < 2,7 імовірність банкрутства середня;
2,7 < Z < 2,99 імовірність банкрутства невелика;
Z > 2,99 імовірність банкрутства незначна.
Розрахунок інтегрального показника Альтмана (у міру скептицизму по його застосування для українських підприємств) за даними балансу ТОВ «Провансе» за 2005 рік(кризовий для підприємства рік), дає наступні значення:

Імовірність банкрутства підприємства ТОВ “Провансе” по Альтману за рахунок високої структурної долі ресурсовіддачі активів в виручку від реалізації практично відсутня, тобто доцільно провести пошук шляхів скорочення витрат підприємства для виходу на прибуткову діяльність.
Таким чином, аналіз фінансово-господарської діяльності ТОВ “Провансе” за 2003 – 2006 роки виявив наступні проблеми в його розвитку та основні напрямки для управління оптимізацією діяльності підприємства:
— підприємство стрімко розвивається, нарощує обсяги операцій та доходів у темпах, які перевищують темпи зростання валюти балансу, при цьому статті балансу розвиваються в напрямку створення фінансово-нестійкої структури, необхідно прийняття заходів по реорганізації форм розрахунків та створення стійких джерел фінансування оборотних активів балансу;
— в структурі джерел фінансування активів балансу у 2003 – 2005 роках присутні тільки 2 составній частини – власний капітал (14,9 %) та кредиторська заборгованість (81,0%), що веде до порушення нормативного коефіцієнта фінансової незалежності(автономії), який дорівнює 0,149 при нормативі не менше 0,5. У 2006 році підприємство за рахунок нової стратегії вексельних розрахунків отримало порівняльно великий прибуток, що дозволило підняти рівень власного капіталу до 41,6% від валюти пасивів балансу, але необхідний рівень фінансової незалежності – не досягнений, що створює певний ризик втрати самостійності, особливо з розпочатком емісії власних векселів в оплату за поставлені за кордону комплектуючі;
— вказана структура кредиторсько-вексельної заборгованості характерна тільки для підприємств, спеціалізованих на імпорті сировини чи продукції та її оптової реалізації на внутрішньому ринку України, при цьому в зовнішньоекономічних договорах с постійними іноземними партнерами встановлюється строк оплати 60 – 80 днів з моменту перетину імпортованою продукцією митного кордону України з внесенням в підвищену ціну імпортованої продукції процентів за комерційний кредит та ризик експортера;
— власного капіталу, як єдиного джерела покриття запасів в активах, катастрофічно недостає, а інші форми довгострокових джерел фінансування підприємство не використовує;
— оскільки поточна дебіторська заборгованість за відпущену продукцію не покриває зобов”язання підприємства по кредиторській заборгованості, то для регулювання стійкістю підприємства повинен бути чіткий графік реалізації запасів продукції для покриття кредиторської заборгованості;
РОЗДІЛ 3
ОПТИМІЗАЦІЯ ФІНАНСОВОЇ СТРАТЕГІЇ ДІЯЛЬНОСТІ ТОВ “ПРОВАНСЕ”
3.1 Напрямки оптимізації стратегії формування фінансових джерел діяльності ТОВ “Провансе”
Як показано в розділі 2 в зовнішньоекономічних операціях імпорту ТОВ “Провансе” використовувало форму оплату у вигляді банківського переказу через 6080 днів після надходження імпортованої продукції на митний кордон України, тобто комерційний кредит з боку експортерів-нерезидентів.
Для оптимізації показників схем розрахунків по зовнішньоекономічним торгово-посередницьким операціям ТОВ “Провансе” в дипломній роботі проведена побудова алгоритму стратегії фінансового управління, побудованої на управлінському рішенні по впровадженню векселів на обох етапах торгово-посередницької операції (рис.3.1):
оплата контракту авальованим векселем (погашення через 70 днів) негайно по факту поставки імпортної продукції із відповідним зниженням ціни на імпортну продукцію;
отримання від покупців –дебіторів на вітчизняному ринку авальованих векселів за відпущену продукцію з строком погашення 30 – 60 днів після відвантаження товару;
— врахування отриманих векселів в комерційному банку (вексельний кредит) до строку погашення векселів та отримання оборотних коштів для продовження оборотних циклів підприємства (нові імпортні поставки).
Схема операцій та грошових потоків при розрахунках в зовнішньоекономічних операціях експорту за механізмом вексельної відстрочки оплати банківським переказом (максимальний ризик експортера) наведений схемами на рис.3.1 при наступних умовах контракту [52 –55] :

Рис.3.1. Схема операцій при експортному контракті на умовах відстрочки оплати банківським переказом при видачі авальованого векселя (страхування авалем банку імпортера)
— надання імпортером авальованого банком імпортера простого векселя
зі строком пред”явлення до погашення до 80 днів (не більше контрольного строку в 90 днів);
— поставка продукції на умовах EWX – франко-склад експортера на заводі (складі) в Україні;
1) Етап — Заключення зовнішньоекономічного експортного договору;
2) Етапи 1,2 – Авалювання нерезидентом – імпортером у своєму банку векселя на суму контракту;
3) Етапи 3,4 – Поставка „франко-завод” продукції в обмін на авальований
вексель (час Т0);
4) Етап 5 Поставка експортного контракта на облік в комерційному банку
(виконання терміну надходження коштів на рахунок – не більше 90
днів з дня відгрузки продукції);
5) Етап 6 – Заключення з банком А – резидентом договору на інкасування векселю через банк Б – нерезидент ( Тінкас =Т0+ΔТ1 ), де DТ1 <= 70 днів;
6) Етап 7 – направлення банком А інкасової вимоги (з додатком – векселем) в банк Б – нерезидент на сплату коштів за векселем по строку
( Твимог =Тінкас +ΔТ2 ), де DТ2 <= 10 днів;
7) Етап 8,9 – направлення банком Бнерезидентом повідомлення імпортеру про
надходження векселя на оплату та отримання акцепту – згоди
імпортера на перерахування коштів з його розрахункового рахунку
в банк експортера;
8) Етап 10 – банківський переказ коштів з розрахункового рахунку імпортера в банку Б –нерезиденті на кореспондентський рахунок банку А – резидента в банку Б – нерезиденті
(Ткошти =Твимог +ΔТ3 ), де DТ3 <= 5 днів;
9) Етап 11, 12 – перерахування 50% валютних коштів на розрахунковий рахунок експортера та 50% на транзитний рахунок продажу валютної виручки на міжбанківському валютному ринку України
9) Етап 13 – повідомлення в фіскальні органи фактичного строку виконання експортного контракту та обов”язкового продажу 50% валютної виручки на міжбанківському валютному ринку України
10) Етап 14 – Перерахування гривневого еквіваленту 50% проданої валютної виручки на розрахунковий рахунок експортера
( Текспорт =Ткошти +ΔТ4 ), де DТ4 <= 3 днів;
11) Етап 15 Сплата можливих штрафів за порушення строків контракту
12) Етап 16,17 – Надання документі в податкові органи та отримання
експортного відшкодування ПДВ (20% від суми експортного
контракту)
13) Основні ризики схеми контракту для експортера :
а) ненадходження коштів від імпортера (процедура опротестування векселю) експортером чи надходження неповної суми контракту за причиною зміни цін на ринку нерезидента;
б) фальсифікація авалю векселя банком імпортера та відсутність страхового захисту від ненадходження коштів за поставлену продукцію;
в) перерахування коштів імпортером в строки більше нормативу в 90 днів та штрафні санкції фіскальних органів України;
д) зміна курсу національної валюти та додаткові витрати на конвертацію 50% виручки в національну валюту;
При наданні комерційного кредиту ціна партії імпортуємої продукції з боку експортера формується за принципами ціни при негайній оплаті чи передоплаті + надбавки за банківський кредит та страхування операцій на період відстрочки платежу:
(3.1)
де
ціна партії імпорту при негайній оплаті;
період часу комерційного кредиту по контракту;
річна процентна ставка кредитування банка;
страховий тариф в залежності від строку комерційного кредиту;
У випадку, якщо оплата імпортованої партії здійснюється авальованими банком векселями імпортера – резидента на момент поставки імпортованої партії продукції на митний кордон України зі строком погашення Dt, експортер має можливість застосувати тимчасове вексельне перекредитування в банку – нерезиденті під заставу векселів, які обліковуються банком з дисконтом. Возврат суми кредиту експортер поручає за рахунок інкасації авальованих банком-резидентом векселів банком –нерезидентом, який одночасно видає грошовий кредит експортеру негайно по обліку векселів.
Ця операція дозволяє експортеру в контракті йти на зниження ціни поставки партії експортованої продукції за алгоритмом :
— ціна партії при негайній оплаті;
— ціна банківського кредиту для некомпенсованої частини дисконту врахування векселів в банку-нерезиденті;
— ціна страхування для некомпенсованої частини дисконту врахування векселів в банку нерезиденті;
Відношення ціни контракту при використанні описаної вексельної схеми розрахунків між імпортером-резидентом та експортером-нерезидентом до ціни контракту при комерційному кредиті з боку експортера-нерезидента (формула 3.1) розраховується як:
(3.2)
де
ставка аваля векселя імпортера банком-резидентом;
Формула (3.2) дає можливість при варіації параметрами розрахувати зниження матеріальних витрат імпортера в собівартості, тобто розрахувати можливе підвищення прибутковості від імпортної операції за рахунок застосування векселів в зовнішньоекономічних розрахунках з експортером.
Застосування векселів на другому етапі зовнішньоекономічної операції ТОВ “Провансе” – продаж імпортованої партії оптовикам з наданням вістрочки сплати, тобто комерційного кредитування (дебіторська заборгованість) – повинно виконуватися за наступною схемою :
частина дебіторської заборгованості оформлюється авальованими векселями дебіторів, що для них мотивується зниженням ціни партії продукції відносно рівня внутрішнього комерційного кредитування та компенсації витрат на авалювання векселів;
— отримані векселі імпортером враховуються в банку –резиденті та виставляються через нього на інкасацію, при цьому на період погашення векселів банк надає імпортеру грошовий кредит на суму векселів – мінус дисконт врахування векселів;
— грошові кошти надходять в активи балансу банка як видача короткострокового кредиту;
— дисконт врахування векселю враховується як додаткові витрати імпортера на сплату процентів банку за надання вексельного кредиту та виконання послуг інкасації;
Сума кредиту та сума додаткових витрат розраховуються за формулами :
(3.3)
(3.4)
де
коефіцієнт частини дебіторської заборгованості
, оформленої у вигляді вексельної заборгованості;
Отримання кредитних грошей та зниження дебіторської заборгованості дозволяє підвищити показники ліквідності та платоспроможності ТОВ “Провансе”. Оптимальні параметри вексельного кредитування розраховуються при варіаційних розрахунках за системою показників математичної моделі (формули 3.1 –3.4) із застосуванням ПЕОМ, при цьому фактичний варіант показників діяльності ТОВ “Провансе” у 2005 році використовується як вихідний варіант, відносно якого розраховуються варіанти прогнозованого виграшу застосування вексельних схем розрахунків.
Для отримання поля можливих управлінських рішень менеджера по зовнішньоекономічним операціям варіації розрахунків в дипломній роботі проведені за програмним комплексом “електронних таблиць” EXCEL2000 для наступних варіацій параметрів (табл..3.1) :
а) строк до погашення векселя – 30,60,90 днів
б) річна кредитна ставка банка – 18%, 22%;
в) ставка страхування – 3%(30днів), 4%(60днів), 5%(90 днів);
г) ставка авалювання векселів – 1%(30днів), 2%(60днів), 3%(90 днів);
д) коефіцієнт вексельного оформлення дебіторської заборгованості – 60%, 70%, 80%;
На основі проведених розрахунків виконувалося моделювання прогнозних балансів та звітів про фінансові результати ТОВ “Провансе”, за результатами чого розраховувались зміни в показниках діяльності підприємства відносно досягнутого рівня у 2005 році.
3.2 Оцінка впливу фінансової стратегії вексельних схем розрахунків на зростання ефективності роботи ТОВ “Провансе” при здійсненні зовнішньоекономічних торгово-посередницьких операцій
В табл.3.1 наведені результати варіаційних розрахунків прогнозів звіту про фінансові результати ТОВ „Провансе” у 2005 році при впровадженні алгоритмів вексельних розрахунків в кредиторській заборгованості.
На рис. 3.2 наведений фрагмент програмного коду розрахунків табл.3.1 в середовищі „електронних таблиць” :

Рис.3.2 Розрахунок формули (3.2) в таблиці 3.1 та модифікація розрахунків прибутку в формі 2
Таблиця 3.1
Варіаційні розрахунки зниження матеріальних витрат при запровадженні вексельної форми розрахунків з експортерами (зовнішньоекономічний етап)
В табл.3.2 наведені результати варіаційних розрахунків прогнозів звіту про фінансові результати ТОВ „Провансе” у 2005 році при впровадженні алгоритмів вексельних розрахунків як в кредиторській заборгованості, так і додатково в дебіторській заборгованості.
Як видно з аналізу даних розрахунків табл.3.1, 3.2 при запровадженні наведеного в розділі 3.1 алгоритму вексельних розрахунків з кредиторами-експортерами :
— коефіцієнт зниження матеріальних витрат в залежності від варіацій параметрів розрахунків знаходиться в діапазоні 0,94 0,968, тобто загальний виграш на ціні становить 3,2 – 6 %;
— за рахунок великого обсягу реалізації таке зниження обсягів матеріальних витрат у торгово-посередницькі фірмі приводить до переходу фірми у 2005 році з зони збитковості 19,7 тис.грн. до зони значної прибутковості + (365,0 – 663,0) тис.грн. (в залежності від реалізації параметрів розрахункової зони варіації);
В табл. Г.1 – Г.4 Додатку Г та табл.В.1 – В5 Додатку В наведені результати прогнозу балансу та результатів діяльності ТОВ “Провансе” по результатам експериментальних досягнень 2006 року на наступний 2007 рік при розширеному впровадженні запропонованої в дипломному проекті фінансової стратегії використання вексельних розрахунків на обох етапах торгово-посередницької діяльності – як на етапі імпорту комплектуючих за кордону, так і на етапі оптового перепродажу імпортованої продукції вітчизняним виробникам.
Рис. 3.3 Розрахункове зростання прибутку підприємства ТОВ «Провансе» при варіаціях оформлення кредиторської та дебіторської заборгованості векселями ( дані розрахунків табл.3.2)
Таблиця 3.2
Варіаційні розрахунки підвищення прибутковості при запровадженні вексельної форми розрахунків з експортерами (кредиторська заборгованість) та дебіторами на внутрішньому ринку
Як показує спільний аналіз модифікованих балансів і звітів про фінансові результати ТОВ „Провансе” (табл.Г.1 – Г.2 Додатку Г) основні характеристики у 2007 році будуть мати наступний характер, наведений на рис.3.4.
Рис.3.4. Прогноз основних характеристик діяльності ТОВ “Провансе” у 2007 році
Як показують результати прогнозу на 2007 рік, розширення впровадження вексельної стратегії приводить до суттєвого скорочення собівартості продукції в ТОВ “Провансе” за рахунок зниження цін імпортних контрактів при розрахуванні авальованими комерційними банками власними векселями та авальованими векселями інших емітентів, отриманими за відпущену продукцію, та зростання обсягів валового доходу за рахунок прискорення обороту продажів.
Рис.3.5. Зміна показників ліквідності ТОВ „Провансе” при впровадженні у 2006 –2007 роках вексельних розрахунків в зовнішньоекономічних операціях
Рис.3.6. Зміна показників рентабельності ТОВ „Провансе” при впровадженні вексельних розрахунків в зовнішньоекономічних операціях
Як показує аналіз графіків на рис.3.5, кредитування банком вексельної заборгованості дебіторів підвищує обсяги готівки та позитивно змінює стан ліквідності підприємства :
а) коефіцієнт загальної ліквідності підвищується з рівня 1,015 (2005) до рівня 2,328 (прогноз 2007) (при нормативному значенні не менше 1,0);
б) норматив абсолютної ліквідності підвищується з рівня 0,024
(2005) до рівней 0,390,35 (при нормативному значенні 0,20,35);
в) норматив строкової ліквідності дещо підвищується з рівня 0,559
(2005) до рівней 0, 59 0,73 (при нормативному значенні 0,70,8);
Як показує аналіз графіків рис.3.6, при впровадженні вексельних схем розрахунків рентабельність власного капіталу ТОВ “Провансе” піднімається з негативної відмітки (2005 рік) до рівней рентабельності 65 – 70%, що уттєво зміцнює власний капітал та перспективи розвитку підприємства.
Таким чином, запропонована в дипломному проекті схема впровадження вексельної форми розрахунків при проведенні торговопосередницьких зовнішньоекономічних операцій ТОВ „Провансе” з імпорту продукції та перепродажу її на внутрішньому ринку дає суттєвий економічний виграш, опробована у 2006 році в реальній діяльності ТОВ “Провансе” ї може бути рекомендована для подальшого розширеного впровадження як фінансова стратегія торговопосередницьких підприємств.
РОЗДІЛ 4
АВТОМАТИЗАЦІЯ РОБОЧОГО МІСЦЯ
4.1 Поняття інформаційних технологій
Науковотехнічний прогрес глибоко впливає на розвиток економіки. Тому необхідно і далі всіляко забезпечувати прискорення, а також застосовувати його наслідки у виробництві та управлінні. Сучасні електронні обчислювальні машини, периферійна і організаційна техніка, яка є елементом цього наукового прогресу, знаходять широке застосування в організації системної обробки економічної інформації, тобто в організації автоматизованої системи збирання і обробки, формування та забезпечення у ритмі виробництва (тобто за час, який близький до реального) інформацією користувачів різних рівнів, а також зберігання і розмноження всієї потрібної для управління інформації (документів) з застосуванням нової інформаційної технології.
Удосконалення технічних засобів і методів по збиранню і обробці економічної інформації, наприклад, поява ПЕОМ, які використовуються як АРМ Фахівців, свідчить про те, що є реальна можливість збирати первинну (фактичну) інформацію в ритмі виробництва, тобто близько до реального часу, здійснити перехід від рішення окремих обліковопланових і нормативних задач до системного рішення задач по управлінню підприємством в цілому. Цьому сприяє і впровадження комп’ютерної інформаційної технології, яка одержала назву нової інформаційної (безпаперової) технології [43].
Основу нової інформаційної (безпаперової) технології, при якій застосовуються ПЕОМ, складають розподілені системи сучасної обчислювальної техніки, «приязне» програмне забезпечення, розвиток комунікацій, безпаперове (тобто екранне) видавання обробленої інформації користувачам. Користувачу, який не є програмістом, надана змога прямого спілкування з ПЕОМ за допомогою діалогового режиму. Програмно-апаратні засоби (бази даних, експертні системи, бази знань тощо), якими забезпечується ПЕОМ, створюють зручність у роботі, дозволяють не тільки автоматизувати процес зміни форми і місця розміщення інформації, але і змінити її зміст.
Таким чином, нова інформаційна (безпаперова) технологія є не що інше, як сукупність автоматизованих процесів руху (по каналах зв'язку) і обробки інформації тієї чи іншої предметної області (або їх сукупності), що видається користувачу на екран ПЕОМ. Для такої технології характерні:
праця користувача на ПЕОМ у режимі маніпулювання, тобто без знання як відбуваються ці процеси;
прохідна (наскрізна) інформаційна підтримка на всіх етапах проходження інформації на основі інтегрованої бази даних, яка забезпечує єдину уніфіковану форму зображення, зберігання, пошуку, відображення, відновлення і захисту інформації;
безпаперовий процес обробки інформації, при якому на папері фіксується (за необхідністю) лише остаточний варіант розрахунків у вигляді документа, а проміжні версії і необхідні дані записані на машинні носії і доводяться до відома користувача через екран ПЕОМ;
інтерактивний (діалоговий) режим рішення задачі (одержання необхідних показників) з широкими можливостями для користувача;
можливість колективного виконання документів на основі об'єднаної каналами зв'язку групи ПЕОМ, які працюють в одному режимі;
можливість адаптивної перебудови форм і способу подання інформації у процесі рішення задачі або при одержанні необхідних показників.
Нова інформаційна технологія може бути впроваджена на об'єкті управління як свідчить практика, двома способами:
в локальні інформаційні структури які засновані на адаптації нової інформаційної технології до діючої організаційної структури;
на основі удосконалення докорінним чином діючої організаційної структури управління.
Першій спосіб впровадження нової інформаційної технології приводить до локального удосконалення методів обробки інформації, які діють на об'єкті управління і не міняє діючу організаційну структуру управління. Так як комунікації розвинуті недостатньо, то раціоналізуються тільки методи збору і обробки інформації на робочих місцях фахівців шляхом організації окремих автоматизованих робочих місць. У цьому випадку здійснюється розподіл обов'язків поміж оператором ПЕОМ (технічним працівником) і фахівцем. При цьому відбувається зливання операцій по збиранню і обробці первинної (інколи з умовно-постійною) інформації, а в ряд випадків і з функцією прийняття управлінських рішень.
За другим способом впровадження нової інформаційної технології удосконалюється організаційна структура управління таким чином, щоб ця технологія принесла як найбільшу ефективність управлінню виробництвом. В цьому випадку відбувається розвиток комунікацій і розробляються нові інформаційні і організаційні взаємозв'язки, створюються комплекси взаємозв'язаних АРМ керівників і фахівців різних рівнів, впроваджуються розподілені бази даних. При цьому способі продуктивність організаційної структури управління збільшується за рахунок раціонального розподілення обробки інформації; відбувається зниження обсягів інформаційних потоків по каналах зв'язку, приближення обробленої інформації до користувачів різних рівнів, збирання і обробка первинної інформації в ритмі виробництва, яка передається відповідним користувачам в такому ж ритмі.
Однак для обох способів принципово змінюються методи використання обчислювальної, периферійної і організаційної техніки: замість централізованого впроваджується децентралізований збір і первинна обробка інформації і, тобто ці процеси наближаються у першу чергу до місць, де виникає і використовується первинна (фактична) інформація. На практиці і в літературі ці методи використання одержали назву розподілених обчислювальних систем, в яких поряд з централізованою обробкою інформації на великих і середніх ЕОМ застосовується децентралізована, тобто розосереджена (розподілена) обробка інформації з використанням мікроЕОМ (ПЕОМ).
Розподілена обробка інформації в інформаційних системах дозволяє прискорити збирання і обробку її за рахунок максимального наближення засобів обчислювальної і периферійної техніки до місць, де виникає ця інформація, обробляється і використовується керівниками і фахівцями різних рівнів, більш ефективніше задовольнити різноманітні, часто мінливі інформаційні потреби управлінського персоналу, забезпечити необхідною інформацією процеси прийняття рівень для оперативного управління; знизити затрати на утримання всієї обчислювальної системи; збільшити гнучкість і підвищити живучість системи (вихід однієї пеон не приведе до віднови всі системи); безпосередньо приймати участь керівникам різних рівнів в процесі управління (в діалоговому режимі) і підвищити їх відповідальність за прийняті (або не прийняті) управлінські рішення; поступово (модульна) створювати обчислювальну систему за рахунок зміни окремих периферійних технічних засобів (добавлення нових, в тому числі і ПЕОМ.
Щоб організувати системну автоматизовану обробку економічної інформації, яка використовується для управління об'єктом, потрібно створити таку систему, в якій достовірна первинна (фактична) інформація, яка характеризує виробничо-господарську і іншу діяльність, один раз в мінімальному складі в ритмі виробництва фіксувалась би і в такому же ритмі передавалась і оброблювалась (разом з умовно-постійною) на ЕОМ таким чином, щоб одержана в максимумі результатна інформація була закінчена обробкою і повністю задовольняла би усім вимогам управління об'єктом, у тому числі інформуванню керівників і фахівців різних рівнів, а також процесам формування і планування, обліку і контролю, складання установленої зведеної звітності і проведення комплексного економічного аналізу за різні періоди часу і по різних структурних ланках і об'єкту управління в цілому.
4.2 Обчислювальні системи та мережі
До недавнього часу при організації обробки економічної інформації на ЕОМ застосовувався підхід, при якому на основі інформації одного і того ж об'єкту управління (наприклад, матеріальних ресурсів) в залежності від її вигляду (нормативна. розцінкова тощо) і ступеню постійності формувались масиви лінійної структури двох типів: умовно-постійні (з інформацією, яка використовувалась багато разів протягом довгого часу) і умовно-перемінні (з фактичною або поточною інформацією). Створення і багаторазове використання масивів з умовно-постійною інформацією має ті переваги, які дозволяють значно спростити первинну документацію шляхом виведення з її складу ряд постійних реквізитів, знизити трудомісткість робіт на стадії заповнення первинних документів, підготовки і вводу фактичної або поточної інформації до ЕОМ. Недоліком таких масивів, які мають лінійну структуру, є то що інформація одного і того ж об'єкту управління розосереджується поміж багатьох різних масивів (нормативних, планових та ін.), що неминуче веде до дублювання деяких реквізитів, ускладнення при спільній їх обробці тощо, а головне не дає змоги реалізувати принцип незалежності від прикладних програм користувача. Лінійні масиви, формовані традиційним способом, ефективні, як правило, з позиції одного застосування.
3 розвитком інформаційного забезпечення систем автоматизованої обробки економічної інформації, прагненням забезпечити виконання нових режимів обробки даних у реальному часі і з мультидоступом до схованих даних позначилась нова тенденція до складення інформаційного забезпечення розподілених баз даних. В умовах використання таких баз створюються комплексні масиви нелінійної структури, які мають усі дані про ту чи іншу предметну область або про керований об'єкт як постійного, так і перемінного характеру.
Взагалі база даних є сукупність даних на машинних носіях, які використовуються при функціонуванні системи обробки інформації, організовані по визначеним правилам, які передбачають загальні принципи описування збереження і маніпулювання ними, а також які незалежні від прикладних програм. В основі організації бази даних є модель даних, яка визначає правила, у відповідності з якими структуруються дані. За допомогою моделі представляється велика кількість даних і описуються взаємно зв’язки між ними. Найбільш поширені такі моделі даних: ієрархічна, сітьова, реляційна.
В ієрархічній моделі зв'язок даних «один до одного» (1:1) означає, що кожному значенню (екземпляру) елемента даних А відповідає одне і тільки одне значення, пов'язаного з ним елемента В. Наприклад, поміж такими елементами пар даних, як код готової продукції і її найменуванням є вищезазначений зв'язок, так як тільки кожному коду продукції відповідає одне її найменування.
В сітьовій моделі зв'язок «один до багатьох» (1: В) означає, що значенню елемента А відповідають багато (більше одного) значень, пов'язанню з ним елементів В. Наприклад, поміж елементами даних «код виробу» (елемент А) і «кодом матеріалів» (елементи В) існує такий взаємозв'язок бо на виготовлення одного виробу використовується багато різних матеріалів.
Сітьова модель даних представляє собою орієнтований граф з пойменованими вершинами і дугами. Вершини графа записи, які представляють собою по іменовану сукупність логічних взаємозв'язаних елементів даних або агрегатів даних. Під агрегатом даних розуміють пошановану сукупність елементів даних, які є усередині запису. Для кожного типу записів може бути кілька екземплярів конкретних значень його інформаційних елементів Два записи, взаємозв'язані дугою, створюють набір даних. Запис, з якого виходить дуга, називається власником набору, а запис, до якого вона направлена, членом набору.
В реляційній моделі зв'язок «багатьох до багатьох» (В: В) указує на те, що декільком значенням елементів даних А відповідає декілька значені елементів даних В. Наприклад, поміж елементами даних «код операції технологічного процесу» і «табельний номер працівника» існує зазначені взаємозв'язок, так як багато операцій технологічного процесу можуть виконувати різні працівники (табельні номери) і навпаки.
Різновидністю баз даних, з точки зору їх зберігання і використання,є розподіленні бази даних. Ці бази даних широко використовуються при організації комплексів взаємопов’язаних АРМ фахівців, на яких застосовуються ПЕОМ .
В інформаційно-обчислювальних системах, які використовують ПЕОМ, необхідність переходу від традиційних баз даних до розподілених диктується прагнення вирішити суперечення про поміж перевагою розподільного схоронення і ведення баз даних і потребою їх інтегрованого використання як цілого.
Розподілена база даних — це сукупність логічно зв’язаних баз даних або частин однієї бази, які розпаралелені поміж декількома територіально – розподіленими ПЕОМ і забезпечені відповідними можливостями для управління цими базами або їх частинами. Тобто, розподілена база даних реалізується на різних просторово розосереджених обчислювальних засобах, разом з організаційними, технічними і програмними засобами її створення і ведення.
До основних переваг розподіленої базі даних можна віднести таке: підвищення продуктивності систем за рахунок розпаралелення процесів обробки даних; підвищення ефективності управління даними і поліпшення експлуатаційних характеристик систем управління даними, поліпшення збалансованості навантаження і синхронізації процесів оброки даних; підвищення надійності і живучості системи; поліпшення гнучкості, нарощуваності і модифікованості баз даних; скорочення вартості організації і затрат на експлуатацію баз даних; збільшення обсягу збережених і доступних для обробки даних; зменшення обсягів даних, які пересилаються.
Використовувати розподілені бази даних ефективно і доцільно в предметних областях, які характеризуються: занадто великими обсягами даних, які зберігаються і обробляються; фізичною розосередженістю місць збирання, зберігання і використання даних; наявністю розвинутих засобів обчислювальної техніки і мереж передачі даних; можливістю обробки більшої частини інформації в місцях, де вона виникає або зберігається; необхідністю одночасного виконання масової обробки інформації тощо. Ці особливості властиві промисловим підприємству і для його предметних областей.
Розосереджені (або децентралізовані) розподілені бази даних фізично розміщені в різних місцях – вузлах обчислювальної мережі. Обмін інформацією поміж під базами здійснюються з використанням каналів зв’язку. Як під бази розподіленої бази даних можуть використовуватись зосереджені (централізовані) бази даних і окремі (локальні) підбази. Обмін інформацією поміж взаємозв’язаними підбазами здійснюється головним чином результатною (обробленою, узагальненою) інформацією. При виконанні запиту в таких системах використовується декомпозиція запиту на під запит до локальних під баз і паралельне виконання виділених під запитів у різних вузлах обчислювальної мережі. Ці бази даних мають безперечні переваги у порівнянні з централізованими: обсяги пам’яті обмежені пам’ятю не однієї ЕОМ, а сумарною пам’ятю ЕОМ, які знаходяться в усіх вузлах мережі; зменшуються затрати на передавання інформації, так як у кожному вузлі знаходиться та інформація, яка необхідна конкретному користувачу і по можливості забезпечує всі його інформаційні потреби. Однак розосереджена база даних призводить до неминучого дублювання деякої інформації, безконтрольності її зростання, а також значно ускладнюється проблема зберігання несуперечності інформації.
Розглянута концепція розподілених баз даних знаходить широке розповсюдження при функціонуванні розподіленої обробки інформації. При цьому організація такої обробки інформації відбувається, як правило, в рамках системної автоматизованої обробки економічної інформації як в окремих структурних ланках, так і по об'єкту управління в цілому.
Технічною передумовою зазначених процесів є те. що одержують розповсюдження (і занадто ефективно) ПЕОМ, які прості в експлуатації і обслуговуванні, мають відносно низьку вартість і малі габарити тощо. Все це дозволяє наблизити їх до місць виникнення і первинного використання інформації про процеси, які відбуваються в виробничо-господарській діяльності об'єкта управління, а також розподілити їх на всіх рівнях управління цього об'єкта.
Перевага способу організації збору і обробки інформації за допомогою єдиних баз обчислювальних систем та передачі з них даних користувачам різних рівнів за допомогою комп’ютерних мереж за новою інформаційною (безпаперовою) технологією перед традиційним полягає в тому, що:
достовірна інформація про виробничо-господарські і інші процеси та явища надходить до ПЕОМ (АРМ) як у ритмі виробництва (масова інформація), так і традиційними способами (не масові документи), і таким чином відображає у базі (базах) даних становище об'єкта управління (його інформаційну модель предметної області) на кожний даний момент, або за будь-який проміжок часу; користувачі різних рівнів мають змогу одержувати достовірні та необхідні для управління й інших цілей дані не тільки в оперативному порядку по регламентну, але і по запиту;
інформація, яка одноразово збирається в ритмі виробництва 1 поступає в єдину базу (бали) даних, є єдиною для всіх користувачів, які її використовують для виконання своїх посадових обов'язків. У цьому випадку є реальним те, що замість трьох видів обліку може бути застосований лише один господарський облік;
відсутні (в принципі) паперові носії даних, які призначені для користувачів різних рівнів, тому що потрібні дані кожному користувачу цільовим порядком надходять на екран ПЕОМ, який установлений на робочому місці користувача;
на екран ПЕОМ надходить тільки та інформація, яка потрібна для вироблення та прийняття управлінського рішення, І як правило, у вигляді відхилень, тоді як на паперові носії, що складаються традиційним способом, звичайно включають всі показники, що повністю чи частково характеризують процеси та операції, які відбуваються на об'єкті управління;
при складанні зведеної звітності дані друкуються не тільки на паперовий носій, але й записуються на машинний носій, який потім передається за призначенням до зовнішньої організації. Наявність каналів зв'язку дає змогу передавати до цих організацій записану на машинному носії інформація автоматично.
Таким чином, організація автоматизованої системи збирання і обробки економічної інформації сприяє побудові раціональної структури апарату управління підприємством і більш ефективному його використанню для виробничих цілей. Функціонування зазначеної системи створює умови для підвищення культури управління, а також звільняє керівників і фахівців різних рівнів від ручної праці по збиранню і обробці інформації, скорочує строку вироблювання і прийняття управлінських рішень, поліпшує їх якість тощо.
Структурна система комплексів АРМ об’єднується у вигляді глобальних або локальних мереж, в яких мікро – ЕОМ, ПЕОМ, термінали та інші периферійні пристрої взаємозв’язані за допомогою каналів як між собою, так і з однією або кількома середніми або великими ЕОМ. На промислових підприємствах застосовуються локальні мережі, які забезпечують об’єднання великої кількості ПЕОМ розташованих на відстані до 2 км один від одного та встановлених безпосередньо на місцях, де виникає, збирається, оброблюється і використовується інформація з метою автоматизації управління виробництва.
Топологічні структури мереж бувають таких основних типів: централізовані, децентралізовані, кільцеві, радіально – кільцеві тощо.
Для реалізації основних функцій локальних мереж (обмін даними поміж користувачами і системами, рішення функціональних задач, занесення і вибирання інформації з бази даних тощо) вони на логічному рівні включають робочу, термінальну, адміністративну, інтерфейсну і комунікаційну систему.
Робоча система повинна реалізувати інформаційні процеси, які пов’язані з організацією, зберіганням, пошуком і обчислювальною обробкою даних.
Термінальна система організує споживання інформаційних ресурсів шляхом управління роботою термінального устаткування, підготовку завдань користувачів, а також забезпечує сполучення з пунктом знаття даних з технологічного устаткування.
Адміністративна система здійснює управління процесами функціонування інформаційної обчислювальної мережі, яка включає облік роботи основних елементів мережі, накопичення статистичних даних, видачу різних довідок і звітів про роботу мережі, контроль за діагностикою несправностей мережі тощо.
Інтерфейсна система реалізує функції, які пов’язані з перетворенням процедури управління і інформації, що передається в умови взаємодій з іншими мережами або нестандартними абонентськими системами.
Комунікаційна система орієнтована на виконання функцій, які пов’язані з забезпеченням взаємодії всіх систем, що управляють потоками даних, їх маршрутизацією і комунікацією.
Визначимо, що локальні обчислювальні мережі забезпечують більш надійну обробку інформації, ніж глобальні. В них складаються умови для наближення кінцевого користувача до засобів обчислювальної техніки і з передумова обробки інформації у момент її виникнення, що сприяє підвищенню оперативності і обгрунтованності прийняття управлінських рішень.
У системі комплексів АРМ підприємства, в яку ПЕОМ об’єднанні локальною мережею, принципово по іншому організуються інформаційні потоки між користувачами або процесами. Наприклад, фактична інформація про рух матеріальних цінностей на складі формується на АРМ завідуючого складу (ланка низового рівня). Потім вона автоматично (відповідно до реґламентуючої інформації керівників і фахівців різних рівнів) передається відповідним користувачам. Так, дані про надходження матеріальних цінностей на склад передаються в ритмі виробництва:
на АРМ бухгалтера матеріальних цінностей (ланка середнього рівня) для контролю за точністю і вірністю оприбуткування цих матеріалів на складі, а також для формування даних про заготівлю матеріальних цінностей (в тому числі виявлення різниці в цінах постачальників і підприємства), розрахунків з постачальниками тощо;
на АРМ економістам відділу матеріально – технічного забезпечення (ланка середнього рівня) для контролю за виконанням договірних поставок постачальниками та іншіх операцій;
на АРМ керівника відділу матеріально – технічного забезпечення (ланка середнього рівня), а в ряді випадків і на АРМ керівника (ланка вищого рівня), який відповідає за забезпеченням цим ресурсом виробництва в цілому, для прийняття рішень особливо по дєфецитній номенклатурі матеріальних цінностей;
на АРМ старшого бухгалтера (ланка вищого рівння) для зведення даних про матеріальні цінності в рвзних аспектах по підприємству в цілому.
Таким чином, використовуючи комплекси АРМ і їх мережі при застосуванні нової інформаційної технології, можна організувати системну обробку економічної інформації як на об’єкті управління в цілому, так і на його структурних ланках.
4.3 Автоматизоване робоче місце спеціаліста з фінансів
Відомо, що в умовах автоматизованої системи збирання і обробки економічної інформації первинну базу наукового прогнозування і планування складають обгрунтовані норми і нормативи, як і застосовуються в усіх процесах та явищах, що відбуваються на об'єкті управління. Процедури на їх розробку, аналіз та всебічне використання також повністю автоматизовані.
Експлуатаційні можливості персональних електронних обчислювальних машин (ПЕОМ), що використовуються як автоматизовані робочі Місця (АРМ) фахівців різких рівнів, дозволяють оперативно (у ритмі виробництва) і у системному порядку обіграти достовірну первинну (фактичну) масову інформацію на робочих місцях та ділянках, від комплексних бригад та інших ланок виробництва, де вона виникає; потім всю цю інформацію попередньо обробляти таким чином, щоб у ритмі виробництва повністю забезпечувати вихідною (результатною) інформацією, з одного боку, широкі потреби користувачів керівників та фахівців даного (низового) рівня управління, а з другого, передавати в стислому чи іншому вигляді по інформацію на більш високий (середній та верхній ) рівень управління. На цьому рівні зібрана інформація (після додаткової обробки, а інколи і в такому, первинному, вигляді) використовується не тільки для аналізу і прийняття управлінських рівень, але і для обліку, контролю, комплексного економічного аналізу результатів виробничо-господарської та іншої діяльності структурних ланок і підприємства в цілому, а також для складання установленої зведеної бухгалтерської, статистичної та іншої звітності..
Сучасні комплекси ПЕОМ, які використовуються у вигляді автоматизованих робочих місць (АРМ) користувачів різних рівнів і на яких здійснюється системна обробка економічної інформації, а також локальні мережі, які створюються у межах підприємства, складають технічну базу автоматизованої системи управління підприємством (АСУП) [45].
АРМ – це робоче місце персоналу АСУП, яке обладнено засобами, що забезпечують участь людини в реалізації своїх функцій як фахівця або функцій АСУ. Класифікації АРМ відбувається за такими основними ознаками:
за функціональною направленістю – АРМ технічного і допоміжного персоналу, АРМ спеціаліста, АРМ керівника тощо;
за рівнем використання ПЕОМ – АРМ низового рівня, АРМ середнього рівня, АРМ вищого рівня;
за формою організації працівників на ПЕОМ – індивідуальні і групові, одноапаратні і багатоапаратні;
за іншими ознаками.
Для умов, при яких системна обробка інформації здійснюється не тільки комплексно але і в ритмі виробництва, а управління – цілеспрямовано і оперативно завдяки новій інформаційній (безпаперовій) технологій, найбільш перспективний і ефективний буде такий структурний підхід до побудови АСУП, при якому основу цієї системи будуть складати комплекси АРМ, що об’єднанні за ресурсозабезпечувальною ознакою (матеріальні, трудові, фінансові, а також основні засоби і готова продукція).
Такий підхід до організації системи комплексів АРМ в умовах АСУП дозволить:
забезпечити взаємозв’язок процесів збирання і обробки інформації по горизонталі (між структурними підрозділами) на кожному рівні, по кожній предметній області – ресурсозабезпечувальній підсистеми;
оперативно і всебічно забезпечити по кожній підсистемі і на усіх рівнях (по вертикалі ) рішення функціональних питань управління (нормування і реґламентація, планування, облік і контроль, звітність, ексисмічний аналіз і прийняття управлінських рішень) по усіх видах виробництва;
оперативно здійснювати інформування керівників і спеціалістів різних рівнів достовірною і повною інформацією про стан ресурсів, особливо пріоритетних в управлінні виробництвом, а також про процеси і операції, які відбуваються на підприємстві і в його структурних ланках;
вирішити проблему своєчасного автоматизованого формування достовірних результатів виробничо – господарської діяльності підприємства в цілому, а також одержання зведених фінансових показників для формування установленої звітності за різні періоди часу.
Комплекс АРМ по управлінню фінансовими ресурсами підприємства включає такі основні АРМ:
ланка низового рівня – АРМ касира і банківських розрахунків;
ланка середнього рівня – АРМ бухгалтера, АРМ економіста, АРМ плановика, АРМ керівника;
ланка вищого рівня – АРМ старшого бухгалтера по зведених показниках, АРМ плановика, АРМ економіста, АРМ керівника.
Режим праці зазначених АРМ не однаковий. Якщо АРМ ланки низового рівня звичайно працюють у ритмі виробництва, тобто тоді, коли виконується виробничо-господарська операція і інформація про неї фіксується в ПЕОМ, то АРМ ланок старших рівнів працюють в більш “вільному” або щадящому режимі.
Інформаційне забезпечення системи комплексів АРМ передбачає організацію такої інформаційної бази, яка б реґламентувала інформаційні зв’язки, забезпечувала необхідними даними всі АРМ тощо. Розподілена база даних забезпечує таке роздроблення її на півбази, які розміщуються на окремих АРМ; простоту доступу до будь – якої підбази з урахуванням санкціонованого доступу; високу продуктивність маніпулювання даними тощо. Структура ж інформаційного забезпечення повинна забезпечувати мінімальну помірність даних, зручність організації архіву тощо.
Програмне забезпечення АРМ складається з загального або системного, функціонального або прикладного програмного забезпечення, до якого входить також як самостійна частина математичне програмне забезпечення.
Загальне або системне програмне забезпечення включає операційну систему і прикладні програми, які розширюють її, програмні засоби діалогового режиму тощо. Цей вид забезпечення призначений для управління роботою процесора; організацій доступу до пам’яті, периферійних засобів і мережі; масивами; запуском і процесами виконання прикладних програм, у тому числі і на різних язиках.
Функціональне або прикладне програмне забезпечення призначене для автоматичного рішення для функціональних задач при управлінні об’єктом, у тому числі і задач оптимізації, прогнозування, мережкового планування і управління, іметаційного моделювання тощо. Додаткові засоби програмного забезпечення характеризуються широким діапазоном застосування і масовим виробництвом.
Підсистема економічного аналізу і прийняття управлінських рішень відноситься до групи функціональних підсистем управління виробництвом. Основне призначення цієї підсистеми організація системної обробки інформації на ПЕОМ з метою використання її для одержання і всебічної оцінки результатів виробничо-господарської і іншої діяльності підприємства, а потім і прийняття рішень по управлінню виробництвом, випуском, відвантаженням і реалізацією готової продукції, основними засобами, матеріальними і енергетичними ресурсами, трудовими ресурсами, фінансовими (у тому числі затрати на виробництво і калькулювання собівартості продукції) ресурсами по всіх видах діяльності підприємства.
Наявність засобів і методів, які застосовуються для системного аналізу в даний період часу, дозволяють всі розрахунки, які виконуються в цій підсистемі, поділити на два основні класи.
До першого класу відносяться розрахунки, які виконуються у ритмі виробництва, а одержані результати цих розрахунків використовуються в оперативному економічному аналізі і при прийнятті оперативних управлінських рішень. У цих випадках результати розрахунків видаються на екрани ПЕОМ, які установлені на робочих місцях користувачів – керівників і фахівців різних рівнів. При цьому, на екран звичайно видається інформація тільки про відхилення фактичних показників від планових (договірних, нормативних тощо). Ця інформація видається лише по тих позиціях, де ці відхилення формуються. Крім цього, у цих позиціях зазначаються також реквізити, які характеризують питому вагу цих відхилень, причини відхилень і їх винуватців. В тих же випадках, коли показники порівняльних позицій збігаються, ці позиції взагалі на екран не видаються, через те, вони будуть створювати інформаційний надлишок. Це значить, що відсутність інформації свідчить про задовільне положення справ, процесів тощо.
До другого класу відносяться розрахунки, які виконуються звичайним порядком за більш довгий час – місяць, квартал тощо. У цих випадках результати обробки інформації для економічного аналізу виробничо-господарської та іншої діяльності можна видавати користувачам як на екран ПЕОМ, так і на паперовий носій у вигляді машинограм (таблиць). При цьому, екран ПЕОМ застосовується лише тоді, коли такий аналіз вибірковим методом і для цього використовується невелика кількість показників. При суцільному економічному аналізі необхідні дані, як правило, виводяться на паперовий носій.
Слід виділити такі основні комплекси задач, що розв’язуються підсистемою по обробці даних за різні періоди часу або за станом на будь-яку дату для економічного аналізу:
виконання плану виробництва по випуску деталей, складальних з’єднань, готових виробів, запасних частин та інструменту, а також виконаних робіт і послуг за межі виробництва як дільницями і цехами, так і підприємством у цілому у кількісних і вартісних показниках;
виконання договірних поставок готових виробів, виконання робіт і послуг, а також розрахунків за цю продукцію;
наявність браку деталей, складальних з’єднань і готових виробів у різних аспектах;
динаміки незавершеного виробництва деталей, складальних з’єднань і готових виробів;
становища фактичних запасів готової продукції на складах, а також продукції, яка довгий час на складі знаходиться без руху;
використання основних засобів, у тому числі виробничого устаткування, а також даних про хід капітального ремонту і будівництва об’єктів;
забезпеченість основним виробничим устаткуванням процесів виготовлення готової продукції, яка передбачена планами виробництва;
виконання договірних поставок постачальниками матеріальних цінностей, а також розрахунки з ними за ці поставки;
використання матеріальних цінностей у виробництві, їх доля витрат у виготовленні готової продукції, а також динаміки витрат при заготовленні цих матеріалів;
становище фактичних запасів сировини, матеріалів, покупних напівфабрикатів і комплектуючих виробів, тари, палива, запасних частин, спецодягу і спецвзуття, інструменту, пристроїв та інше;
динаміку руху, наявність складу працівників, та забезпеченість кадрами виробництва у різних аспектах;
використання робочого часу, порушення трудової дисципліни у різних аспектах;
використання фонду заробітної плати, виконання норм виробітку робітниками-відрядниками, а також доля заробітної плати у затратах при виготовленні готової продукції;
використання коштів, кредитів та позик банків, даних про хід розрахунків з постачальниками і покупцями тощо;
формування затрат на виробництво і калькулювання собівартості продукції в різних аспектах;
формування різних фондів та прибутків і їх використання, а також показник результатів виробничо-господарської та іншої діяльності підприємства;
формування даних для інформування керівників і фахівців різних рівнів про результати проведеного економічного аналізу виробничо-господарської та іншої діяльності структурних підрозділів та підприємства в цілому за різні періоди часу.
Розрахунки для економічного аналізу виконуються не тільки за визначеним графіком часом, але і за запитом користувача за будь-який період часу як по підприємству в цілому, так і по його структурних підрозділах. При виконанні цих розрахунків використовуються як традиційні способи і прийоми економічного аналізу (абсолютні, відносні і середні величини; методи порівняння, групування ланцюгових підстановок; балансовий, індексний та інші методи), так і математичні методи економічного аналізу (графічні методи, кореляційний і регресій ний аналіз, лінійне і динамічне програмування, матричні методи, методи моделювання і імітації тощо).
Для розрахунків, які виконуються при економічному аналізі, використовуються, у першу чергу, дані оперативних масивів, що формуються при збиранні первинної (фактичної) інформації для господарського обліку. Використовується і умовнопостійна інформація – нормативна, планова, договірна, довідкова, а також та, що нагромаджена з початку року, фактична інформація, яка сформована у базу (бази) даних загального призначення. Крім того, використовується і похідна інформація, яка одержана при складанні установленої зведеної звітності на підприємстві.
АРМ “Аналіз показників фінансових результатів і фінансового стану підприємства” в загальній системі АСУТП підприємства виконує наступні основні розрахунки, які використовуються при аналізі фінансових результатів підприємства:
аналіз прибутку і основних джерел його формування, а також зовнішніх і внутрішніх факторів, що впливають на його розмір;
аналіз рівня рентабельності підприємства;
аналіз забезпечення власними оборотними коштами і відповідності фактичних запасів нормуємих коштів установленим нормативам;
аналіз платоспроможності підприємства;
аналіз інших показників;
оцінка виробничо-господарської діяльності підприємства і аналіз утворення і використання різних фондів економічного стимулювання та резервів.
Для аналізу показників фінансових результатів і фінансового стану підприємства використовуються аналітичні і синтетичні (узагальнені) показники, які знаходяться у відповідних масивах бази даних загального призначення, а також у ряді похідних масивів з фактичними показниками, що були одержані при рішенні розглянутих вище задач.
Оцінка фінансових результатів виробничо-господарської діяльності підприємства в системі комплексного економічного аналізу займає важливе значення. Їй передує аналіз показників використання авансових виробничих фондів (оборотність оборотних нормуємих і ненормуємих коштів у різних аспектах), а також яким чином виконаний фінансовий план, рівень рентабельності виробництва та інше.
Комплексна оцінка показників ефективності виробництва виконується по тих показниках, які є головними (або затверджуються) для підприємства. Крім того, використовуються узагальнені показники, що характеризують ефективність виробничо-господарської діяльності підприємства (рентабельність, затрати на одну гривню товарної продукції, темпи росту обсягів виробництва продукції тощо), а також фондоутворювальні показники, тобто показники, які прийняті за базу при обчисленні розмірів відрахувань від прибутків до фондів економічного стимулювання та інші.
ВИСНОВКИ
Формування фінансової стратегії в сучасних малих підприємствах України, які займаються торгово-посередницькою діяльністю по імпорту в Україну продукції та її перепродажем оптовим внутрішнім покупцям в Україні, є практично недосяжною метою як за нестачею кадрів, так і за нестачею теоретичних розробок.
Як показав проведений в дипломній роботі аналіз діяльності торгово-посередницької фірми ТОВ “Провансе”, менеджери української фірми вважали найбільш вигідною формою розрахункової операції при імпорті сплату банківським переказом через 60 – 75 днів після отримання товару, тобто сплату частиною коштів, отриманих після реалізації імпортованих товарів. Помилкою в цьому є те, що фірма – експортер при названій формі оплати контракту підвищує ціни за рахунок надання комерційного кредиту та додаткового ризику несвоєчасного отримання оплати на 20 – 30% від “спот” ціни ринку (негайної оплати при отриманні товару).
Додатково, при реалізації імпортного товару на вітчизняному ринку, за рахунок низької платоспроможності фірм, фірма-імпортер іде на внутрішній комерційний кредит – авансовий відпуск імпортних товарів покупцям на умовах відстрочки сплати (через механізм дебіторської заборгованості) та стає заложницею двох боргів – свого боргу експортеру–нерезиденту та боргів з боку покупців-резидентів.
В дипломній роботі розглянута діяльність такої торгово-посередницької фірми ТОВ “Провансе” та запропонована фінансова стратегія управлінських рішень по виходу з ситуації “двох боргів” за допомогою впровадження вексельного обігу і рефінансування оборотного капіталу на період відстрочки платежу врахуванням векселів в комерційних банках (вексельне кредитування).
Аналіз фінансово-господарської діяльності ТОВ “Провансе” за 2003 – 2006 роки виявив наступні проблеми в його розвитку та основні напрямки для управління оптимізацією діяльності підприємства:
— підприємство стрімко розвивається, нарощує обсяги операцій та доходів у темпах, які перевищують темпи зростання валюти балансу, при цьому статті балансу розвиваються в напрямку створення фінансово-нестійкої структури, необхідно прийняття заходів по реорганізації форм розрахунків та створення стійких джерел фінансування оборотних активів балансу;
— в структурі джерел фінансування активів балансу у 2003 – 2005 роках присутні тільки 2 составні частини – власний капітал (14,9 %) та кредиторська заборгованість (81,0%), що веде до порушення нормативного коефіцієнта фінансової незалежності(автономії), який дорівнює 0,149 при нормативі не менше 0,5. У 2006 році підприємство за рахунок нової стратегії вексельних розрахунків отримало порівняльно великий прибуток, що дозволило підняти рівень власного капіталу до 41,6% від валюти пасивів балансу, але необхідний рівень фінансової незалежності – не досягнений, що створює певний ризик втрати самостійності, особливо з розпочатком емісії власних векселів в оплату за поставлені за кордону комплектуючі;
— вказана структура кредиторсько-вексельної заборгованості характерна тільки для підприємств, спеціалізованих на імпорті сировини чи продукції та її оптової реалізації на внутрішньому ринку України, при цьому в зовнішньоекономічних договорах с постійними іноземними партнерами встановлюється строк оплати 60 – 80 днів з моменту перетину імпортованою продукцією митного кордону України з внесенням в підвищену ціну імпортованої продукції процентів за комерційний кредит та ризик експортера;
— власного капіталу, як єдиного джерела покриття запасів в активах, катастрофічно недостає, а інші форми довгострокових джерел фінансування підприємство не використовує;
оскільки поточна дебіторська заборгованість за відпущену продукцію не покриває зобов”язання підприємства по кредиторській заборгованості, то для регулювання стійкістю підприємства повинен бути чіткий графік реалізації запасів продукції для покриття кредиторської заборгованості;
Типові умови імпортних контрактів, застосовуємі менеджером (директором) фірми ТОВ “Провансе”, виконуються за наступною схемою управління:
— заключення довгострокового ( на 2 роки) контракту на поставку імпортної продукції нерезидентом (Німеччина, Латвія), при цьому нерезидент може бути посередником (Словенія);
— поставка продукції частинами за заказами на умовах СІРКиїв (автомобільним транспортом);
— сплата імпортного ввізного мита, митних зборів та видача податкового векселя на 30 днів при розмитненні продукції на митному складі у м.Києві;
реалізація партії продукції на протязі 30 – 60 днів за схемою комерційного кредиту на 10 – 60 днів (через дебіторську заборгованість);
— погашення податкового векселя через 30 днів за рахунок надходження коштів від дебіторів за реалізовану продукцію;
— оплата за рахунок надходження коштів від дебіторів за реалізовану продукцію кредиторської заборгованості нерезиденту по імпортному контракту з відстрочкою сплати до 60 днів після строку отримання товару;
Основні ризики та недоліки проаналізованих схем управління розрахунками в зовнішньоекономічних контрактах в ТОВ “Провансе”:
а) за рахунок надання нерезидентом комерційного кредиту відстрочкою сплати вартості поставленої продукції на 60 –75 днів після поставки в ціну товару закладаються проценти за надання комерційного кредиту на рівні вищому, ніж банківський кредит (за додатковий ризик);
б) при затримці реалізації отриманої партії за рахунок несвоєчасної сплати дебіторами вартості авансово-відпущеної продукції виникають проблеми з оплатою імпортного податкового векселя (через 30 днів) та оплатою контракту нерезиденту (через 60 днів);
в) при несплаті нерезиденту вартості поставленої партії продукції через 90 днів законодавство України передбачає штрафні санкції за порушення режиму розрахунків при експортно-імпортних контрактах;
Для оптимізації показників схем розрахунків по зовнішньоекономічним торгово-посередницьким операціям ТОВ “Провансе” в дипломній роботі обгрунтована нова фінансова стратегія та проведена побудова алгоритму управлінського рішення по впровадженню векселів на обох етапах торгово-посередницької операції :
оплата контракту авальованим векселем (погашення через 70 днів) негайно по факту поставки імпортної продукції із відповідним зниженням ціни на імпортну продукцію;
отримання від покупців –дебіторів на вітчизняному ринку авальованих векселів за відпущену продукцію з строком погашення 30 – 60 днів після відвантаження товару;
врахування отриманих векселів в комерційному банку (вексельний кредит) до строку погашення векселів та отримання оборотних коштів для продовження оборотних циклів підприємства (нові імпортні поставки).
Аналіз даних розрахунків при запровадженні запропонованого алгоритму вексельних розрахунків з кредиторами-експортерами показав, що:
— коефіцієнт зниження матеріальних витрат в залежності від варіацій параметрів розрахунків знаходиться в діапазоні 0,940,968, тобто загальний виграш на ціні становить 3,2 – 6 %;
— за рахунок великого обсягу реалізації таке зниження обсягів матеріальних витрат у торгово-посередницькі фірмі приводить до переходу фірми у 2005 році з зони збитковості 19,7 тис.грн. до зони значної прибутковості + (365,0 – 663,0) тис.грн. (в залежності від реалізації параметрів розрахункової зони варіації);
— це практично подвоює суму власного капіталу ТОВ „Провансе”, що відповідно змінює фінансові показники його стійкості та платоспроможності в позитивний бік.
Як показав аналіз модифікованих балансів при введенні прогнозних результатів впливу вексельних операцій на статті балансу та звіту про фінансові результати ТОВ „Провансе” (прогноз 2007 року):
— застосування вексельних розрахунків в дебіторській заборгованості та кредитування банком отриманих векселів приводить до виходу підприємства з зони кризового стану по покриттю запасів;
— кредитування банком вексельної заборгованості дебіторів підвищує обсяги готівки та різко змінює стан ліквідності підприємства в позитивний бік;
— рентабельність власного капіталу при здійсненні зовнішньоекономічних операцій піднімається з негативної відмітки до високого позитивного рівня + 65 – 70%.
Практичне значення отриманих результатів дипломної роботи – в наданні керівництву малого підприємства ТОВ “Провансе” аудитних висновків про поточний економічний стан та економічно обґрунтованих пропозицій по фінансовій стратегії модифікації схеми розрахунків та управління обіговими коштами, що є шляхом розвитку діяльності малого підприємства в зовнішньоекономічному сегменті ринку.
СПИСОК ВИКОРИСТАНИХ ДЖЕРЕЛ ЛІТЕРАТУРИ
1. Господарський кодекс України // від 16 січня 2003 року N 436IV(діє з 01.01.2004)
2. Декрет Кабміну України “ Про систему валютного регулювання і валютного контролю” ( № 1593 від 19.02.1993 в редакції змін від 14.07.1999);
3. Закон України “ Про банки та банківську діяльність” // від 7 грудня 2000 року N 2121III .
4. ЗАКОН УКРАЇНИ «Про господарські товариства» // від 19 вересня 1991 року N 1576XII (Із змінами і доповненнями, внесеними Законами України станом від 19 лютого 2004 року N 1519IV)
5. Закон України „Про оподаткування прибутку підприємств” // від 22 травня 1997 року N 283/97ВР (станом змін від 1 липня 2004 року N 1957IV)
6. ЗАКОН УКРАЇНИ “Про податок на додану вартість “ // від 3 квітня 1997 року N 168/97ВР ( Із змінами і доповненнями, внесеними Законами України станом на 17 червня 2004 року N 1801IV)
7. Закон України “ Про зовнішньоекономічну діяльність” // від 16 квітня 1991 року N 959XII (від 8 червня 2000 року N 1807III).
8. Закон України “Про порядок виконання розрахунків в іноземній валюті”// № 185/94ВР від 23.09.1994 (Із змінами і доповненнями, внесеними Законами України станом на 5 лютого 2004 року N 1454IV)
9. ЗАКОН УКРАЇНИ «Про обіг векселів в Україні» //від 5 квітня 2001 року N 2374III (Із змінами і доповненнями, внесеними Законом України від 25 грудня 2002 року N 364IV)
10. Закон України «Про застосування спеціальних заходів щодо імпорту в Україну» // від 22.12.98 р. № 332ХІV
11. ЗАКОН УКРАЇНИ «Про Митний тариф України» // від 5 квітня 2001 року N 2371III (Із змінами і доповненнями, внесеними Законами України станом на 7 березня 2002 року N 3114III)
12. МИТНИЙ КОДЕКС УКРАЇНИ // від 11 липня 2002 року N 92IV (Із змінами і доповненнями, внесеними Законами України станом на 17 лютого 2004 року N 1495IV, ОВУ, 2004 р., N 11, ст. 649)
13.“Женевская Конвенция, устанавливающая единообразний закон о переводом и простом векселе” (1930 г. о единообразном Законе о переводном и простом векселе от 07.06.30 г.) N 358 (ДЛЯ УКРАИНЫ: 06.01 2000 г )
14. КОНВЕНЦІЯ, якою запроваджено Уніфікований закон про переказні векселі та прості векселі //ДАТА ПІДПИСАННЯ: 07.06.30 р., ДАТА ПРИЄДНАННЯ УКРАЇНОЮ: 06.07.99 р., ДАТА НАБУТТЯ ЧИННОСТІ УКРАЇНОЮ: 06.01.2000 р.
15. МІЖНАРОДНА ТОРГОВЕЛЬНА ПАЛАТА Міжнародні правила по тлумаченню термінів "Інкотермс" (редакція 2000 р.)
16. МТП “Уніфіковані правила та звичаї для документарних акредитивів” (редакція 1993 р., публікація Міжнародної Торговельної Палати N 500)
17. МЕЖДУНАРОДНЫЕ ПРАВИЛА ПО ИНКАССО* // (редакция 1995 года, публикация Международной торговой палаті № 522
18. Положення “ Про порядок реєстрації договорів в іноземній валюті між резидентами та нерезидентами України” (Постанова Правління НБУ № 12 від 15.01.2001)
19. Положення про вантажну митну декларацію //постанова Кабінету Міністрів України від 9 червня 1997 р. N 574 / від 28 березня 2001 року N 287
20. Положення (стандарт) бухгалтерського обліку 1 «Загальні вимоги до фінансової звітності», Наказ Мінфіна України № 87 від 31.03.1999 + № 304 від 30.11.2000.
21. Положення (стандарт) бухгалтерського обліку 2 «Баланс», Наказ Мінфіна України № 87 від 31.03.1999 + № 304 від 30.11.2000.
22. Положення (стандарт) бухгалтерського обліку 3 " Звіт про фінансові результати «, Наказ Мінфіна України № 87 від 31.03.1999 + № 304 від 30.11.2000.
23. “Про типові платіжні умови зовнішньоекономічних договорів (контрактів) і типові форми захисних застережень до зовнішньоекономічних договорів (контрактів), які передбачають розрахунки в іноземній валюті” // КАБІНЕТ МІНІСТРІВ УКРАЇНИ І НАЦІОНАЛЬНИЙ БАНК УКРАЇНИ ПОСТАНОВА від 21 червня 1995 р. N 444
24. Про переказування коштів у національній та іноземній валюті на користь нерезидентів за деякими операціями //Постанова Правління Національного банку України від 30 грудня 2003 року N 597 (Із змінами і доповненнями, внесеними постановою Правління Національного банку України від 17 червня 2004 року N 270)
25. Положення про оформлення та подання клієнтами платіжних доручень в іноземній валюті або банківських металах, заяв про купівлю або продаж іноземної валюти або банківських металів до уповноважених банків і інших фінансових установ та порядок їх виконання //Постанова Правління Національного банку України від 5 березня 2003 року N 82 (Із змінами і доповненнями, внесеними постановами Правління Національного банку України станом на 12 листопада 2003 року N 493)
26. Положення про порядок здійснення банками операцій з векселями в національній валюті на території України // Постанова Правління Національного банку України від 16 грудня 2002 року N 508
27. Положення про порядок здійснення уповноваженими банками операцій за документарними акредитивами в розрахунках за зовнішньоекономічними операціями // Постанова Правління Національного банку України від 3 грудня 2003 року N 514
28. ЦИВІЛЬНИЙ КОДЕКС УКРАЇНИ // 16 січня 2003 року N 435IV ( Із змінами і доповненнями, внесеними законами України станом на 12 травня 2004 року N 1713IV, ОВУ, 2004 р., N 25, ст. 1629)
29. Баканов М.И., Шеремет А.Д. Теория экономического анализа: учебник. –М.: Финансы и статистика, 1996.
30. Банківські операції. Під ред. А.М.Мороз, М.І.Савлук, М.Ф.Пудовкіна та інші Київ: КНЕУ, 2000 .
31. Банкрутство і санація підприємства: теорія і практика кризового управління / Т.С. Клебанова, О.М. Бондар, О.В. Мозенков та ін. / За ред.О.В. Мозенкова. – Х.: “ІНЖЕК”, 2003. – 272 с.
32. Бланк И.А. Управление финансовой стабилизацией предприятия. – К.: НикаЦентр, Эльга, 2003. – 496 с.
33. Бланк И.А. Основы финансового менеджмента. – К.: НикаЦентр, 1999. – Т. 2. – 512 с.
34. Балабанов И.Т. Основы финансового менеджмента. Как управлять капиталом? Москва: Финансы и статистика, 1998. 480 с.
35. Бернстайн А. Анализ финансовой отчетности. Теория и практика. Пер. с англ./ Ред. Елисеева И.И. Москва: Финансы и статистика, 1996. 624 с.
36. Бланк И.А. Стратегия и тактика управления финансами Киев: МП «Итем ЛТД», 1998. 536 с.
37. Герчикова И.Н. Финансовый менеджмент: Учебник. М.: Консат банкир, 1996. 455 с.
38. Бойчук І.М. Харів П.С., Хопчан М.І. Економіка підприємств. – Львів: Вво “Сполом”, 1998.
39. Головко Т.В., Сагова С.В. Стратегічний аналіз. Навчальнометодичний посібник для самостійного вивчення дисципліни. Київ: КНЕУ, 2002, 198 с.
40. Економіка підприємства: Підручник / За заг. ред. дра екон. наук, проф. С.Ф. Покропивного. – К.: КНЕУ, 2003. – 608 с.
41. Ефимова М.Р., Ганченко О.И., Петрова Е.В. Практикум по общей теории статистики: Учебное пособие. – Москва: Финансы и статистика, 2000.
42. Єршов А.Д. Міжнародні митні відносини Товариство “Знання”, Санкт Петербург, 2000
43. Зайцев Н.Г… Твердохлеб Н.Г., Зорин М.А. Машинная обработка информации в производственном объединении. – К.: Техника, 1996. – 152 с.
44. Ізмайлова К.В. Фінансовий аналіз: Навч. посіб. – 2ге вид., стереотип. – К.: МАУП, 2001. – 152 с.: іл.
45. Карагодова Е. А., Антонов В. М., Маслов В. Ф. Автоматизированные рабочие места. – К.: Техника, 1989. – 128 с.
46. Козик В.В., Панкова Л.А., Даниленко Н.Б. Міжнародні економічні відносини: навч. посібник – Київ, “Знання Прес2000”, 2000.
47. Ковалев В.В. Финансовый анализ: Управление капиталом. Выбор инвестиций. Анализ отчётности. М.: Финансы и статистика, 1996г.
48. Ковалев В.В. Введение в финансовый менеджмент. М.: «Финансы и статистика», 2001, 276 с.
49. Крайник О.П., Клепикова З.В. Фінансовий менеджмент. К. Львів: “Дакор”, “Інтелект”, 2001, 207 c.
50. Крейнина М.Н. Финансовое состояние предприятия. Методы оценки. М.: ИКЦ «Дис», 1997.
51. Коцовська Р., Ричаківська В та інш. Операції комерційних банків – Львів: ЛБІ НБУ, 2001
52. Лизинговые, факторинговые, форфейтинговые операции банков/под ред. Абалкин Л.И., Аболихина Г.Л., Адибеков М.Г. Москва, «ДеКА» 1995г.
53. Международные расчеты по коммерческим операциям. Часть 1: Аккредитив. Перевод под ред. Носко А.П., АО «Консалтбанкир», М.: 1994 .
54. Международные расчеты по коммерческим операциям. Часть 2: Инкассо. Перевод. Перевод под ред. Носко А.П., АО «Консалтбанкир», М.: 1994
55. Международные валютно-кредитные и финансовые отношения / под редакцией Л.Н.Красавиной – М.: «Финансы и статистика», 2001
56. Савчук В.П. Финансовый менеджмент предприятий. К.: «Максимум», 2001, 302 c..
57. Слав’ юк Р.А. Фінанси підприємств: Навч. посібник. – Київ: ЦУЛ, 2002. – 460 с.
58. Терещенко О.О. Фінансова санація та банкрутство підприємств: Навч.посібник. – К.: КНЕУ, 2000. – 412 с.
59. Финансовый менеджмент. Учебник для вузов/ под.ред. Г.Поляка. – Москва, “Финансы”,1997
60 Фінанси підприємств: Підручник / Кер. авт. кол. і наук. ред. проф. А.М. Поддєрьогін. – 4-те вид., перероб. та доп. – К.: КНЕУ, 2002. – 571 с.: іл..
61. Фомин Я.А. Диагностика кризисного состояния предприятия: Учеб. Пособие для вузов. – М.: ЮНИТИДАНА, 2003. – 349 с.
62. Уткин Э.А. Риск-менеджмент. – М.: Издательство ЭКМОС, 1998
63. Христиановский В.В., Щербина В.П., Полшков Ю.Н. Экономический риск и методы его измерения. Донецк, ДонГУ, 1999
ДОДАТКИ
Додаток А
Таблиця А.1
Продовження табл.А.1
Таблиця А.2
![]()
Таблиця А.3
![]()
Продовження табл.А.3
Таблиця А.4
![]()
Продовження табл.А.4
![]()
Таблиця А.5
![]()
![]()
Продовження табл.А.5
![]()
Таблиця А.6
![]()
Таблиця А.7
![]()
Таблиця А.8
Додаток Б
Таблиця Б.1
Алгоритми розрахунку показників рентабельності [ ]
| № п/п | Показник | Умовн. позня | Формула для розрахунку | Джерела інформації з форм фін звітності |
| ПОКАЗНИКИ РЕНТАБЕЛЬНОСТІ | ||||
| 1 | Рентабельність активів за прибутком від звичайної діяльності | Rзв | Прибуток від звичайної діяльності / Валюта активів | Форма 2(190) / Форма1 (280) |
| 2 | Рентабельність капіталу (активів) за чистим прибутком | Rа | Чистий Прибуток / Валюта активів | Форма 2(220) / Форма1 (280) |
| 3 | Рентабельність власного капіталу | Rвк | Чистий Прибуток / Власний капітал | Форма 2(220) / Форма1 (380) |
| 4 | Рентабельність виробничих фондів | Rвф | Чистий Прибуток / Виробничі фонди | Форма 2(220) /Форма1 (030+100+120) |
| 5 | Рентабельність реалізованої продукції за прибутком від реалізації | Rq | Прибуток від реалізації / Виручка | Форма 2(050070080) /Форма 2 (035) |
| 6 | Рентабельність реалізованої продукції за прибутком від операційної діяльності | Rqоп | Прибуток від операційної діяльності / Виручка | Форма 2(100) / Форма 2 (035) |
| 7 | Рентабельність реал. продукції за прибутком | Rqч | Чистий прибуток / Виручка | Форма 2(220) / Форма 2 (035) |
| .8 | Коефіцієнт стійкості економічного зростання | Ксез | Реінвестований прибуток / Власний капітал | Форма 2(100 335)* Ф.2(220)/100 /Форма 1 (380) |
| 9 | Коефіцієнт реінвестування | Кр | Реінвестований прибуток / Чистий прибуток | Форма 2(100 335)* Ф.2(220)/100 /Форма 2 (220) |
| 10 | Період окупності капіталу | Тк | Активи/Чистий прибуток | Форма 1(280) / Форма 2 (220) |
| 11 | Період окупності власного капіталу | Твк | Власний капітал / Чистий прибуток | Форма 1(380) / Форма 2 (220) |
Таблиця Б.2
Алгоритми розрахунку показників ділової активності [ ]
№ п/п | Показник | Умовне позначення | Формула для розрахунку | Джерела інформації з форм фін звітності |
| ПОКАЗНИКИ ДІЛОВОЇ АКТИВНОСТІ | ||||
| 1 | Коефіцієнт трансформації | Кт | Чиста виручка від реалізації / Валюта активів | Форма 2(035) /Форма1 (280) |
| 2 | Фондовіддача | Фоф | Чиста виручка від реалізації / Основні виробничі фонди | Форма 2(035) /Форма1 (030) |
| 3 | Коефіцієнт оборотності обігових коштів (обороти) | Ко | Чиста виручка від реалізації / Обігові кошти | Форма 2(035) /Форма1 (260+270) |
| 4 | Період одного обороту обігових коштів (днів) | Чо | 365/ Ко | 365 / Ко |
| 5 | Коефіцієнт оборотності запасів ( обороти) | Коз | Собівартість реалізації / Середні запаси | Форма 2(040) /Форма1 (100+120+130+140 +150) |
| 6 | Період одного обороту запасів(днів) | Чз | 365 / Коз | 365 / Коз |
| 7 | Коефіцієнт оборотності дебіторської заборгованості(обороти) | Кдз | Чиста виручка від реалізації / Середня дебіторська заборгованість | Форма 2(035) /Форма1 (050+170+180+190+200+210) |
| 8 | Період погашення дебіторської заборгованості (днів) | Чдз | 365 / Кдз | 365 / Кдз |
| 9 | Коефіцієнт оборотності готової продукції | Кгп | Чиста виручка від реалізації / Готова продукція | Форма 2(035) /Форма1 (130) |
| 10 | Період погашення кредиторської заборгованості (днів) | Чкз | Середня кредиторська заборгованість *360/ Собівартість реалізації | Форма 1(500+520+530 +550+580) /Форма 2 (040) |
| 11 | Період фінансового циклу (днів) період обороту коштів | Чфц | Чфц= Чоц Чкз | Чфц= Чоц – Чкз |
| 12 | Коефіцієнт оборотності власного капіталу(оборотність) | Квк | Чиста виручка від реалізації / Власний капітал | Форма 2(035) /Форма1 (380+430+630) |
Таблиця Б.3
Алгоритми розрахунку показників майнового стану [ ]
| № п/п | Показник | Умовне позначення | Формула для розрахунку | Джерела інформації з форм фін звітності |
| ПОКАЗНИКИ МАЙНОВОГО СТАНУ | ||||
| 1. | Частка оборотних виробничих фондів в обігових коштах | Ч овф | Оборотні виробничі фонди/ Оборотні активи | Форма 1 (100+120+270) /Форма1 (260+270) |
| 2 | Частка основних засобів в активах | Ч оз | Залишкова вартість основних засобів / Валюта активів | Форма 1(030) / Форма1 (280) |
| 3 | Коефіцієнт зносу основних засобів | К зн | Знос основних засобів/ Первісна вартість основних засобів | Форма 1(032) / Форма1 (031) |
| 4 | Коефіцієнт оновлення основних засобів | К он | Збільшення за звітний період первісної вартості основних засобів/ Первісну вартість основних засобів | Форма 1((031к)(031п)) / Форма1 (031п) |
| 5 | Частка довгострокових фінансових інвестицій в активах | Ч дф | Довгострокові фінансові інвестиції / валюта активів | Форма 1(040+045) /Форма1 (280) |
| 6 | Частка оборотних виробничих активів | Ч ова | Оборотні виробничі фонди/ Валюта активів | Форма 1(100+120+270) /Форма1 (280) |
| 7 | Коефіцієнт мобільності активів | К моб | Мобільні активи / Немобільні активи | Форма 1(260+270) /Форма1 (080) |
Таблиця Б.4
Алгоритми розрахунку показників фінансової стійкості [ ]
| Показник | Умов. позн. | Формула для розрахунку | Джерела інформації з форм фін звітності | |
| ПОКАЗНИКИ ФІНАНСОВОЇ СТІЙКОСТІ | ||||
| 1 | Власні обігові кошти (робочий, функціонуючий капітал) | Рк | Оборотні активи – короткострокові зобов'язання | Форма 1(260+270620630) |
| 2 | Коефіцієнт забезпечення оборотних активів власними коштами | Кзвк | Власні обігові кошти / оборотні кошти | Форма 1(380+430080) /Форма1 (260+270) |
| 3 | Маневреність робочого капіталу | Мрк | Запаси / Робочий капітал | Форма 1(100+120 +130+140+150) /Форма1 (260+270620630) |
| 4 | Маневреність власних обігових коштів | Мвок | Грошові Кошти / Власні обігові кошти | Форма 1(230+240) /Форма1 (380+430080) |
| 5 | Коефіцієнт забезпечення власними обіговими коштами запасів | Кзап | Власні обігові кошти / Запаси | Форма 1(380+430080) /Форма1 (100+120 +130+140+150) |
| 6 | Коефіцієнт покриття запасів | Кпз | «Нормальні» джерела покриття запасів / Запаси | Форма 1(380+430 +480080+ 500+520+530+540) /Форма1 (100+120 +130+140+150) |
| 7 | Коефіцієнт фінансової незалежності (автономії) | Кавт | Власний капітал / Валюта Пасивів балансу | Форма 1(380+430+630) /Форма1 (640) |
| 8 | Коефіцієнт маневреності власного капіталу | Км | Власні обігові кошти / Власний капітал | Форма 1(380+430+630080) /Форма1 (380+430+630) |
| 9 | Коефіцієнт концентрації позикового капіталу | Кпк | Позиковий капітал/Валюта пасивів | Форма 1(480+620) /Форма1 (640) |
| 10 | Коефіцієнт фінансової стабільності (коефіцієнт фінансування) | Кфс | Власні кошти / позикові кошти | Форма 1(380+430+630) /Форма1 (480+620) |
| 12 | Коефіцієнт фінансової стійкості | Кфст | Власний капітал + довгострокові зобов'язання / Валюта пасивів | Форма 1(380+430+480+630) /Форма1 (640) |
![]()
Додаток В
Таблиця В.1
![]()
Таблиця В.2
![]()
Таблиця В.3
![]()
Таблиця В.4
![]()
Таблиця В.5
![]()
Таблиця В.6
![]()
Таблиця В.7
Додаток Г
![]()
Таблиця Г.1
![]()
Продовження табл.Г.1
![]()
Таблиця Г.2
Таблиця Г.3
![]()
Таблиця Г.4
![]()
