Реферат: Фінансово-комерційна діяльність підприємства ЗАТ "Укркондитер"
МІНІСТЕРСТВО освіти і НАУКИ УКРАЇНИ
Запорізька державна інженерна академія
КУРСОВА РОБОТА
по курсу:____________________________________________________
на тему:_____________________________________________________
(назва теми)
____________________________________________________________
№ варіанту ____
Виконав(ла): ст. _______________________
Курс ___, Факультет _______________________, група______________
Керівник: __________________________
__________________________
Запоріжжя – 2009
Зміст
Вступ
1. Інструменти регулювання виробничо-комерційної діяльності фірми
1.1 Підприємство як суб'єкт ринкових відносин, функціонально-правовий статус його діяльності
1.2 Здійснення виробничо-комерційної діяльності
1.3 Стратегічна діяльність підприємства та фактори, що її обумовлюють
2. Виробничо-комерційна діяльність підприємства ЗАТ «Укркондитер»
2.1 Основні показники, що характеризують галузь
2.2 Конкуренція в галузі
2.3 Аналіз споживачів
Висновки та пропозиції
Література
Вступ
Актуальність теми укладається в тім, що важливою умовою будь-якого підприємництва й будь-якого ринкового процесу є необхідність вибору, тобто ухвалення рішення на основі з'ясування своїх цілей і обмежень (можливостей). Починаючий підприємець перш ніж зайнятися виготовленням і реалізацією певного товару, повинен усвідомити, чи є в необхідній кількості ресурси для формування факторів виробництва, які будуть витрати виробництва цього товару, які ціни він повинен установити, як він забезпечить просування товару на ринок з обліком не тільки попиту на даний товар, але й конкурентів, який доход він одержить, чи буде зміст, доцільність у його діяльності.
Для вибору, для ухвалення рішення суб'єкт ринку повинен надійти раціонально. Раціональність — це доцільна діяльність, спрямована на досягнення цілей, що враховує існуючі обмеження й наявні можливості. Саме раціональність діяльності й з'єднує воєдино мети, обмеження й необхідність вибору. Тому раціональність коротко можна визначити як облік всіх умов підприємницької діяльності, ринкової угоди для досягнення мети. Раціональність розкриває поводження людей у різних економічних ринкових ситуаціях.
Існує повна й обмежена раціональність. Про повну раціональність можна говорити, коли люди повністю використають наявні в їхньому розпорядженні інформацію й можливості для досягнення мети щонайкраще.
Обмежена раціональність властива людям, що вибирають варіанти, які щонайкраще відповідають їхнім цілям, але мають у своєму розпорядженні обмежені можливості в одержанні й обробці інформації.
Економічний вибір і господарська діяльність здійснюються на ринку, тому що й організація виробництва, і реалізація товару, і досягнення мети пов'язані з ринком. Раніше було зазначено, що функції ринку укладаються в продажі товару або послуги, у розподілі й обміні благ. Виконання ринком властивих йому функцій є основою його існування, тобто функціонуванням ринку.
Функціонування ринку — це рішення проблеми, наскільки ефективно ринок справляється зі своїм завданням організації торгівлі й виконання своїх функцій. В основі функціонування ринку лежить торговельна вигода суб'єктів ринку — виробників і споживачів. Якщо ця вигода забезпечена, ринок функціонує ефективно, тобто приводить до потрібних результатів. Взагалі, коли розглядають ефективність, у першу чергу зіставляють витрати й результати, і чим більше розрив між витратами й отриманим результатом (прибутком), тим ефективніше працював суб'єкт ринку в оцінюваному періоді.
Ефективне функціонування ринку не спостерігається постійно. Існують причини, що викликають порушення ефективності ринкових процесів і ведучі до фіаско ринку. Фіаско ринку — це ринкова ситуація, при якій ринок не може координувати процеси на основі рівноваги пропозиції та попиту, взаємних інтересів виробників і споживачів. Фіаско ринку можуть викликати зовнішні ефекти, що впливають не на суб'єктів ринку — продавців і покупців, а на третіх осіб, не пов'язаних з ринком і його категоріями. Зовнішні ефекти опосередковано впливають на ефективність функціонування ринку.
1. Інструменти регулювання виробничо-комерційної діяльності фірми
1.1 Підприємство як суб'єкт ринкових відносин, функціонально-правовий статус його діяльності
У відповідності з Законом України «Про підприємства» підприємство є самостійним господарюючим уставним суб'єктом, яке володіє правами юридичної особи та здійснює виробничу, науково-дослідну та комерційну діяльність з метою отримання відповідного прибутку (доходу).
Для здійснення своєї діяльності підприємство має розпоряджатися певними матеріальними, трудовими та фінансовими ресурсами та засобами. Планомірне комбінування та використання цих факторів виробництва, організація виготовлення та реалізації продукції (виконання робіт, надання послуг) є основою для отримання доходу (прибутку), досягнення цілей підприємства та задоволення економічних інтересів його власників (рис. 1.1).
Характерними ознаками підприємства є:
— по-перше — проведення підприємницької діяльності, тобто самостійна, ініціативна, систематична діяльність на власний ризик з виробництва продукції, виконання робіт, надання послуг та їх реалізація з метою одержання прибутку.
— по-друге — наявність статуту юридичної особи, ознаками якої є відокремлене майно, можливість від свого імені набувати майнових та особистих немайнових прав і нести обов'язки, бути позивачем і відповідачем у суді, арбітражному або третейському судах. Підприємство має самостійний баланс, розрахунковий та інші рахунки в установах банків, печатку зі своїм найменуванням, а промислове підприємство -також товарний знак. Підприємство не може мати в своєму складі інших юридичних осіб.

Рис. 1.1. Поняття підприємства
Виходячи з наведеного визначення не є підприємствами:
1. Організації, що не займаються підприємницькою діяльністю, до яких належать юридичні особи, які не ставлять за основну мету своєї діяльності отримання прибутку. Вони можуть створюватися в формі громадських або релігійних організацій, організацій орендарів та покупців, політичних партій, організацій, установ. Некомерційні підприємства можуть займатися підприємницькою діяльністю лише в обсягах, необхідних для досягнення їхньої статутної мети.
2. Відокремлені підрозділи підприємств. До них належать:
а) філії, структурно відокремлені частини юридичної особи, що знаходяться поза межами її розташування та виконують таку ж діяльність (виробничу, наукову), що й юридична особа в цілому. Філія має своє керівництво, яке підпорядковане керівному органу юридичної особи і діє на підставі доручення, що отримується від відповідного керівного органу юридичної особи;
б) представництва, структурно відокремлені частини юридичної особи, які діють за межами розташування юридичної особи від її імені. Діяльність представництва обмежується виключно представницькими функціями (укладання угод, здача-приймання продукції тощо).
3. Громадяни, що займаються підприємницькою діяльністю без створення юридичної особи.
Діяльність підприємства здійснюється, як правило, на основі Статуту. Статут затверджується власником майна, а для державних підприємств — власником майна за участю трудового колективу. В Статуті підприємства визначається найменування підприємства, його місцезнаходження, предмет та мета діяльності, органи управління підприємством, порядок їх формування, компетенція та повноваження трудового колективу, порядок утворення майна, характер організації трудових відносин, членства, умови реорганізації та припинення діяльності підприємства.
З метою реєстрації утворення та підтвердження своєї дієспроможності підприємство проходить державну реєстрацію за місцем його знаходження. Державний дозвіл на проведення окремих видів підприємницької діяльності видається у формі відповідного патенту або ліцензії.
Підприємство як організаційна одиниця, яка здійснює господарсько-фінансову діяльність, існує у всіх економічних системах та типах економічних відносин. Однак характер функціонування підприємства та його організаційно-правовий статус суттєво розрізняються.
Директивно-керована економіка являє собою жорстку економічну систему, в якій практично усі види діяльності регулюються державою. Характерними особливостями такого типу економічних відносин є: високий ступінь державного регулювання та втручання в економіку, тотальне державне планування та розподіл, стимулювання учасників господарського процесу не за реальні результати діяльності, а за виконання планових завдань, перевага державної власності.
В цих умовах підприємства тільки формально були самостійними. По суті, вони розглядалися як складові частини єдиного народно-господарчого комплексу. Держава визначала обсяги та структуру їх діяльності, напрямки збуту, суворо регламентувала ціни на продукцію, наділяла підприємство необхідними ресурсами та засобами, закріплювала за постачальниками та підрядниками, при необхідності -«вибачала» збитки від господарської діяльності. Звичайно, що керування підприємством зводилося до розв'язання єдиного завдання: виконання плану у встановлені терміни за будь-яку ціну. Результати такої організації господарювання добре відомі: тотальний дефіцит, марнотратство, безгосподарність, суб'єктивна оцінка результатів праці.
Ринкова економіка, переваги якої доведені світовим досвідом, характеризується вільним підприємництвом господарюючих суб'єктів. Основним принципом регулювання діяльності підприємств є ринкове саморегулювання з мінімально-необхідним (в залежності від ступеня зрілості та розвинутості ринкових відносин) ступенем державного регулювання. Переважним видом власності є приватна та колективна власність, а основною цільовою функцією діяльності — отримання прибутку.
В умовах ринкової економіки продавці намагаються найвигідніше продати товари, а покупці найдешевше їх купувати. їх інтереси зрівноважуються у вільній грі сил попиту та пропозиції через механізм цін на ринку. Вільне формування виробництва та споживання, їх урівняння на нерегульованих ринках сприяє як оптимальному забезпеченню товарами (продукцією), задовільненню потреб, так і росту добробуту підприємств та їх робітників при умові суспільного визнання результатів їхньої праці та об'єктивної оцінки результатів діяльності.
Принцип ринкової економіки для підприємства передбачає:
— свободу вибору напряму, виду своєї діяльності, місце та час ЇЇ здійснення. При цьому підприємство змушене брати до уваги обмеження, встановлені законодавством, а також враховувати права інших суб'єктів ринку;
— свободу вибору партнерів (контрагентів) та визначення характеру та змісту взаємовідносин з ними. Для підприємства це означає свободу укладення трудових угод, договорів підряду, купівлі, продажу, найму, оренди, займу та інше;
— свободу об'єднань з іншими учасниками економічного життя (іншими підприємствами, банками, страховими товариствами та інше) для реалізації своїх економічних інтересів;
— свободу конкуренції, що надає право кожному підприємству конкурувати з іншими суб'єктами ринку. Це означає, що кожне підприємство повинне мати вільний доступ до ринку, що воно не може бути бойкотоване і не може здійснювати свою економічну діяльність всупереч інтересам інших підприємств (наприклад, встановлювати нижчі ціни, створювати кращі умови оплати праці та інше). Водночас, принцип конкуренції передбачає і ліквідацію тих підприємств, діяльність яких не відповідає вимогам ринку;
— свободу мотивації своєї діяльності та ініціативи її здійснення. Для підприємства основною рушійною силою є прагнення до отримання доходу (прибутку) та накопичення майна, що спонукає його виробляти та продавати продукцію (роботи, послуги), яка б відповідала попиту, з якомога сприятливішим співвідношенням витрат та доходів (виручки).
Ініціатива в здійсненні діяльності, прийнятті управлінських рішень належить тільки підприємству, яке й несе всю повноту відповідальності за наслідки.
Принцип приватної автономії, що обумовлює економічний суверенітет виробника, не можна розглядати як його незалежність. Адже такими ж правами володіють інші учасники ринку, що призводить до виникнення поняття економічного суверенітету споживача. Він передбачає права та реальну можливість кожного покупця (юридичної або фізичної особи) в рамках коштів, що він має, визначати обсяг та асортимент необхідної йому продукції (робіт, послуг), обирати продавця, місце, час та інші умови покупки.
Таким чином, підприємство в умовах ринку є незалежною, автономною господарюючою одиницею, діяльність якої передбачає свободу власників підприємства в розподілі та використанні отриманого прибутку, розпорядженні власним майном та капіталом. Майнові права підприємства перебувають під охороною Закону.
1.2 Здійснення виробничо-комерційної діяльності
Підприємство в умовах ринкової економіки є основним господарюючим суб'єктом ринку та працює в його визначеній структурній частині — відповідному сегменті ринку.
Торговельне підприємство, функціонуючи на ринку споживчих товарів, водночас є активним учасником інших сегментів ринку. На ринку засобів виробництва воно купує необхідне обладнання, інвентар, інші матеріальні цінності; на ринку цінних паперів купує і продає акції, облігації, векселі. Ринок праці, з одного боку, забезпечує торговельне підприємство кваліфікованою робочою силою, з іншого — приймає надлишкову робочу силу і перерозподіляє її між галузями і підприємствами. Торговельне підприємство має потребу у великому обсязі кредитних ресурсів в межах специфіки своєї діяльності та в інших видах інвестицій.
Ефективність підприємницької діяльності торговельного підприємства певною мірою визначається станом та кон'юнктурою ринків, на яких працює або з якими взаємодіє підприємство. Це обумовлює необхідність розгляду основних узагальнюючих характеристик ринку (сфери діяльності) підприємства з точки зору їх впливу на господарську діяльність підприємства.
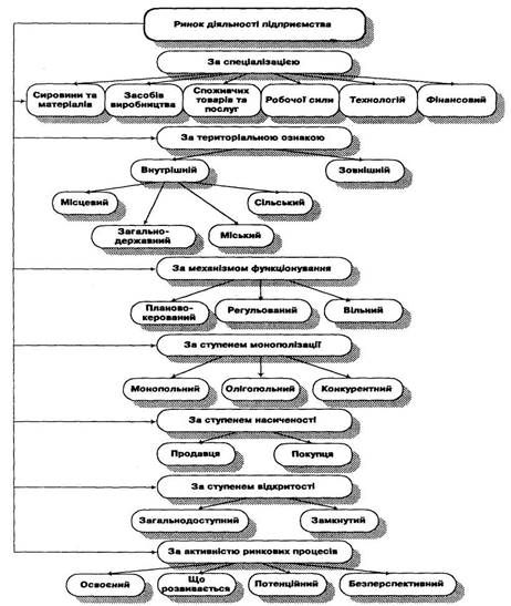
Ринок як структурну частину економіки можна класифікувати за такими ознаками (рис. 1.2):
1. За спеціалізацією ринку виділяють:
— ринок сировини та матеріалів;
— ринок засобів виробництва;
— споживчий ринок;
— ринок робочої сили (праці);
— ринок технологій;
— ринок фінансовий (ринок капіталів, цінних паперів, валютний, страховий та інше).
Спеціалізація ринку, на якому функціонує підприємство, визначає предмет його діяльності (виробництво продукції, робіт, послуг), випуск цінних паперів, видача кредитів, розробка технологій та інше).
2. За територіальною ознакою виділяють внутрішній та зовнішній ринки.
Внутрішній ринок в свою чергу поділяється за регіональною ознакою на місцевий та загально-державний, міський та сільський.
Ця ознака характеристики ринку визначає територіальну сферу діяльності підприємства за збутом продукції, матеріально-технічним забезпеченням виробництва, отриманням капіталів, трудових ресурсів та інше.
3. За механізмом функціонування ринку розрізняють:
— планово-керований ринок;
— регульований ринок (ринок, що перебуває під впливом держави);
— вільний ринок (функціонування якого відбувається відповідно із законами ринкової саморегуляції).
Ця ознака характеристики ринку діяльності підприємства дозволяє оцінити ступінь державного регулювання даного виду підприємницької діяльності.
4. За ступенем монополізації виділяють монопольний, олігополь-ний та конкурентний ринок.
Ця характеристика ринку діяльності підприємства дає інформацію про розвиток конкуренції, гостроту конкурентної боротьби між учасниками ринку, в якій бере участь або вимушено братиме участь підприємство.
5. За ступенем насиченості ринку його характеризують як:
— ринок продавця, якщо пропозиція на цьому сегменті ринку менша за попит, тобто має місце дефіцит продукції (робіт, послуг);
— ринок покупця, якщо пропозиція більша або дорівнює попиту.
Ця характеристика ринку відіграє важливу роль в розробці збутової політики підприємства, стратегії ціноутворення на продукцію (роботи, послуги), що виробляє підприємство.
6. За ступенем відкритості ринку розрізняють:
— загальнодоступний ринок, для якого характерні широкі інтеграційні зв'язки з іншими регіональними ринками;
— замкнутий (антарктичний) ринок, тобто ринок, обмежений територіальними рамками, визначеними шляхом введення заборони на ввіз, вивіз та іншими адміністративними заходами.

Рис. 1.2 Характеристика ринку діяльності підприємств
Ця характеристика ринку, з одного боку, визначає можливості виникнення підприємств-конкурентів та обумовлює необхідність підтримування певного рівня конкурентоспроможності підприємства, з іншого боку, визначає можливості збуту продукції, отримання матеріальних ресурсів та інше. Як правило, введення обмежень на доступ до визначеного регіонального ринку підприємств, розташованих поза ним, негативно впливає на економіку регіону в цілому та погіршує підприємницький клімат для діяльності окремих підприємств.
7. За інтенсивністю ринкових процесів розрізняють освоєний ринок, ринок, що розвивається, потенційний та безперспективний.
Ця характеристика ринку демонструє можливості підприємства щодо нарощування обсягів своєї діяльності, визначає вимоги щодо зміни спеціалізації підприємства, номенклатури продукції, що випускається (робіт, послуг).
Оскільки кожний ринок є широкою та розгалуженою системою ринків, що розрізняються товарною (продуктовою) спеціалізацією, підприємство має визначити свою «ринкову нішу», тобто конкретний сегмент ринку, для якого воно працює або з яким взаємодіє.
В ході своєї діяльності підприємство взаємодіє не тільки з визначеними ринками, що забезпечують його діяльність та споживають його продукцію (ринок збуту), але й знаходяться під впливом держави та підприємств-конкурентів. Всі вони в сукупності утворюють зовнішнє середовище функціонування підприємства (рис. 1.3).
1.3 Стратегічна діяльність підприємства та фактори, що її обумовлюють
Діяльність підприємства на ринку спрямована на досягнення визначених стратегічних цілей та тактичних завдань, що дозволяють забезпечити високоефективну господарсько-фінансову діяльність, його виживання та конкурентоспроможність. Під цілями розуміють якісні та кількісні характеристики функціонування підприємства, на досягнення яких воно орієнтує свою діяльність.

Рис. 1.3 Основні елементи зовнішнього середовища торговельного підприємства
Стратегічні цілі мають ряд функціональних особливостей, які роблять їх визначаючими змінними підприємства як системи. По-перше, цілі — це суб'єктивне відображення об'єктивної суті підприємства, його функцій в суспільній системі. Вони визначають його зв'язок із зовнішнім середовищем і як такі характеризують природу підприємства, склад його компонентів і характер відносин між ними. По-друге, цілі — це мотиви і стимули для кожної групи елементів, які складають підприємство як систему. Організаційні, економічні, технічні та інші цілі не абстрактні, вони також відображають окремі інтереси, які співпадають з інтересами одних груп і конфліктують з інтересами інших. По-третє, цілі — це основа побудови критеріїв оцінки діяльності підприємства, виникнення проблеми і прийняття рішень, а також формування організаційних структур та процесів.
В економічній літературі розглядається два основних підходи щодо формування стратегічних цілей:
— по-перше, моністичний (одноцільовий) підхід, який характеризується визначенням однієї основної цілі підприємства;
— по-друге, плюралістичний (багатоцільовий) підхід, який передбачає визначення кількох цілей підприємства, наявність системи цілей діяльності підприємства на ринку.
Системний підхід до визначення стратегічних цілей діяльності є більш доцільним. Він дозволяє орієнтувати підприємство, його менеджмент та удосконалення різноманітних сторін та характеристик діяльності підприємства, розробляти та проводити в життя декілька стратегій його розвитку, підвищує гнучкість та адаптованість розроблених стратегій.
Плюралістичний (багатоцільовий) підхід до формування стратегічних цілей підприємства не знімає актуальності питання про головну мету функціонування підприємства, яке вже протягом багатьох десятиріч притягує до себе увагу багатьох економістів-дослідників.
Так, класична теорія фірми в якості глобальної стратегічної мети діяльності підприємства визначає максимізацію його прибутку. Згідно з цією теорією підприємство повинне орієнтувати свою діяльність на досягнення даної мети як в короткостроковому, так і в довгостроковому періоді, залежно від горизонту розробки стратегії розвитку. Дійсно, прибутковість діяльності підприємства є головною умовою забезпечення розширеного відтворення. Однак, не слід забувати, що досягнення максимальної маси прибутку здійснюється за певний період часу, що в довгостроковому періоді відбивається на ефективності діяльності підприємства за рахунок зміни умов господарювання. З іншого боку, максимізація прибутку в короткостроковому періоді може призвести до концентрації уваги на підвищенні обсягів продажу за рахунок погіршення структури капіталу, що, в свою чергу, може призвести до фінансових ускладнень, навіть краху, при погіршенні кон'юнктури фінансового ринку.
Антиподом класичної теорії фірми є біхевіористська теорія поведінки підприємства. Біхевіоризм відхиляє передумови маржиналістського підходу до твердження, ніби економічні дії спрямовуються на досягнення найбільшого результату при наявних ресурсах і що господарська діяльність підлягає принципу отримання максимального прибутку. Замість цього біхевіоризм відмовляється від формування цілей діяльності та спирається тільки на спостереження практичної діяльності підприємства та формування на цій основі подальших завдань та планів його діяльності.
Такий підхід дозволяє визначити лише проміжні тактичні цілі, які підприємство прагне досягти на певному етапі свого розвитку, в певній господарській та ринковій ситуації. Біхевіористська теорія поведінки підприємства не дозволяє оцінити ефективність прийняття того чи іншого рішення, замінює економічний принцип стимулювання розвитку підприємства принципом управління доцільності. ,-— В чистому виді максимізація прибутку як ціль підприємства рідко окреслюється в стратегічних планах. Вона задається опосередковано через цілі, які нею визначаються, і завдання, які необхідно вирішити. В цьому випадку найчастіше основною метою діяльності є отримання прибутку, який підприємство вважає достатнім для задоволення економічних інтересів усіх учасників економічних відносин (цільового прибутку).
Винесення на перший план інших цільових функцій в процесі обгрунтування та реалізації стратегії, в кінцевому підсумку, спрямоване на підвищення прибутку. Так, якщо метою діяльності підприємства обирається «збільшення долі ринку», то досягнення цієї мети передбачає вирішення наступних питань: розширення асортименту товарів, що реалізуються, підвищення якісних характеристик товарів, розширення переліку торговельних послуг, залучення більшої кількості споживачів за рахунок відносно низьких цін тощо. Реалізація цих завдань дозволяє підвищити обсяг реалізації товарів, за рахунок чого збільшується маса прибутку (за умови, що темп росту доходу більший за темп росту витрат обігу).
Орієнтація на зниження ризикованості діяльності та отримання сталого прибутку, як в короткостроковому, так і в довгостроковому періоді, забезпечення стабільних темпів його зростання обумовлюють визначення в якості головної мети діяльності підприємства зростання ринкової вартості підприємства та добробут його акціонерів.
Множинність цілей підприємства викликає необхідність їх класифікації, яка може бути проведена за наступними ознаками (рис. 1.4).
1. Залежно від змісту та направленості цілей розрізняють: економічні цілі — зниження витрат, підвищення рентабельності, нарощування капіталу, досягнення цільового прибутку, вихід на нові ринки або розширення ринків збуту, підвищення ринкової вартості підприємства та інше; соціальні — створення нових робочих місць, матеріальна підтримка малозабезпечених верств населення, соціальна допомога робітникам та інше; власні — досягнення економічної влади, іміджу, збереження сімейних традицій та інше.
2. В системі стратегічних цілей залежно від функціональної сфери реалізації можуть бути виділені:
2.1. Маркетингові — пошук нових ринкових ніш; підвищення долі торгової діяльності в межах свого сегменту ринку; проникнення в інші сегменти споживчого ринку; проникнення на інші регіональні ринки.
2.2. Фінансово-економічні — зниження рівня витрат обігу; підвищення суми прибутку від торговельної діяльності; підвищення рівня рентабельності власного капіталу; зниження долі залучених коштів в структурі капіталу; зростання власних фінансових ресурсів.

Рис. 1.4. Класифікація цілей підприємства
2.3. Інвестиційні — будівництво та придбання нових магазинів та складських приміщень; реконструкція або модернізація діючих магазинів; формування ефективного портфеля фінансових інструментів, оновлення обладнання або технічне переоснащення підприємства.
2.4. Інноваційні — впровадження нових технологій руху товарів; прогресивних методів продажу товарів; нових видів товарних послуг покупцям; нових технологій розрахунків за придбані товари; нових видів обліку.
2.5. Організаційні — перехід на нову організаційно-правову форму діяльності; впровадження нової організаційної структури управління; впровадження нових форм організації праці торговельно-оперативного персоналу та інше.
3. Залежно від ступеня досягнення цілі поділяють на необхідні та бажані. Загальною бажаною ціллю діяльності кожного підприємства є максимізація прибутку. Водночас життєво необхідним є отримання мінімально необхідного прибутку, який забезпечує цільову норму прибутку на авансований капітал.
4. Залежно від часового фактора визначають перспективні цілі, які мають бути досягнуті в майбутньому (через 5-10 років), та поточні (першочергові) цілі, досягнення яких необхідне вже сьогодні.
5. За відношенням до головної цілі підприємства визначають кінцеві та проміжні цілі, спрямовані на поетапне наближення до досягнення основної мети. Якщо головною ціллю підприємства є збереження та зміцнення його позиції на ринку, то її досягненню сприяють наступні проміжні цілі: розширення асортименту товарів, які реалізує підприємство, встановлення нових господарських зв'язків на закупівлю товарів; реструктуризація підприємства та раціоналізація торговельних площ або створення філій підприємства; притягнення додаткових матеріальних ресурсів і капітальних вкладень та інше.
Основні цілі не завжди можуть бути досягнені, якщо діяти напрямки. В цьому випадку основні цілі досягають шляхом реалізації проміжних цілей. Тому розробка проміжних цілей провадиться таким шляхом, щоб їх досягнення в свою чергу створювало базу для досягнення основної цілі. Наприклад, для стабілізації обсягів товарообороту (основна ціль) необхідне оновлення асортименту товарів, підвищення їх конкурентоспроможності, притягнення додаткових покупців та інше (проміжні цілі).
6. Залежно від характеру оцінки розрізняють кількісні та якісні цілі діяльності підприємства. Кількісні цілі характеризуються абсолютними або відносними показниками (обсяг продажу, сума отриманого прибутку, зріст прибутку на інвестований капітал та інше). Цілі, що визначені кількісно, краще піддаються обліку та контролю їх досягнення. Однак більшість цілей функціонування підприємства не можуть бути прив'язані до визначеного кількісного показника. Вони визначаються як опис цільового орієнтиру або стану діяльності підприємства, до якого воно прямує.
7. Залежно від ступеня впливу зовнішніх факторів на функціонування підприємства виділяють цілі, обумовлені змінами зовнішнього середовища (інфляція, зміна податкової політики держави, зміна попиту споживачів) та цілі, не пов'язані із змінами у зовнішньому середовищі. Це, як правило, цілі, що випливають з наявних та невикористаних резервів покращення діяльності усередині підприємства, що не потребують додаткового притягнення ресурсів.
8. Залежно від складу та характеру інтересів, які відображаються, розрізняють цілі підприємства як суб'єкта ринкових відносин (по-перше, обсяг отримуваного прибутку) та цілі суспільства — задоволення потреб (відповідність обсягу та структури пропозиції обсягу та структурі споживчого попиту).
Досягнення цілей підприємства передбачає реалізацію цілей суспільства (в нормальних умовах розвитку ринку), оскільки отримання прибутку в свою чергу передбачає реалізацію продукції, тобто визнання її покупцем.
Реалізація цього взаємозв'язку цілей підприємства та суспільства відображено на рис. 1.5.

Рис. 1.5 Взаємозвязок цілей підприємства та суспільства
Забезпечення комерційного успіху залежить від глибокого і всебічного вивчення ринку та ринкових можливостей. Аналіз ринкових умов господарювання, розробка шляхів і методів впровадження товару на ринок і розширення обсягів його реалізації становлять особливий напрям у діяльності підприємницьких структур
2. Виробничо-комерційна діяльність підприємства ЗАТ «Укркондитер»
2.1 Основні показники, що характеризують галузь
За даними Держкомітету, в Україні близько 800 підприємств виготовляють кондитерські вироби. Практично кожний хлібокомбінат, крім основної продукції — хліба, провадить і всілякі кондитерські вироби. Обсяги випуску на подібних підприємствах можуть обмежуватися 1 тонною виробів у рік. Також з'явилося багато невеликих приватних підприємств, що випускають від 10 тонн до 40 тонн кондитерської продукції на місяць. Є й невеликі кондитерські фабрики, що випускають як цукрові, так і борошняні кондитерські виробу, але теж у невеликих обсягах, від 10 тонн до 1000 тонн у рік.
Як правило, продукція невеликих підприємств реалізується на місці або в біля лежачих регіонах.
Лідером на кондитерському ринку є ЗАТ «Укркондитер», до складу якого входять 28 більших спеціалізованих підприємств. Ринкова частина їхніх виробів становить 74 %, а заводів продтоварів — 7 %, кондитерських цехів інших підприємств — 10 %, хлібозаводів і хлібокомбінатів — 7 % (Рис. 2.1).
У структуру ЗАТ «Укркондитер», у свою чергу входять Концерн «АВК» у який інтегроване 5 кондитерських фабрик у тому числі Донецька, Луганська й мукачевська кондитерські фабрики, кондитерські підприємства м. Донецька «Бджола» і «Березень»; Концерн «Укрпромінвест» який поєднує «Київську кондитерську фабрику», «Кременчуцька кондитерська фабрика», «Маріупольська кондитерська фабрика»; інші підприємства є окремими юридичними особами.

Малюнок 2.1 — Ринкові частки ведучих кондитерських підприємств (підприємств ЗАТ «Укркондитер») в 2007 році.
У структуру ЗАТ «Укркондитер», у свою чергу входять Концерн «АВК» у який інтегроване 5 кондитерських фабрик у тому числі Донецька, Луганська й мукачевсбка кондитерські фабрики, кондитерські підприємства м. Донецька «Бджола» і «Березень»; Концерн «Укрпромінвест» який поєднує «Київську кондитерську фабрику», «Кременчуцька кондитерська фабрика», «Маріупольська кондитерська фабрика»; інші підприємства є окремими юридичними особами.
Найбільш великими виробниками в кондитерської галузі є наступні підприємства: ЗАТ «Харківська бісквітна фабрика», ЗАТ «Львівська кондитерська фабрика», «Світоч», ВАТ «Крафт Якобз Сушард Україна», ЗАТ «Київська кондитерська фабрика ім. К. Маркса», ВАТ «Донецька кондитерська фабрика» (див. 2.1).
Протягом останніх трьох років обсяг ринку кондитерських виробів неухильно ріс. Згідно даним офіційної статистики, обсяг виробництва вітчизняних кондитерських виробів в 2008 році збільшився на 114 тис. тонн і склав 515 тис. тонн. На внутрішньому ринку, з урахуванням імпорту — експорту, в 2008 році було реалізовано більше 420 тис. тонн кондитерської продукції, а в 2007 році близько 350 тис. тонн. Таким чином, обсяг ринку кондитерських виробів в 2008 році в порівнянні з 2007 роком виріс приблизно на 20 %. В 2007 році обсяги продажів збільшилися ще на 25 %. За першу половину 2007 року було зроблено 298 тис. тонн кондитерської продукції, а за аналогічний період 2008 року — 218 тис. тонн. За весь 2007 рік на внутрішньому ринку реалізовано 525 тис. тонн кондитерських виробів на суму 680 млн. доларів США в роздрібних цінах.
Частка імпортної продукції в 2007 році становить 10-15%. В 2003 — 2007 роках на частку ринку імпорту доводилося 20-30% продажів (у натуральному обсязі). Свою лепту в скороченні імпорту вніс фінансову кризу, коли ціни на імпортні насолоди зросли майже вдвічі. Посприяли зменшенню імпорту досить високі мита (див. таб. 2.1).
Таблиця 2.1 — Імпорт кондитерських виробів в Україну.
| Країна | 2007 рік | 2008 рік | 2009 рік | |||
| Обсяг, т | Коштуємо. тыс. USD | Обсяг, т | Коштуємо. тыс. USD | Обсяг, т | Коштуємо. тыс. USD | |
| Шоколад та інші харчові продукти, що містять какао | ||||||
| Росія | 1740,4 | 6082,8 | 2072,8 | 6091,9 | 2046,4 | 5498,1 |
| Німеччина | 3679,2 | 6791,1 | 2265,1 | 3292,4 | 1490,5 | 2119,8 |
| Усього | 10573,9 | 25431,3 | 6414,7 | 14347,8 | 4108,6 | 8755,2 |
| Хліб, борошняні кондитерські вироби, тістечка, печиво, та інші хлібобулочні й борошняні кондитерські виробу | ||||||
| Німеччина | 2009,1 | 1516,4 | 746 | 402,8 | 389,6 | 270 |
| Польща | 379,2 | 465,4 | 95,3 | 154,7 | 168,4 | 322,1 |
| Усього | 5642,4 | 5430,2 | 2268,7 | 2567,8 | 1880,6 | 2426,7 |
| Кондитерські вироби із цукру (включаючи білий шоколад), не утримуючі какао | ||||||
| Туреччина | 14,3 | 6,7 | 63,6 | 13 | 151,2 | 49,1 |
| Росія | 0,3 | 0,45 | 9,5 | 11,86 | 458,2 | 1106,8 |
| Естонія | 425 | 578,4 | 215,7 | 223,3 | 162,6 | 313,4 |
| Усього | 1291,2 | 1794,3 | 393,3 | 507,5 | 991,5 | 3115,8 |
Відповідно до постанови Кабінету міністрів України № 1935 мито на кондитерські вироби й цукор (включаючи білий шоколад), не утримуючі какао становить EUR 1 за 1 кг (пільгова) і EUR 2 за 1 кг (повна).
Тим же постановою Кабміну встановлене мито на шоколад з начинкою й без начинки в розмірі EUR 0,9 за 1 кг (повна й пільгова). На хліб, борошняні, кондитерські виробу, тістечка, печиво — 30 %, але не менш EUR 0,5 за 1 кг (пільгова) і 60 %, але не менш EUR 1 за 1 кг (повна). Імпортна продукція не витримує конкуренції з вітчизняними товарами не за ціною, не по якості. Останнім часом імпортна продукція займає нішу дорогих кондитерських виробів.
Проте, по оцінках деяких трейдерів в 2007 році зниження обсягів імпорту призупинилося і є деякі передумови його росту. Сьогодні за імпортерами кондитерських виробів залишаються ті сегменти ринку, де можливості українських кондитерів обмежені.
В основу імпорту — 70 % в обсязі поставок кондитерських виробів становить шоколад і шоколадні вироби (за даними Держкомстату, в 2007 році було завезено шоколаду приблизно 10,5 тис. тонн, а в 2007 році 6,5 тис. тонн). Як і раніше, імпортна ніша шоколадних батончиків (вага 50 — 75 грам). Проблема виробництва батончиків укладається в тім, що на вітчизняних підприємствах немає встаткування для зважування точністю до 75 грам. Традиційно основні країни імпортери шоколаду й шоколадних виробів — Росія й Німеччина. Але за останнім часом обсяги продажів російського шоколаду виросли на 5-10 % німецького ж зменшилися на 60%.
Борошняні кондитерські вироби займають приблизно 25 % в обсязі імпорту (у натуральному обсязі). Як правило це рулети, кекси, коржі, які поставляються з європейських країн.
Інші насолоди (карамель, східні насолоди, різні м'які цукерки) займають приблизно 5 % в обсязі імпорту. Тут вітчизняні виробники на висоті й не залишають місце для імпорту Загальний обсяг продажів цукрових виробів на українському ринку — до 450 млн. доларів США.
Сьогодні торговці й виробники відзначають ріст продажів цукерок глазурованих шоколадом. У той же час обсяги продажів карамелі залишилися на колишньому рівні. Причина тут у тім, що ціна на какао — боби знизилася на 1 тис. доларів США за 1 тонну. У той же час цукор подорожчав. Сьогодні ціна на український цукор 2,4 — 2,5 тис. грн. за 1 тонну, у той же час у Росії ціна 1 тонни цукру відповідає 1,7 — 1,8 тис. грн. за 1 тонну.
За 2007 рік обсяги виробництва борошняних виробів збільшилися приблизно на 25 — 35 %. Це можна пояснити тим, що печивом можна не тільки поласувати, але й насититися. За даними статистики, житель України з'їдає приблизно 3 кг печива в рік.
Найбільшим попитом у споживачів по — колишньому користується дешеве печиво (5 грн. за 1 кг). До нього ставляться цукрове (у загальному обсязі продажів печива на його частку доводиться 50 — 60 % у натуральному вираженні) і сухе солодке печиво (20 — 30 %). Але в 2007 році торговці відзначають і ріст попиту на більше дороге здобне печиво. Споживачі, особливо юні, воліють з'їсти менше, але щоб посмачніше.
Торговці також відзначають, що за останній рік помітно збільшилася на ринку частка кондитерських виробів в обгортці й фасованих. Це підтверджується даними офіційної статистики. Сьогодні більше 70 % кондитерської продукції реалізується в упакуванні, у порівнянні з 2008 роком і її реалізацією збільшилася на 42 %. Асортименти розфасованих виробів значно збільшився — з'явилося багато борошняних виробів у коробках, пластикових піддонах, у пакетиках і т.д.
У той же час обсяги продажів цукерок у коробках виросли не значно — приблизно на 8 — 10 %. Це дорогий товар (ціна однієї коробки вагою 250 — 400 гр. — від 8 до 18 грн.), що здобувається, як правило, по врочистих приводах. Кількість урочистих дат обмежене й не збільшується.
У цілому ж продаж кондитерських виробів в упакуванні виросли як за рахунок змушеного догляду фасованого імпорту з ринку, так і за рахунок маркетингового підходу в просуванні товару: створення представництв — фабрик, формування фірмових магазинів, випуск продукції під торговельними марками, формування дистриб'юторської мережі й т.д. Хоча цей аспект керування ще має багато недоліків.
У середньому по галузі питома вага сировини в собівартості продукції близько 70 — 80 % з них 50 % основна сировина, а 20 % упакування. На енерговитрати йде 2,7 % — 5,1 %. У середньому рентабельність випуску насолод коливається в межах 10 -13 %.
До того ж ціна використовуваної сировини, допоміжних матеріалів і паливно-енергетичних ресурсів за останні роки мало тенденцію до постійного росту.
Одним з основних показників характеризующих положення ринку кондитерських виробів є обсяг виробництва.
Очевидно, що затяжна економічна криза й падіння доходів населення позначилися на падінні виробництва кондитерських виробів (мал. 2.2)
виробничий комерційний показник

Малюнок 2.2 — Виробництво кондитерських виробів на Україні 2001 — 2007 р. (тис. тонн).
Причина різкого спаду обсягів виробництва в кондитерської галузі стало зменшення обсягу внутрішнього споживчого ринку через низьку купівельну спроможність населення й втрати ринків збуту.
У цей період ринок України заповнився дешевою продукцією Польщі й Туреччини. Також з'явилася й дорога, високоякісна продукція Німеччини й Голландії. Ажіотажний попит на імпортну продукцію можна пояснити наступної. Справа в тому, що до кризи споживачі мали доступ в основному до продукції фабрик, розташованих у їхньому регіоні. Тому місцеві виробники могли збувати всю свою продукцію, незалежно від якості й упакування. Виключенням була лише дорога продукція більших фабрик Києва й Москви.
Більшість великих фабрик, таких як АТЗТ Львівська кондитерська фірма «Світоч», ВАТ «Крафт Якобз Сушард Україна», ЗАТ «Київська кондитерська фабрика ім. К. Маркса», ВАТ «Донецька кондитерська фабрика» працюють при 100 % завантаженості потужностей.
На багатьох фабриках постійно розширюється асортименти випускаємої продукції, обновляється встаткування. Однак завантаженість підприємств у середньому по галузі становить 80 %. Так, наприклад Херсонська кондитерська фабрика завантажена на 90 %, кондитерська фабрика «Харків'янка» на 30 %, компанія А.В.К. на 70 %, Одеська на 50 %.
Так у серпні 2007 року ВАТ «Вінницька кондитерська фабрика» запустила нову голландську лінію по виробництву пористого шоколаду. У Дніпропетровську наприкінці 2008 року заробила німецька шоколадна фабрика «Rainford», на АТЗТ «Буковина» у Чернівцях в 2003 році придбала й установила Австрійську лінію по виробництву вафельних трубочок, в 2003 році на технічне переоснащення було витрачено 700 тис. грн., а в 2003 році майже 1,5 млн. грн. В 2007 році на цьому підприємстві встановлюється нова німецька лінія по виготовленню плиткового шоколаду. До останніх технічних придбань АТЗТ можна віднести також чеський фасовочно-пакувальний автомат. На ЗАТ «Харківська бісквітна фабрика»: в 2007 році завершило підготовчі роботи із запуску другої черги вафельного цеху, для якої було придбано австрійське встаткування. На ньому випускається вафельна продукція під маркою «Престиж».
Не всі фабрики використають виробничу потужність підприємства й мають коефіцієнти використання на багато нижче, ніж середньо галузеві.
Візьмемо для приклада Одеську кондитерську фабрику. Вона за останні кілька років зробила чималі грошові уливання у виробництво. АТ «Одеська кондитерська фабрика» придбало й запустило дві сучасні лінії: по виробництву шоколаду й цукерок асорті фірми «Bindler» («Біндлер», Німеччина) і по виробництву мікрокарамелі фірми «Klockner Hansel» («Клокнер Хенсел», Німеччина). Перша лінія заробила в 2002 році, друга — 2003 року.
Після запровадження в дію цих ліній український ринок одержав новий шоколад «Одеса», цукерки «Асорті» і карамель «Люкс».
Однак, при потенційній потужності цього підприємства 40, 42 тис. тонн кондитерських виробів у рік, річний обсяг виробництва в 2007 році склав 20,8 тис. тонн, що становить 50 % від потужності фабрики. Таким чином, коефіцієнт використання становить:
Кисп. = Qвып / M,
де Кисп. — коефіцієнт використання,
Qвып – обсяг випуску,
М — виробнича потужність,
отже Кисп. = 20,8/40,42 = 0,5.
Збільшивши коефіцієнт використання до среднеотраслевого показника — 0,8 ми зможемо знизити собівартість продукції й, отже, збільшити прибуток.
У грошовому вираженні обсяг випуску при коефіцієнті використання — 0,5 становить 148,5 млн. грн. у середньому рентабельність по галузі становить 11 %. Значить собівартість випуску цієї продукції буде дорівнює:
Свып. = Qвып. / 1,11,
де Свып – собівартість випуску продукції в оптових цінах, млн. грн;
Qвып – обсяг випуску, млн. грн;
у такий спосіб Qвып = 148,5/1,11 = 133,8 млн. грн.
Собівартість однієї тонни продукції становить:
З1т = Qвып.себ / Q¢вып,
де З1т – собівартість однієї тонни, тис. грн;
Qвып.себ — собівартість випуску продукції в оптових цінах, млн. грн;
Q¢вып – обсяг випуску, у тис. тонн;
отже, З1т = 133,8/20,8 = 6,43 тис. грн.
У середньому по галузі повна собівартість продукції складається з 85 % змінних витрат і 15 % постійних, тому собівартість однієї тонни продукції складається з 5,46 тис. грн. змінних витрат і 0,96 тис. грн. постійних витрат.
Якщо збільшити виробничу потужність до Кисп. = 0,8, коли обсяг випуску складе:
Q¢вып = М x Кисп.
Q¢вып – обсяг випуску, у тис. тонн;
М — потужність фабрики, тис. тонн;
Кисп. — коефіцієнт використання,
тоді Q¢вып = 40,42 x 0,8 = 32,3 тис. тонн.
Змінні витрати випуску складуть:
5,46 x 32,3 = 176,35 млн. грн.
За умови, що постійні витрати ті ж — вони не міняються зі збільшенням обсягу. Вони становлять:
0,96 тис. грн. x 20,8 тис. тонн = 19,96 млн. грн.
Таким чином, повна собівартість випуску фабрики при завантаженні рівної 80 % складе:
Сполн. = Зпер. + Зпост. = 176,35 + 19,96 = 196,3 млн. грн.
При тій же рентабельності обсяг випуску в оптових цінах складе:
Q вип. = Сполн. x Р,
де Р — рентабельність дорівнює 11 %;
Q вип. = 196,3 x 1,11 = 217,9 млн. грн.
Прибуток фабрики повинна скласти:
П = Q вип. – Сполн.
у такий спосіб П = 217,9 — 196,3 = 21,6 млн. грн.
Отже, ціна однієї тонни продукту повинна скласти:
Ц1т = Q вип. опт. цін / Q вип. = 217,9 млн. грн. / 32,3 тис. тонн = 6,74 тис. грн.
тобто ціна знизиться на 5,5 % (була 7,14 тис. грн., стала 6,74 тис. грн.).
Але якщо фабрика буде реалізовувати продукцію по тій же ціні, що дорівнює 7,14 тис. грн. за 1 умовну тонну, вона буде мати прибуток у розмірі: Q вип. опт. цін = 7,14 x 32,3 = 230,6 млн. грн. І прибуток становитиме 230,6 — 196,3 = 34,3 млн. грн.
Таким чином, при збільшенні завантаженості потужностей ми знижуємо собівартість продукції й дістаємо більший прибуток. До того ж ми маємо можливість знизити ціну реалізації, при цьому збільшиться ринок збуту. Однак, збільшивши обсяг випуску продукції, ми можемо зштовхнутися із проблемою її реалізації. Отже, потрібно не тільки поліпшити систему реалізації, але й збільшити ринки збуту.
Для збільшення завантаженості потужностей нам будуть потрібні додаткові кошти (на сировину, електроенергію й ін., а також на вдосконалювання системи збуту. Тому, має сенс залучити іноземні інвестиції. Іноземні інвестори будуть зацікавлені, щоб зроблена продукція збувалася не тільки на Україні, але й у їхній країні. Це дозволить розширити споживчий ринок.
З кожним роком збільшується обсяг експортованих кондитерських виробів (див. таб. 2.2).
Продається продукція українських кондитерів, як правило, у країни ближнього зарубіжжя, а також у Канаду, Ізраїль. Причому 90 % усього експорту кондитерської продукції доводиться на Росію. Ця ситуація несприятлива для галузі. Тому що обмеження з боку уряду Росії на ввіз кондитерських виробів у цю країну, можуть залишити українських кондитерів без ринків збуту. Таким чином, вся продукція залишиться на території України. І тоді вітчизняному ринку грозить перенасичення кондитерськими виробами. Тому керівництво підприємств повинне вести інтенсивний пошук нових ринків збуту. Однак українським виробникам кондитерської продукції дуже важко пробитися на нові ринки. Одна із причин — труднощів, з якими зіштовхуються українці із сертифікацією продукції фахівцями відомих закордонних сертифікаційних центрів, а також захищеність закордонних ринків різними митними зборами. А на відкриття представництв і на сертифікацію в багатьох вітчизняних кондитерів не вистачає коштів.
Підприємствам треба більше уваги приділяти якості виробленої продукції.
Таблиця 2.2 — Експорт кондитерських виробів з України.
| Країна | 2007 рік | 2008 рік | 2009 рік | |||
| Обсяг, т | Коштує тис. USD | Обсяг, т | Коштує тис. USD | Обсяг, т | Коштує тис. USD | |
| Шоколад та інші харчові продукти, що містять какао | ||||||
| Росія | 12575,1 | 20900,3 | 15148,4 | 17950,2 | 23829,8 | 25797 |
| Усього | 13313,8 | 22494,3 | 17138,7 | 21855,8 | 25719 | 28440,4 |
| Хліб, борошняні кондитерські вироби, тістечка, печиво, та інші хлібобулочні й борошняні кондитерські виробу | ||||||
| Росія | 11416,8 | 10185,6 | 10326,5 | 5862,2 | 19241,5 | 11120,3 |
| Усього | 12235,4 | 10957,1 | 11581,6 | 6963,9 | 21729,5 | 12576,5 |
| Кондитерські вироби із цукру (включаючи білий шоколад), не утримуючі какао | ||||||
| Росія | 40221,5 | 40566,2 | 66696,4 | 46867,8 | 90406,3 | 58231,4 |
| Усього | 43840,2 | 44944,7 | 72591,6 | 51667,6 | 90446,7 | 60814,3 |
2.2 Конкуренція в галузі
Не можна сказати, що ринок кондитерських виробів уже розділений остаточно. Між лідерами йде постійна конкурентна боротьба. Виробники використають методи як ціновий та до й не цінової конкуренції. Ситуація сценами на деякі види кондитерських виробів характеризується в таблиці 2.3, що свідчить, що коливання цін на аналогічну продукцію даних кондитерських підприємств незначне. Таким чином, цінова конкуренція між ними не має яскраво вираженого характеру. Ціни встановилися приблизно середніми по галузі.
Асортименти випускаємої продукції, нецінова конкуренція як один з методів конкурентної боротьби на великих кондитерських підприємствах різноманітний. Однак фабрики, які випускають майже всі асортименти кондитерських виробів, налічується близько 30. Кондитери намагаються залучити клієнтів розмаїтістю асортиментів (у багатьох він нараховує від 100 до 200 найменувань) і солодкими новинками які мають успіх у споживачів.
Таблиця 2.3 — Ціни на деякі види продукції (на 1.01.2008 р.)
| Продукція | Вага, гр. | ЗАТ «Львівська кондитерська фабрика» | ЗАТ «Харківська бісквітна фабрика» | ВАТ «Крафт Якобз Сушард Україна» | ЗАТ «Київська кондитерська фабрика ім. К. Маркса» | ВАТ «Донецька кондитерська фабрика» |
| Цукерки | ||||||
| «Асорті» | 160 | 2,70 | - | 2,18 | 2,08 | - |
| «Белочка» | 1000 | 8,98 | - | 9,25 | 8,09 | - |
| «Пташине молоко» | 300 | - | - | 4,86 | 3,50 | 4,70 |
| «Червоний мак» | 1000 | 6,30 | - | - | 6,09 | - |
| «Кара-Кум» | 1000 | 6,60 | - | - | 6,40 | - |
| Продукція | Вага, гр. | ЗАТ «Львівська кондитерська фабрика» | ЗАТ «Харківська бісквітна фабрика» | ВАТ «Крафт Якобз Сушард Україна» | ЗАТ «Київська кондитерська фабрика ім. К. Маркса» | ВАТ «Донецька кондитерська фабрика» |
| Карамель | ||||||
| «Лікерна» | 1000 | 3,15 | - | - | 2,50 | 2,80 |
| «Фруктово-ягідна» | 1000 | 2,72 | - | - | 2,50 | - |
| «Рачки» | 1000 | 3,80 | - | - | - | 4,20 |
| Драже | ||||||
| «Арахіс у шоколаді» | 1000 | 2,80 | - | - | 3,00 | - |
| «Морські камені» | 1000 | 2,95 | - | - | 2,80 | - |
| Крекер | ||||||
| «Ніжний» | 250 | 0,70 | 0,82 | - | 0,70 | - |
| Вафлі | ||||||
| «Артек» | 50 | 0,19 | 0,27 | - | - | 0,16 |
Таблиця 2.4 — Обсяги виробництва найбільших кондитерських підприємств.
| Підприємство | Річний обсяг виробництва в 2008 році (тис. тонн) |
| 1. ЗАТ «Харківська бісквітна фабрика» | 24,3 |
| 2. АТЗТ «Буковина» | 6,7 |
| 3. АТЗТ «Херсонська кондитерська фабрика» | 6,131 |
| 4. ЗАТ «Компанія А. В. К.» м. Донецьк | 48,85 |
| 5. «Світоч» | - |
| 6. «Корона» | - |
Прикладом успішної розробки товару — новинки є повітряний батончик «Мажор» виготовлений на французькій лінії ВАТ «Донецька кондитерська фабрика» а також фігурні шоколадні вироби, зроблені у вигляді об'ємних фігур — іграшок, запакованих у поліпропіленові пакети і яскраві картонні впакування. Ця продукція не має аналогів, як на Україні, так і в країнах СНД.
За останні роки розроблений новий напрямок кондитерської промисловості — це виробу з радіопротекторними якостями, у випуску яких ЗАТ «Київська кондитерська фабрика ім. К. Маркса» стала базовим підприємством. Ця продукція особливо важлива для регіонів України, яких торкнулася Чорнобильська катастрофа, тому що компоненти, які перебувають у ній, благоприятствують захисту організму в умовах радіоактивного тла.
Удалою новинкою в ЗАТ «Харківська бісквітна фабрика» є виробництво бісквітів. Крім цього підприємства, подібні легкі сніданки в СНД не випускає ніхто. Як видно, метод конкурентної боротьби розвивається динамічно й фабрики приділяють йому особлива увага.
Виробники прагнуть також домогтися високої якості продукції, яка б робила їхню продукцію конкурентноздатної не тільки серед вітчизняних, але й серед імпортних виробів. Так наприклад, у кондитерській фірмі «Світоч», що є базовою в галузі, також ВАТ «Крафт Якобз Сушард Україна», ця мета досягається завдяки використанню високоякісної сировини й передових технологій. У фірми «Світоч» впроваджена професійна система якості, спрямована на збільшення кваліфікації працівників всіх рівнів. Крім цього, у боротьбі за якість продукції керівництво цього підприємства досить ефективно використає економічні, організаційні й соціальні фактори.
Однак можна сказати, що для поліпшення якості продукції підприємства використають однакові методи: використають більше якісну сировину, нові технології й поліпшують кваліфікацію персоналу.
Серед найбільших конкурентів кондитерської промисловості використається такий метод конкурентної боротьби як реклама. Виробники звертаються по допомогу як до телебачення, так і радіо й іншим засобам масової інформації. Так наприклад усім нам відомий ролик батончика «Мажор», а також хрустких подушечок «Мікс — Мажор», ВАТ «Донецька кондитерська фабрика». За допомогою телебачення знайомлять зі своєю продукцією ВАТ «Крафт Якобз Сушард Україна», ЗАТ «Львівська кондитерська фабрика Світоч» і деякі інших.
Деякі великі виробники кондитерських виробів збільшують увагу до своєї торговельної марки акціями, у яких розігруються призи серед покупців їхньої продукції. Прикладом може служити акція, що проходила в березні й квітні нинішнього року ЗАТ «Львівська кондитерська фабрика Світоч». Причому ця акція подвійного характеру: приз можна виграти відразу розгорнувши обгортку шоколаду й прочитавши напис виграшу. Або ж, якщо виграшу на даній обгортці ні, те можна вислати її й прийняти участь у щотижневому розиграші 100 грамового злитка золота. Це зробило торговельну марку «Світоч» більше популярної.
Більше дрібні вітчизняні виробники обмежені в коштах, які можна направити на рекламу, до того ж якість значно уступає західному. Ця проблема актуальна для невеликих підприємств, які не мають відомої торговельної марки — такий, наприклад як «Світоч» і «Корона».
2.3 Аналіз споживачів
Для українських підприємств кондитерської промисловості збільшення популярності їхньої продукції серед населення — є основною проблемою. Для рішення цієї проблеми потрібно відповісти на два питання: чим керується споживач при виборі кондитерської продукції і як залучити його увагу до вітчизняної продукції.
При опитуванні споживачів, якими факторами вони користуються при виборі кондитерської продукції, виділені наступні основні фактори: якість, унікальність, зовнішній вигляд продукції й уміння продавати. Опитано близько 1000 жителів міста Києва. При опитуванні використалися методи інтерв'ю й анкетування. Ступінь важливості фактору оцінюється по п'ятибальній шкалі (див. таблицю 2.5).
Таблиця 2.5 — Основні фактори успіху кондитерських виробів серед конкурентів і споживачів.
| Фактор успіху | Ступінь важливості для споживача | Ступінь важливості для виробника |
| 1. Якість продукції | 5 | 3 |
| 2. Унікальність виробів | 5 | 4 |
| 3. Зовнішній вигляд продукції | 5 | 4 |
| 4. Уміння продавати | 5 | 4 |
| 5. Оформлення торговельної площі | 4 | 4 |
| 6. Співвідношення асортиментів і сезонності | 4 | 2 |
| 7. Використання натуральних інгредієнтів | 4 | 2 |
| 8. Реклама | 4 | 4 |
| 9. Імідж виробника і його місце на ринку | 4 | 4 |
| 10. Ціна | 4 | 3 |
| 11. Місце продажів | 3 | 4 |
| 12. Відновлення асортиментів | 3 | 3 |
| 13. Фірмовий знак | 3 | 4 |
У таблиці рівняється ступінь важливості даного фактору для споживачів і ступінь важливості для виробника.
З вище зазначених даних можна зробити висновок, що очікування споживачів за основними показниками незадоволені. Споживачі можуть залишатися, задоволені лише оформленням торговельної площі, рекламою. Опитування також показало, що в основному покупці при покупці керуються своєю купівельною спроможністю — 48 % опитаних, 38 % — віддають перевагу товарам конкретного виробника, 5 % — роблять випадкові покупки й 12 % — роблять покупки підняті рекламою.
Таким чином, проблема формування асортиментів на ринку кондитерських виробів може бути вирішена через вивчення асортиментної переваги покупців з урахуванням рівня їхніх доходів. Так, наприклад, аналіз, проведений за результатами опитування показав, що між рівнем матеріального стану й асортиментним попитом на цукерки, шоколад і дорогі бісквіти існує пряма лінійна залежність, а між попитом на карамель і рівнем доходу спостерігається обернено пропорційна залежність. В умовах ринку виробникам доводиться враховувати як фактор самої конкуренції, так і реальність цін конкурента. Олігопольна структура ринку кондитерських виробів дає можливість підтримувати середній рівень цін на продукцію аналогічної якості, одночасно пропонуючи дешеві вироби для населення з низьким рівнем доходу. Спостерігається пряма залежність між цінами на кондитерські вироби й цінами на сировину й енергоносії.
На попит також впливають і ціни. Підприємства кондитерської промисловості тривалий час при формуванні ціни використали метод витрат (середні витрати плюс надбавка). У ринковому середовищі цей метод виявилося не ефективним.
Коливання цін по галузі, як я вже відзначала незначно. Аналіз анкетних даних дозволив також зробити висновок, що продукція ЗАТ «Львівська кондитерська фабрика «Свsточ» і «Київська кондитерська фабрика ім. К. Маркса» користуються найбільшою популярністю серед споживачів. Це пояснюється оптимальним співвідношенням ціни і якості. Крім того, великий попит на продукцію саме даних підприємств можна пояснити й існуючою більшою кількістю споживачів, які орієнтуються на конкретного виробника. Дані підприємства відомі не одному поколінню українців як виробники традиційно якісної продукції. А тому що вітчизняні виробники через своєї ментальностs не відрізняються особливо легким сприйняттям нового, переваги й далі залишаються на стороні цих підприємств.
Сьогодні збут продукції вітчизняного виробництва включає два види: корпоративний і контрактний. Корпоративна система збуту включає власні фірмові магазини, які торгують у роздріб; торговельні фірми, де фабрики є засновниками; об'єднання підприємств (договірні або статутні), створені для провидіння скоординованої виробничо-збутової діяльності. Контрактна система збуту (створена на основі договорів купівлі-продажу) складається з вистриб’юторів фабрик, які представляють їхні інтереси в регіонах і «випадкових» торговців-оптовиків, яких залучає авторитет виробника, якість і ціна товарів і система знижок.
Особливості системи збуту кондитерських виробів можна охарактеризувати так:
— слабкий рівень розвитку «корпоративної» системи збуту. Причина — недостача коштів;
— основні канали збуту, які використаються товаровиробниками — фірмові магазини й оптові торговельні організації. Питома вага останніх набагато більше;
— висока залежність збуту кондитерських виробів від «випадкових» оптовиків.
В анкетах споживачам також запропонували виразити свою думку із приводу кондитерських виробів, які містять у своєму складі нетрадиційні компоненти й мають лікувально-профілактичні властивості. Так, наприклад, продукція «Київської кондитерської фабрики ім. К. Маркса». Результати свідчать про недовіру покупців до такої продукції 66 % покупців. Частково в цій ситуації винуваті самі виробники — вони зовсім не рекламують таку продукцію. Потрібно хоча б брати участь у виставках з дегустацією цієї продукції, щоб споживач переконався в тім, що дано я продукція з лікувально-профілактичним значенням, не відрізняється по смаку від традиційної.
Перевага українських споживачів усього традиційного, знайомого йому з дитинства, підтверджує той факт, що 80 % опитаних віддають перевагу чорному шоколаду, білий вони вважають не дійсним і не заслуговує увагою. 100 % опитаних вибирають шоколад вагою 100 грам. Це підтверджує доцільність випуску плиток цієї ваги й надалі.
Кондитерські підприємства повинні більше уваги приділяти каналам реалізації своєї продукції. Так при покупці кондитерських виробів 50 % споживачів користуються послугами ринків, 43 % магазинів, 6 % кіосків і павільйонів, 1 % супермаркетів.
Споживачі при опитуванні однозначно віддали перевагу вітчизняному шоколаду. Однак, у відношенні шоколадних батончиків складається навпаки — отут віддають перевагу імпортної продукції. З вітчизняних виробників споживачеві відомо тільки ЗАТ «Львівська кондитерська фабрика Світоч». Таким чином, українським виробникам батончиків потрібно більше рекламувати свою продукцію й поліпшити якість, щоб змінити ситуацію у свою користь. При орієнтації на споживача підприємствам потрібно враховувати, що найвищий рівень життя населення України, у порівнянні із середнім у країні, характерні для міста Києва, Донецької, Київської й Дніпропетровської областей, а найгірша ситуація в АР Крим, Тернопільської й особливо в Закарпатській області.
Проведене анкетування дозволило сегментувати коло споживачів за рівнем їхньої прибутковості. Дані свідчу про перевагу споживачів з низьким і середньому рівнем забезпеченості. Цим фактом підтверджуються результати по вивченню частоти вживання кондитерських виробів: 10 % — купують насолоди один раз у тиждень, 26 % — один — два рази на місяць, 23 % — два — три рази на місяць, один раз на місяць і рідше — 41%. Споживачі віддають перевагу виробам у коробках — 46% опитаних. Це, дозволяє припустити, що насолоди в основному купують у зв'язку зі святом. Тому виробникам варто приділяти більше увагу впакуванню зробити її більше привабливої, необхідно створити впакування до улюблених свят: Новий Рік, Великдень, 8 Марта, День Святого Валентина й ін.
Дуже важливим моментом у рішенні проблеми, пов'язаної зі збільшенням обсягу продажів вітчизняної кондитерської продукції, є правильний вибір місця продажу. Результати анкетування свідчать про те, що оптимальним варіантом для економії часу наших споживачів буде відкриття спеціальних відділів у найбільш відвідуваних магазинах, наприклад — у гастрономах.
Крім цього батьки дуже часто приходять умісти з дітьми, а вони, як відомо і є найважливішими споживачами солодкої продукції.
Таким чином, визначення того, чим керується споживач при виборі й покупці кондитерських виробів, дозволяє провести захід щодо залучення покупця до вітчизняної продукції.
Висновки та пропозиції
Сформована економічна обстановка підриває стимули до підприємницької діяльності, які тільки й можуть привести до утворення ринкової економіки. Ясно, що в сьогоднішній економічній ситуації однієї ініціативи, що йде від малих підприємств, недостатньо. Повинна бути потужна державна підтримка малих і середніх підприємств. Тільки правильні кроки в області економічних реформ, можуть привести до розвитку малого й середнього бізнесу, що й приведе до розвитку ринкової економіки в цілому. Тому однією з вирішальних умов поглиблення проведених в Україні економічних реформ, здатних вивести країну із кризи, забезпечити ослаблення монополізму, домогтися ефективного функціонування виробництва й сфери послуг, є розвиток малого підприємництва. Цей сектор економіки створює необхідну атмосферу конкуренції, здатний швидко реагувати на будь-які зміни ринкової кон'юнктури, заповнювати ніші, що утворяться, у споживчій сфері, створює додаткові робочі місця, є основним джерелом формування середнього класу, тобто розширює соціальну базу проведених реформ.
У кондитерської галузі існує ще дуже багато недоліків. Усунути їх можна, застосувавши в керуванні фабрик, грамотний підхід.
Вивчивши кондитерську галузь, я зробила наступні висновки:
— у цей момент кондитерська промисловість ставитися до числа деяких галузей вітчизняної промисловості, що намагається вистояти в конкурентній боротьбі з іноземними товаровиробниками. Про це свідчить той факт, що частка імпорту за останні роки помітно скоротилася. Наприклад, в 2003 році вона рівнялася 30 %, а в другому півріччі 2007 року всього лише 5 %. Імпорт займає нішу дорогих кондитерських виробів. Тому в регіонах з високим рівнем середнього доходу на душу населення (у тому числі Київ і Київська область), іноземні товаровиробники захопили значно більшу частку ринку, чим в інших регіонах. Проходить також процес їхньої адоптації до умов роботи на українському ринку, що в майбутньому приведе до значного посилення конкуренції на даному сегменті ринку;
— в умовах посилення конкуренції з боку іноземних товаровиробників збереження своєї ринкової ніші вітчизняними товаровиробниками можливо лише при відповідній підтримці їх з боку уряду, а також при виробленні правильної стратегії збутової діяльності, пристосування її до необхідності збуту своїх товарів значній кількості різноманітних суб'єктів ринку з використанням різноманітних стимулів реалізації продукції;
— велике значення для збереження своєї ринкової ніші вітчизняними товаровиробниками має розвиток мережі фірмових магазинів. Розширення асортиментів у них разом з високою якістю продукції дозволяє прискорити її реалізацію, а також кращому задоволенню попиту населення.
Кожний працюючий на підприємстві повинен додержувати виробничої дисципліни, правила, норми й інструкції з охорони праці в рамках покладених на нього обов'язків і відповідальності, регламентованих відповідними положеннями, інструкціями й інший діючої на підприємстві організаційно-розподільною документацією. Працівники, винні в порушенні законодавства про працю правил, норм і інструкцій з охорони праці, невиконання зобов'язань по колективних договорах, посадових обов'язків, приписань органів державного нагляду й відомчого контролю, а також наказів і вказівок, несуть (залежно від характеру порушень і їхніх наслідків) дисциплінарну, адміністративну, матеріальну або кримінальну відповідальність.
Л ітература
1. Инструкция о порядке переоценки товарно-материальных ценностей в связи с изменениями цен по отраслям и о расчетах по результатам переоценки.
2. Основные правила торговли: сборник нормативно — правовых материалов. — М., 2002.
3. А.Ф. Сохновский. Комиссионная торговля: практическое пособие. — К., 2006.
4. Правила комиссионной торговли принятых от населения ювелирных и других бытовых изделий из драгоценных металлов и изделий сувенирно — подарочного ассортимента. От 29.09.2003г.
5. «Все о маркетинге». Сборник материалов для руководителей предприятий экономических и коммерческих служб. — К., 2007.
6. Кунц Г., О’Доннел С. Управление: системный и ситуационный анализ управленческих функций. — М.: Прогресс, 1992.
7. Севрук В.Т. Товар в системе маркетинга // Бухгалтерский учет, № 12, 2004.
8. Шишкин С.С., Вартанян В.А., Бухгалтерский учет и финансовый анализ на коммерческих предприятиях. — М.: “Инфра-М”, 2002.
9. Питер Р. Диксон. Управление маркетингом. М.: Бином, 2004.
10. Виханский О. С., Стратегическое управление. М.: Гардарика, 2004.
11. Условия формирования потребительского рынка Украины//Финансовая консультация. – 2007. – № 52.
12. Вагин А.П., Митирко В.И., Модин А.В., Управление персоналом в условиях рыночной экономики (опыт ФРГ) — М: “Дело”, 1992.
13. Дон Фуллер, Управляй или подчиняйся — М:1992.
14. Кохно П. и др., Менеджмент — М: “Финансы и статистика”, 2006.
15. Ладанов И.Д., Практический менеджмент — М: “Ника”, 1992.
16. Менеджмент персонала: функции и методы, М: “МАИ”- 2002.
17. Короленко О., Підтримка та розвиток малого бізнесу в Україні. Довідник підприємця. -К., 2003.
18. Малое предпринимательство: состояние и перспективы развития // Бизнес информ, 2004, №17-18.
19. Міжнародний досвід підтримки й розвитку малого бізнесу // Фінанси України, 2005, №1.
20. Развитие малого бизнеса // Бизнес информ, 2004, №17-18.
21. Розвиток малого підприємництва // Економіка України 2005, №2.
22. Предпринимательство как форма развития отношений собственности // Бизнес информ 2004, №16.