Реферат: Денежный рынок спрос на деньги, предложение денег, равновесие на денежном рынке
Денежный рынок: спрос на деньги, предложение денег, равновесие на денежном рынке
7.1. Деньги и их функции. Основные денежные агрегаты.
7.2. Классическая и Кейнсианская теория спроса на деньги.
7.3. Модель предложения денег. Денежный мультипликатор.
7.4. Равновесие на денежном рынке.
7.1. Деньги и их функции. Основные денежные агрегаты.

Деньги — важнейшая макроэкономическая категория, позволяющая анализировать инфляционные процессы, циклические колебания, механизм достижения равновесия в экономике, согласованность работы товарного и денежного рынков и т.д.
Деньги — вид финансовых активов, который может быть использован для сделок. Наиболее характерная черта денег — их высокая ликвидность, т.е. способность быстро и с минимальными издержками обмениваться на любые другие виды активов. Обычно выделяют три основные функции денег: 1) средство обмена, 2) мера стоимости — (измерительный инструмент для сделок), 3) средство сбережения или накопления богатства.
Количество денег в стране контролируется государством (монетарная, или денежная политика), на практике эту функцию осуществляет Центральный Банк. Для измерения денежной массы используются денежные агрегаты: Ml, М2, МЗ, L (в порядке убывания степени ликвидности). Состав и количество используемых денежных агрегатов различаются по странам. Согласно классификации, используемой в США, денежные агрегаты представлены следующим образом (от более ликвидных к менее ликвидным):
Ml — наличные деньги вне банковской системы, депозиты до востребования, дорожные чеки, прочие чековые депозиты;
М2 — Ml плюс не чековые сберегательные депозиты, срочные вклады (до 100000 долл.), однодневные соглашения об обратном выкупе и др.;
МЗ — М2 плюс срочные вклады свыше 100 тыс. долл., срочные соглашения об обратном выкупе, депозитные сертификаты и др.;
L — МЗ плюс казначейские сберегательные облигации, краткосрочные государственные обязательства, коммерческие бумаги и пр.
В макроэкономическом анализе чаще других используются агрегаты Ml и М2. Иногда выделяется показатель наличности (МО или С от английского «currency») как часть Ml, а также показатель «квази-деньги» (QM) как разность между М2, т.е. главным образом, сберегательные и срочные депозиты, тогда M2=M1+QM.
Динамика денежных агрегатов зависит от многих причин, в том числе от движения процентной ставки. Так, при росте ставки процента агрегаты М2, МЗ могут опережать Ml поскольку их составляющие приносят доход в виде процента. В последнее время появление в составе Ml новых видов вкладов, приносящих проценты, сглаживает различия в динамике агрегатов, обусловленные движением ставки процента.
7.2. Классическая и Кейнсианская теория спроса на деньги.
Количественная теория денег определяет спрос на деньги с помощью уравнения обмена:

в экономике. Однако, с течением времени она может изменяться, например, в связи с внедрением новых технических средств в банковских учреждениях, ускоряющих систему расчетов. При постоянстве К уравнение обмена имеет вид:
![]()
При условии постоянства V изменение количества денег в обращении (М) должно вызвать пропорциональное изменение номинального ВНП (PY). Но, согласно классической теории, реальный ВНП (Y) изменяется медленно и только при изменении величины факторов производства и технологии. Можно предположить, что Y меняется с постоянной скоростью, а на коротких отрезках времени — постоянен. Поэтому колебания номинального ВНП будут отражать главным образом изменения уровня цен. Таким образом, изменение количества денег в обращении не окажет влияния на реальные величины, а отразится на колебаниях номинальных переменных. Это явление получило название «нейтральности денег». Современные монетаристы, поддерживая концепцию «нейтральности денег» для описания долговременных связей между динамикой денежной массы и уровнем цен, признают влияние предложения денег на реальные величины в краткосрочном периоде (в пределах делового цикла).
Уравнение обмена может быть представлено в темповой записи (для небольших изменений входящих в него величин):
![]()
По правилу монетаристов, государство должно поддерживать темп роста денежной массы на уровне средних темпов роста реального ВНП, тогда уровень цен в экономике будет стабилен.
Приведенное выше уравнение количественной теории MV=PY называется уравнением Фишера. Используется и другая форма этого уравнения, так называемое кембриджское уравнение: M=kPY. Коэффициент k, однако, несет и собственную смысловую нагрузку, показывая долю номинальных денежных остатков (М) в доходе (PY). Строго говоря, величины У и k связаны с движением ставки процента1, но в данном случае для простоты принимаются постоянными. Кембриджское уравнение предполагает наличие разных видов финансовых активов с разной доходностью (а не только наличность или Ml) и возможность выбора между ними при решении вопроса, в какой форме хранить доход.
Чтобы элиминировать влияние инфляции, обычно рассматривают реальный спрос на деньги, то есть

Кейнсианская теория спроса на деньги — теория предпочтения ликвидности — выделяет три мотива, побуждающие людей хранить часть денег в виде наличности:
— транзакционный мотив (потребность в наличности для текущих сделок),
— мотив предосторожности (хранение определенной суммы наличности на случай непредвиденных обстоятельств в будущем),
— спекулятивный мотив («намерение приберечь некоторый резерв, чтобы с выгодой воспользоваться лучшим, по сравнению с рынком, знанием того, что принесет будущее»2 ).
Спекулятивный спрос на деньги основан на обратной зависимости между ставкой процента и курсом облигаций3. Если ставка процента растет, то цена облигации падает, спрос на облигации растет, что ведет к сокращению запаса наличных денег (меняется соотношение между наличностью и облигациями в портфеле активов), т.е. спрос на наличные деньги снижается. Таким образом, очевидна обратная зависимость между спросом на деньги и ставкой процента (подробнее о спекулятивном мотиве спроса на деньги см. Задача 1 в разделе «Задачи и решения»).
Обобщая два названных подхода — классический и кейнсианский — можно выделить следующие факторы спроса на деньги:
1) уровень дохода;
2) скорость обращения денег;
3) ставка процента.
Классическая теория связывает спрос на деньги главным образом с реальным доходом. Кейнсианская теория спроса на деньги считает основным фактором ставку процента. Хранение денег в виде наличности связано с определенными издержками. Они равны проценту, который можно было бы получить, положив деньги в банк или используя их на покупку других финансовых активов, приносящих доход. Чем выше ставка процента, тем больше мы теряем потенциального дохода, тем выше альтернативная стоимость хранения денег в виде наличности, а значит, тем ниже спрос на наличные деньги.
Оставляя в стороне наиболее сложный и противоречивый фактор — скорость обращения денег, по поводу которого отсутствует единство во взглядах среди экономистов, мы можем представить функцию спроса на реальные денежные остатки следующим образом:



где коэффициенты k и h отражают чувствительность спроса на деньги к доходу и ставке процента. Функция спроса на деньги показывает, что при любом данном уровне дохода величина спроса будет падать с ростом ставки процента и наоборот.

Эмпирические данные подтверждают теоретическую модель спроса на деньги, обнаруживая, однако, наличие определенного временного лага между изменением факторов и реакцией спроса на деньги.
В функции спроса на деньги используется номинальная ставка процента. Это ставка, назначаемая банками по кредитным операциям. Реальная ставка процента отражает реальную покупательную способность дохода, полученного в виде процента. Связь номинальной и реальной ставки процента описывается уравнением Фишера:



Уравнение показывает, что номинальная ставка процента может изменяться по двум причинам: из-за изменения реальной ставки и темпа инфляции.
Количественная теория и уравнение Фишера вместе дают связь объема денежной массы и номинальной ставки процента: рост денежной массы вызывает рост инфляции, а последняя приводит к увеличению номинальной ставки процента. Эту связь инфляции и номинальной ставки процента называют эффектом Фишера.
Отметим, что в долгосрочном периоде сохраняется отмеченная классиками «нейтральность денег», то есть изменение номинальной переменной в данном случае может повлиять лишь на другую номинальную переменную, не затрагивая реальные величины (г). В краткосрочном периоде изменение номинальной величины может на какое-то время отразиться на реальной переменной. Так, при изменении темпов инфляции банки могут не сразу изменить назначаемую ими ставку процента, тогда, например, рост инфляции (Я) снизит на некоторое время реальную ставку процента, что создаст благоприятные условия для инвесторов и других получателей кредитов. В этом случае r= i — p. При высоких темпах инфляции используется более точная формула для определения реальной ставки процента

![]()
Учитывая возросшее влияние на процессы в экономике инфляционных ожиданий экономических агентов, а также тот факт, что, устанавливая определенную ставку процента, банки имеют в виду ожидаемый в перспективе темп инфляции, поскольку фактическое его значение на данный момент не известно, формула Фишера несколько модифицируется.
На базе двух основных подходов к анализу спроса на деньги развивается множество современных денежных теорий, акцентирующих внимание на разных сторонах спроса на деньги. Так, в основе модели Баумоля-Тобина лежит транзакционный спрос на деньги. С помощью этой модели можно определить, например, какую сумму в среднем за период экономический агент может хранить в виде наличности в зависимости от уровня своего дохода, альтернативной стоимости хранения денег в виде наличности (обычно ставки процента), издержек по переводу своих активов из одной формы в другую. Одновременно решается и вопрос о том, как часто следует переводить активы из одной формы в другую4 .
Портфельный подход к спросу на деньги исходит из того, что наличность — лишь одна из составляющих портфеля финансовых активов экономических агентов. Решая вопрос об оптимальном количестве средств, которые можно держать в виде наличности, владелец портфеля исходит из того, какой доход могут обеспечить ему другие виды активов, и в то же время, насколько рискованно хранить средства в той или другой форме финансовых активов. Рост доходности акций и облигаций, например, будет снижать спрос на наличность. С другой стороны, рост риска потерять доход от неденежных форм активов, увеличивает желание хранить деньги в виде наличности. Спрос на деньги ставится также в зависимость от общего богатства индивида, поскольку размеры этого богатства определяют объем портфеля активов в целом, а значит и всех его составляющих. Учитывается и влияние инфляции. Общая формула выглядит таким образом:


Причем, только последний фактор положительно связан со спросом на деньги. Например, в случае высокой инфляции спрос на деньги уменьшается, экономические агенты стремятся перевести свои средства в реальные активы, не столь подверженные влиянию инфляции.
Очевидно, что данный подход к спросу на деньги имеет смысл прежде всего для агрегатов М2, МЗ и более широких. Составляющие агрегата Ml практически не приносят дохода, но по степени риска почти аналогичны многим активам в правой части приведенной формулы (например, государственным облигациям). В этом случае утрачивается смысл сравнения правой и левой частей формулы: владельцам портфеля активов заведомо невыгодно держать средства в форме наличности или Ml, если можно поместить их в более прибыльные, но такие же по степени риска финансовые активы.
Эмпирическая оценка спроса на деньги может быть основана на имеющихся данных о существовавших в предшествующих периодах соотношениях между спросом на деньги и ВНП, ставкой процента, инфляцией. Однако в условиях переходной экономики при проведении структурной перестройки, финансовой реформы и пр., подобные оценки имеют ограниченное применение.
Другой подход может состоять в определении спроса на деньги на основе оценки вероятного изменения скорости обращения денег, ожидаемой инфляции и планируемого изменения объема реального ВНП (то есть исходя из уравнения MV=PY).
7.3. Модель предложения денег. Денежный мультипликатор.
Предложение денег (Ms) включает в себя наличность (Q вне банковской системы и депозиты (/)), которые экономические агенты при необходимости могут использовать для сделок (фактически это агрегат Ml):
Ms = C+D
Современная банковская система — это система с частичным резервным покрытием: только часть своих депозитов банки хранят в виде резервов, а остальные используют для выдачи ссуд.
В отличие от других финансовых институтов, банки обладают способностью увеличивать предложение денег («создавать деньги»). Кредитная мультипликация — процесс эмиссии платежных средств в рамках системы коммерческих банков.
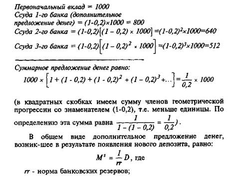
Предположим, что депозиты банка 1 выросли на 1000. В резерве остается 20%, то есть 200, а остальные отдаются в ссуду (норма резервов — отношение резервов к депозитам — в данном случае составляет 20% или 0,2). Таким образом, банк 1 увеличил предложение денег на 800, и теперь оно равно 800+1000=1800. Вкладчики по-прежнему имеют депозиты на сумму 1000 единиц, но и заемщики держат на руках 800 единиц, то есть банковская система с частичным резервным покрытием способна увеличить предложение денег.
Далее, если эти 800 единиц опять попадают в банк, процесс возобновляется: 20%, то есть 160 единиц банк 2 оставляет в резервах, а остальные 640 использует для выдачи кредитов, увеличивая предложение денег еще на 640 единиц. Третий банк, куда могут попасть эти деньги, добавит еще 512 и так далее.
Если процесс продлится до использования последней денежной единицы, то количество денег в системе можно будет определить следующим образом:


D — первоначальный вклад.
1 Коэффициент — называется банковским мультипликатором, или мультипликатором денежной экспансии.
Более общая модель предложения денег строится с учетом роли Центрального Банка, а также с учетом возможного оттока части денег с депозитов банковской системы в наличность. Она включает ряд новых переменных.
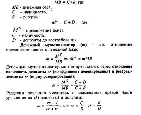
Денежная база (деньги повышенной мощности, резервные деньги) — это наличность вне банковской системы, а также резервы коммерческих банков, хранящиеся в Центральном Банке. Наличность является непосредственной частью предложения денег, тогда как банковские резервы влияют на способность банков создавать новые депозиты, увеличивая предложение денег. Обозначим денежную базу через МБ, банковские резервы через R, тогда:


Величина определяется главным образом поведением населения, решающего, в какой пропорции будут находиться наличность и депозиты. Отношение зависит от нормы обязательных резервов, устанавливаемой Центральным Банком, и от величины избыточных резервов, которые коммерческие банки предполагают держать сверх необходимой суммы.
Теперь предложение денег можно представить как
![]()
Таким образом, предложение денег прямо зависит от величины денежной базы и денежного мультипликатора, (или мультипликатора денежной базы). Денежный мультипликатор показывает, как изменяется предложение денег при увеличении денежной базы на единицу. Увеличение коэффициента депонирования и нормы резервов уменьшает денежный мультипликатор (см. задачу 2 из раздела «Задачи и решения»).
Центральный Банк может контролировать предложение денег прежде всего путем воздействия на денежную базу. Изменение денежной базы, в свою очередь, оказывает мультипликативный эффект на предложение денег. Таким образом, процесс изменения объема предложения денег можно разделить на два этапа:
— первоначальная модификация денежной базы путем изменения обязательств Центрального Банка перед населением и банковской системой (воздействие на величину наличности и резервов);
— последующее изменение предложения денег через процесс «мультипликации» в системе коммерческих банков.

Инструменты денежной политики корректируют величину денежной массы, воздействуя либо на денежную базу, либо на мультипликатор.
Выделяют три главных инструмента денежной политики, с помощью которых Центральный Банк осуществляет косвенное регулирование денежно-кредитной сферы:
1) изменение учетной ставки (ставки рефинансирования), то есть ставки, по которой Центральный Банк кредитует коммерческие банки;
2) изменение нормы обязательных резервов, то есть минимальной доли депозитов, которую коммерческие банки должны хранить в виде резервов (беспроцентных вкладов) в Центральном банке;
3) операции на открытом рынке: купля или продажа Центральным Банком государственных ценных бумаг (используется в j странах с развитым фондовым рынком).
Эти операции связаны с изменением величины банковских резервов, а следовательно, денежной базы (подробнее они будут рассмотрены в следующей главе).
Центральный Банк не может полностью контролировать предложение денег, поскольку, например:
1) коммерческие банки сами определяют величину избыточных резервов (они входят в состав R), что влияет на отношение и, соответственно, на мультипликатор;
2) Центральный Банк не может точно предусмотреть объем кредитов, которые будут выданы коммерческим банкам;
3) величина определяется поведением населения и другими причинами, не всегда связанными с действиями Центрального Банка.
7.4. Равновесие на денежном рынке
Модель денежного рынка соединяет спрос и предложение денег. Вначале для простоты можно предположить, что предложение денег контролируется Центральным Банком и фиксировано на уровне М. Уровень цен также примем стабильным, что вполне допустимо для краткосрочной модели5. Тогда, реальное предложение денег будет фиксировано на уровне и на графике представлено вертикальной прямой Is.
Спрос на деньги (кривая L ) рассматривается как убывающая функция ставки процента для заданного уровня дохода (при неизменном уровне цен номинальные и реальные ставки процента равны). В точке равновесия спрос на деньги равен их предложению.

Подвижная процентная ставка удерживает в равновесии денежный рынок. Корректировка ситуации с целью достижения равновесия возможна потому, что экономические агенты меняют структуру своих активов в зависимости от движения процентной ставки. Так, если г слишком высока, то предложение денег превышает спрос на них. Экономические агенты, у которых накопилась денежная наличность, попытаются избавиться от нее, обратив в другие виды финансовых активов: акции, облигации, срочные вклады и т.п. Высокая процентная ставка, как уже говорилось, соответствует низкому курсу облигаций, поэтому будет выгодно скупать дешевые облигации в расчете на доход от повышения их курса в будущем, вследствие снижения г. Банки и другие финансовые учреждения в условиях превышения предложения денег над спросом начнут снижать процентные ставки. Постепенно через изменение экономическими агентами структуры своих активов и понижение банками своих процентных ставок равновесие на рынке восстановится. При низкой процентной ставке процессы пойдут в обратном направлении.
Колебания равновесных значений ставки процента и денежной массы могут быть связаны с изменением экзогенных переменных денежного рынка: уровня дохода, предложения денег. Графически это отражается сдвигом, соответственно, кривых спроса и предложения денег.
Так, изменение уровня дохода, например, его увеличение (см. рис.7.3.), повышает спрос на деньги (сдвиг вправо кривой спроса на деньги L°) и ставку процента (от r1 до r2). Сокращение предложения денег также ведет к росту процентной ставки (рисунок 7.4.).

Подобный механизм установления и поддержания равновесия на денежном рынке может успешно работать в сложившейся рыночной экономике с развитым рынком ценных бумаг, с устоявшимися поведенческими связями — типичной реакцией экономических агентов на изменение тех или иных переменных, скажем, ставки процента.

1 Рост ставки процента может снизить часть дохода, которую население хранит в виде наличности, и увеличить активы, приносящие проценты. Тогда, чтобы оставшаяся часть наличности могла обслужить тот же объем выпуска, скорость обращения денег должна возрасти.
2 Кейнс Дж.М. Избранные произведения. М.: Экономика, 1993, с.356.
3 Пусть мы приобрели облигацию по курсу 100000 руб., приносящую фиксированный доход в 5000 руб. в год, что соответствует существующей на этот момент процентной ставке, равной 5%. Через год мы решаем продать эту облигацию. Но процентная ставка на рынке изменилась и равна уже 8%. За какую сумму мы сможем теперь продать нашу облигацию при условии, что она приносит те же 5000 руб. дохода? По курсу 100 тыс. ее уже не купят, т.к. эти деньги могут принести 8000 руб. дохода при существующей рыночной ставке. Предполагая, что 5000 руб. соответствуют 8% дохода, получаем новый курс облигации, равный 62500 руб. Общая формула для определения текущего курса облигации такова:
4 См. Н.Г.Мэнкью. Макроэкономика, гл. 18.
5 В данной главе модель денежного рынка рассматривается для краткосрочного периода с тем, чтобы упростить в дальнейшем выведение кривой LM в модели IS-LM (см.гл.9).