Реферат: Финансовый рынок 8
1. Вступ
Фінансовий ринок — це важлива складова фінансової системи, яка посідає особливе місце. Специфічність цієї ланки полягає в тому, що вона приймає участь у русі грошових потоків через посередників — фінансово-кредитні установи. Фінансовий ринок виконує роль забезпечення, відокремлюється в окрему сферу і поділяється на дві частини:
— ринок грошей, який функціонує за допомогою кредитної системи, основою якої є банківська система;
— ринок капіталів, інструментом якого виступають цінні папери та акції (акції, що падають право власності; цінні папери, що не дають права власності).
Перерозподіл фінансових ресурсів між галузями, регіонами, суб'єктами господарювання мас об'єктивний характер і визначається ефективністю використання капіталу.
Міжнародні фінанси охоплюють рівень світового господарства і складаються з:
— міжнародних розрахунків, які характеризують рух вартості між окремими країнами і базуються на валютному регулюванні;
— міжнародних організацій, які характеризуються формуванням і використанням фінансових ресурсів світового та регіонального рівня;
— міжнародних фінансових інститутів, які сьогодні виконують функції падання фінансової допомоги тим країнам чи зонам, які її потребують.
Фінанси об'єднань, підприємств і галузей являють собою систему економічних взаємозв'язків, пов’язаних із кругообігом ресурсів, утворенням, використанням грошових прибутків, контролем за виробництвом, розподілом, використанням національного продукту.
Функціонування фінансово-кредитної системи безпосередньо залежить від ступеня використання товарно-грошових відносин у керуванні й організації господарських відносин. Подія, що сталася у минулому і стосувалася згортання товарно-грошових відносин (із 1920-1923р. до кінця 80-х початку 90-х років панували адміністративно-командні методи господарюваня) негативно позначилася на стані економіки. Незважаючи на спроби економічних реформ 1965-го,1979-го, 80-хроків, практично тільки зараз розробляються рішучі кроки, щоб вартісні категорії: гроші, ціна, фінанси, кредит почали активно впливати на розвиток економіки. На сучасному етапі гроші, фінанси поступово стають самостійним і вирішальним ресурсом виробництва. За матеріальним змістом фінанси — це цільові фонди грошових ресурсів, що у сукупності представляють собою фінансові ресурси підприємств. Державні фінанси є основою економічного життя держави, зростання матеріального добробуту населення. Переважна частина державних фінансових ресурсів зосереджується в бюджетах різних рівнів, які створюють бюджетну систему держави.
Бюджет завжди був важливим інструментом впливу на розвиток економіки і соціальної сфери. За його допомогою держава, здійснюючи розподіл І перерозподіл валового внутрішнього продукту, могла змінювати структуру виробництва, впливати на результати господарювання, здійснювати соціальні перетворення.
В умовах переходу до ринку бюджет не втрачає своєї ролі, він є основним інструментом регулювання соціально-економічних процесів. Надходження до бюджету прямо залежать від стану виробництва. У свою чергу, можливість утримувати соціальну сферу, забезпечувати соціальні гарантії населенню залежить від стану надходжень до бюджету. Формування дохідної та видаткової частини бюджету пов'язане з основними макропоказниками економічного і соціального розвитку держави на відповідний рік. Саме в бюджеті переплітаються великий спектр різнорівневих інтересів та суперечностей. Бюджет є досить потужною і подеколи небезпечною зброєю в руках державної влади. Він с об'єктом боротьби ідеологій, наукових концепцій, політичних переконань, уявлень про справедливість.
У країнах з розвиненою ринковою системою нині сформувалися досить ефективні моделі функціонування бюджетної системи. Воднораз трансформаційні процеси, які сьогодні відбуваються в Україні, мають свої особливості й потребують вивчення надбань світової фінансової науки та пошуку шляхів ефективного використання цього досвіду. Нині в Україні у сфері бюджету концентруються найгостріші проблеми економічного й соціального життя держави. Це бюджетний дефіцит і державний борг, повнота мобілізації коштів до бюджету та ефективність їх витрачання.
2. Характеристика фінансового ринку
Фінансовий ринок — це відносини між населенням, підприємствами (філіями) і державою з приводу перерозподілу вільних коштів на основі повної економічної самостійності, механізму саморегуляції ринкової економіки, внутрішньо — та міжгалузевого переливання фінансових ресурсів. Він доповнює і коригує бюджетний метод, що був єдиним в умовах планової економіки.
З практичного погляду фінансовий ринок означає операції з цінними паперами і може охоплювати як окрему країну, так і регіон або економічний міждержавний простір.
Оскільки операції з цінними паперами здійснюють конкретні економічні суб'єкти, як правило, організаційно оформлені, то існує інституціональна структура фінансового ринку, що є сукупністю інвестиційних фірм і фондових бірж.
У ринковій економіці існує два типи операцій: первинне розміщення і вторинний ринок. За допомогою операцій на первинному ринку задовольняється попит на позичковий капітал з боку підприємців. Переливання позичкового капіталу в конкретну галузь здійснюється шляхом емісії і розміщення цінних паперів. У цілому на первинному фінансовому ринку протистоять один одному позичковий і фінансовий капітали однакової вартості.
На відміну від процесів переливання капіталів безпосередньо у сфери конкретного підприємства на первинних ринках на вторинних ринках власність переважно перетворюється на капітал. Вторинні ринки, реєструючи кон'юнктуру, виокремлюють основні напрями нових вкладень, тобто переливання капіталів між галузями і територіями.
У сучасних умовах пріоритет віддається таким інвестиційним якостям цінних паперів, як стабільна прибутковість, швидке збільшення вкладеного в папери капіталу і їх ліквідність. У розвинених країнах такі якості найбільшою мірою мають акції, що займають нині основне місце у списках фондових бірж. Оскільки акції менш надійні порівняно з іншими цінними паперами, то на біржі одержують доступ акції тільки великих корпорацій, що займають надійне становище на ринках і мають стабільний фінансовий стан.
Таким чином, вибір кращих цінних паперів, що безперервно відбувається упродовж усієї еволюції фінансових ринків, породжує ринки організовані (фондові біржі) і неорганізовані. Неорганізовані ринки завжди орієнтуються на біржі щодо якості та котирування цінних паперів. У результаті формується цілісна система фінансових ринків, де роль універсального індикатора ринкової кон'юнктури виконує фондова біржа.
Ефективність виконання двох основних функцій фінансового ринку — індикатора кон'юнктури і переливання капіталів — залежить переважно від ліквідності ринку і ступеня його монополізації. Ліквідність фінансового ринку означає його місткість, тобто спроможність залучення цінних паперів. Місткість ринку визначається насамперед кількістю учасників фондових угод. Чим більше учасників — як емітентів (закладів або підприємств, що здійснюють емісію цінних паперів), так і інвесторів, — тим більші обсяги угод з цінними паперами, швидший їх обіг, ширші можливості контролю за професійними працівниками.
Неліквідний ринок характеризується невеликою кількістю учасників, незначним вибором цінних паперів, малим обсягом угод, істотним розривом між цінами покупців і продавців. Неліквідний ринок не відбиває повною мірою руху дійсного і позичкового капіталів і, отже, дає викривлене уявлення про ринкову кон'юнктуру. Тим самим рух фінансового капіталу набирає хаотичного, часто випадкового характеру, оскільки втрачає орієнтири вигідних вкладень.
Неліквідний фінансовий ринок характерний, як правило, для країн із слаборозвиненими ринковими відносинами, а також для країн з високим рівнем монополізації ринку.
Підвищенню ліквідності фінансових ринків значною мірою сприяє їх спекулятивна форма. Якщо на первинних ринках спекулятивна складова набирає форми встановленого прибутку, то на вторинних є грою на курсовій різниці.
Спекулятивна складова, ґрунтуючись на безперервних коливаннях співвідношення попиту і пропозиції, позначається на зміні курсів цінних паперів. Насправді спекулянти або гравці не тільки користуються змінами курсів, а й самі постійно впливають на зміну співвідношення попиту і пропозиції. Спекуляція фондовими цінностями — процес безперервний, само відтворювальний.
Позитивний вплив спекуляції на ліквідність фінансового ринку полягає в тому, що вона розширює місткість ринку, залучаючи в обіг нові й нові цінні папери і забезпечуючи додатковий приплив позичкового капіталу. Причому приплив капіталу відбувається за рахунок мобілізації власних нагромаджень спекулянтів (гравців) у процесі розрахунків за курсовими різницями і кредитування фондових угод (банківські позички, депортні та репортні угоди).
Спекулятивні угоди, збільшуючи ринко вість цінних паперів, сприяють інтенсифікації припливу позичкового капіталу на фінансові ринки, підвищенню курсів цінних паперів, пожвавленню кон'юнктури. Це ще більшою мірою посилює швидкодію механізму переливання капіталу.
На ефективність функціонування фінансового ринку істотно впливає ступінь його монополізації, що має своєрідні форми прояву. Це зумовлюється, по-перше, однорідною фінансовою формою вираження інвестиційного попиту і пропозиції, по-друге, — відокремленням фінансових ринків від ринків конкретних інвестиційних товарів. Монополізація фінансових ринків є «несумлінною» спекуляцією. В умовах монополізації фінансовий ринок перестає бути індикатором загальноекономічної структури. Це означає, що фінансовий ринок викривлено відображає процеси, що відбуваються у сфері виробництва та руху реального капіталу. Очікування інвесторів і тенденції руху дійсного капіталу, що зумовлює майбутню прибутковість, не збігаються, тобто потоки позичкових капіталів і далі спрямовуються в галузі, де вже відбулося граничне насичення капіталом. Це, у свою чергу, призводить до максимально можливого відповідно до місткості цього ринку розширення обсягу пропозиції певних товарів і до зниження цін на них. У результаті зменшуються обсяги продажів, доходи і дивіденди.
Швидкодія механізму переливання капіталів на вторинних ринках посилюється ще й тому, що на основі індикації курсових співвідношень, здійсненої фондовими біржами і системами позабіржових ринків, відбувається постійна диверсифікація індивідуальних портфелів цінних паперів. Таким чином, ефективність функціонування фінансових ринків забезпечується в сучасних умовах переважно за рахунок розшарування функцій «поділу праці» між окремими організаційно відособленими ланками загального ринку.
Первинні ринки, переважно у формі позабіржових ринків, в умовах розвинених країн є основним каналом ліквідності для корпорацій не фінансового сектора. Дедалі підвищується значення цього джерела ліквідності й для комерційних банків, інших інститутів фінансового сектора. Первинні ринки виконують роль амортизатора циклічності, своєрідного фінансового буфера. Ця роль зовні відображається у зміні обсягів і структури емісій у різних фазах економічного циклу. Так, у фазі кризи у корпорацій не фінансового сектора виникає гостра потреба у грошовому капіталі для обслуговування платоспроможного обсягу. Оскільки у кризовому періоді показники платоспроможності та кредитоспроможності підприємств різко погіршуються, зменшуються можливості одержання короткострокового банківського кредиту. Відбувається поступове переорієнтування з короткострокових джерел фінансування у формі банківських кредитів на довгострокові у формі облігаційних позик. З практики розвинених країн випливає, що в умовах кризи у структурі емісій різко збільшується частка облігацій.
Фінансовий ринок як спосіб поєднання інтересів інвесторів і емітентів діє через систему інститутів. У розвинених країнах вирізняють такі типи ринків: фондові біржі, при біржові (паралельні) та позабіржові ринки, у складі яких виокремлюють ринки роздрібних та оптових операцій інвестиційних корпорацій. Фондові біржі становлять офіційний (організований) ринок.
За основними характеристиками до фондових бірж близькі так звані біля біржові (паралельні) ринки. Це створювані при великих біржах спеціальні підрозділи зі зниженими (порівняно з біржовими) вимогами до компаній — емітентів акцій і до характеристик випусків акцій. Прикладами організації таких підрозділів є «ринок не котируваних цінних паперів» при Лондонській фондовій біржі, «паралельний ринок» — при Амстердамській фондовій біржі, «другий ринок» — при Паризькій біржі.
Інші типи ринків становлять у сукупності неофіційний (неорганізований) ринок, тобто ринок неформальний, який не має фіксованого місця. У країнах з високорозвиненими ринковими відносинами, наприклад у США, неорганізований ринок поділяється на два великі блоки. Перший здійснює операції дилерсько-брокерських фірм з різноманітною клієнтурою або між собою. Звичайно ці фірми є членами якоїсь, найчастіше великої, біржі. За діяльність на фінансовому ринку вони одержують комісійні. Другий блок неорганізованого ринку становлять фірми, які не є членами бірж і не отримують комісійних. Клієнтами цих фірм є великі інституціональні інвестори, зазвичай фінансові заклади, що здійснюють операції з великими пакетами цінних паперів (оптові операції). Оскільки зареєстровані на біржі брокерські фірми обмежені в масштабах укладених угод, то оптовий ринок обслуговують незареєстровані фірми, що спеціалізуються тільки в певній галузі.
Зворотним боком підвищення мобільності великих капіталів є прискорення процесу вирівнювання середньої норми прибутку в масштабах суспільства. Зовні це виражається у вирівнюванні прибутковості всіх типів інвестицій, що починає коливатися навколо ставки позичкового відсотка як оцінки граничної ефективності інвестицій. Як показує світова практика, розрив у прибутковості вкладень може досягатись одним із шляхів: монополізацією ринку, стимулюванням інновацій, подальшим підвищенням мобільності капіталу на основі генерації нових фінансових інструментів, а також через спеціальні керуючі впливи з боку держави.
Керуючий вплив держави може поширюватися на сферу як виробничих інвестицій, так і фінансових. Для переважної більшості емітентів та інвесторів, включаючи й державу як кредитора і позичальника, можливість одержання додаткового капіталу і прибутку реалізується через фінансові інновації. Останні становлять процеси конструювання і запровадження в обіг нових фінансових інструментів, систем інструментів, технологій фінансового інвестування тощо, ще більшою мірою підвищуючи гнучкість реакції фінансового ринку на кон'юнктурні впливи. При цьому істотно підвищується роль чинників суто ринкового ризику, зокрема інфляційних і кон'юнктурних очікувань інвесторів.
Вважаємо, що у перспективі ринок позичкових капіталів, який існує нині у двох складових — як грошовий ринок і як ринок капіталів, — перетвориться на єдиний фінансовий ринок з тісними взаємозв'язками всіх його елементів. Це зумовлює необхідність збалансованого єдиного керування всіма потоками капіталів на основі тісної індикації ринкової кон'юнктури. У цьому зв'язку ще більше підвищиться роль фондової біржі як реєстратора і регулятора кон'юнктури. Водночас розвиватимуться інвестиційні та фінансові інститути, які функціонують за принципом єдності всіх грошових потоків і тому надзвичайно широко диверсифікують свою діяльність у сфері не тільки фінансових, а й виробничих інвестицій.
Отже, проаналізувавши генезис фінансового ринку, можна зробити таке узагальнення: по-перше, будь-яка економічна система, що ґрунтується на ринкових відносинах, має пройти певний шлях розвитку, еволюціонувати у вищі форми; по-друге, «революційні» методи впровадження вищих форм ринкових відносин у неадаптовану до ринку економічну систему не дадуть позитивних результатів. Навпаки, можуть стати генератором нестабільності. Щоб цього не сталося, за будь-якої економічної системи треба ретельно порівнювати її ринкові можливості, ступінь готовності до ринку з різними моделями організації ринкових відносин. Тільки на цій основі може виникнути ефективна економіка ринкового типу. Адаптаційні можливості економіки України до існуючих моделей ринкових відносин буде досліджено далі.
3. Місцеві фінансові ресурси та її структура.
Місцеві фінансові ресурси — це сукупність фондів грошових засобів, які створюються в процесі розподілу та перерозподілу ВВП і спрямовуються на економічний та соціальний розвиток адміністративно-територіальних одиниць. Головним напрямом використання місцевих фінансових ресурсів є фінансове забезпечення соціальної сфери та місцевого господарства.
До складу місцевих фінансових ресурсів входять:
місцеві бюджети;
фінансові ресурси підприємств, організацій та установ комунальної форми власності.
Формування місцевих фінансових ресурсів відбувається з участю централізованих та децентралізованих фондів грошових засобів.
Структурно-логічну схему фінансових ресурсів регіонів наведено в схемі 3.
Особливості формування доходів місцевих бюджетів полягають у розмежуванні кола повноважень між центральними та місцевими органами влади. Згідно з чинним законодавством сфери діяльності та завдання органів місцевого самоврядування поділяються на власні та делеговані повноваження. З метою виконання власних завдань органи місцевого самоврядування в межах своєї компетенції самостійно визначають мінімальний обсяг фінансових ресурсів.
Схема 3. Структурно-логічна схема фінансових ресурсів регіонів
Як економічна категорія, доходи місцевих бюджетів відображають відносини щодо формування та використання фінансових ресурсів на регіональному рівні, призначених для реалізації функцій місцевих органів влади.
Способи мобілізації грошових коштів до доходної частини
місцевих бюджетів базуються на загальних методах та джерелах фінансування. До них належать:
пряме вилучення доходів з комунального сектора;
отримання доходів від комунального майна та власних послуг;
перерозподіл доходів юридичних і фізичних осіб за допомогою податків;
залучення муніципальних позик.
Відповідно до статті 9 Бюджетного кодексу України доходи місцевих бюджетів класифікуються за такими групами:
податкові надходження;
неподаткові надходження;
доходи від операцій з капіталом;
трансферти.
Податковими надходженнями визнаються передбачені податковими законами України загальнодержавні і місцеві податки, збори та інші обов’язкові платежі.
Неподатковими надходженнями визнаються:
доходи від власності та підприємницької діяльності;
адміністративні збори та платежі, доходи від некомерційного та побічного продажу;
надходження від штрафів та фінансових санкцій;
інші неподаткові надходження.
Між ланками бюджетної системи різних рівнів доходи роз-
поділяються згідно з загальнодержавними законами, а всередині ланки — відповідно до рішень місцевих органів влади.
До закріплених належать доходи, які на довготривалій основі передаються до місцевих бюджетів у повному розмірі або за єдиною часткою для всіх регіонів.
До регулюючих відносять загальнодержавні податки, які згідно з нормативами відрахувань розподіляються між різними рівнями бюджетної системи. Розміри відрахувань визначаються Верховною Радою України, виходячи з відповідних соціально-економічних нормативів бюджетної забезпеченості населення і стану місцевих джерел доходів.
До власних доходів зараховують місцеві податки і збори, платежі, що встановлюються місцевими органами влади, доходи комунальних підприємств, доходи від майна, що належить місцевим органам влади.
Важливим дохідним джерелом місцевих бюджетів є кошти, що передаються до них з Державного бюджету, які в бюджетній практиці називаються бюджетними трансфертами. Їх розглянемо в іншій темі.
До доходів, що закріплюються за бюджетами місцевого самоврядування та враховуються при визначенні обсягів бюджетних трансфертів, належать такі податки і збори (обов’язкові платежі):
прибутковий податок з громадян (до доходів бюджетів міста Києва і Севастополя — 100 %, до доходів міст республік та областей значення — 75 %, до доходів міст районного значення, сіл, селищ — 25 %);
державне мито в частині, що належить відповідним бюджетам;
плата за ліцензії на провадження певних видів господарської діяльності та сертифікати, що видаються виконавчими органами відповідних рад;
плата за державну реєстрацію суб’єктів підприємницької діяльності, що справляється виконавчими органами відповідних рад;
плата за торговий патент на здійснення деяких видів підприємницької діяльності, за винятком плати за придбання торгових патентів пунктами продажу нафтопродуктів (автозаправними станціями, заправними пунктами), що справляється виконавчими органами відповідних рад;
надходження адміністративних штрафів, що накладаються виконавчими органами відповідних рад або утвореними ними в установленому порядку адміністративними комісіями;
єдиний податок для суб’єктів малого підприємництва в частині, що належить відповідним місцевим бюджетам.
Склад доходів бюджету Автономної Республіки Крим, обласних та районних бюджетів, які враховуються при визначенні обсягів бюджетних трансфертів.
Для забезпечення реалізації спільних соціально-економічних і культурних програм територіальних громад доходи бюджету Автономної Республіки Крим та обласних бюджетів, які враховуються при визначенні обсягів бюджетних трансфертів, формуються за рахунок:
25% прибуткового податку з громадян, що справляється на території Автономної Республіки Крим та відповідної області;
25% плати за землю, що справляється на території Автономної Республіки Крим та відповідної області;
плати за ліцензії на провадження певних видів господарської діяльності й сертифікати, що видаються Радою міністрів Автономної Республіки Крим та обласними державними адміністраціями.
Для забезпечення реалізації спільних соціально-економічних і культурних програм територіальних громад доходи районних бюджетів, які враховуються при визначенні обсягів бюджетних трансфертів, формуються за рахунок:
50% прибуткового податку з громадян, що справляється на території сіл, селищ, міст районного значення та їх об’єднань;
15% плати за землю, що сплачується на території сіл, селищ, міст районного значення та їх об’єднань;
плати за ліцензії на провадження певних видів господарської діяльності та сертифікати, що видаються районними державними адміністраціями;
плати за державну реєстрацію суб’єктів підприємницької діяльності, що справляється районними державними адміністраціями;
надходження адміністративних штрафів, що накладаються районними державними адміністраціями або утвореними ними в установленому порядку адміністративними комісіями.
Доходи місцевих бюджетів, що не враховуються при визначенні обсягу міжбюджетних трансфертів.
До доходів місцевих бюджетів, що не враховуються при визначенні обсягу міжбюджетних трансфертів, належать:
місцеві податки і збори, що зараховуються до бюджетів місцевого самоврядування;
100% плати за землю — для бюджетів міст Києва та Севастополя, 75% плати за землю — для бюджетів міст республіканського Автономної Республіки Крим та міст обласного значення, 60% плати за землю для бюджетів сіл, селищ, міст районного значення та їх об’єднань;
податок з власників транспортних засобів та інших самохідних машин і механізмів у частині, що зараховується до відповідного бюджету;
надходження сум відсотків за користування тимчасово вільними бюджетними коштами;
податок на промисел, що зараховується до бюджетів місцевого самоврядування;
надходження дивідендів, нарахованих на акції (частки, паї) господарських товариств, що є у власності відповідної територіальної громади;
плата за забруднення навколишнього природного середовища в частині, що зараховується до відповідного бюджету;
кошти від відчуження майна, яке перебуває в комунальній власності, у тому числі від продажу земельних ділянок несільськогосподарського призначення, що перебуває в комунальній власності;
фіксований сільськогосподарський податок у частині, що зараховується до бюджетів місцевого самоврядування;
плата за оренду майнових комплексів, що перебувають в комунальній власності;
надходження від місцевих грошово-речових лотерей;
плата за гарантії, надані з дотриманням визначених умов;
гранти та дарунки у вартісному обрахунку;
власні надходження бюджетних установ, що утримуються за рахунок коштів відповідного бюджету;
податок на прибуток підприємств комунальної власності;
платежі за спеціальне використання природних ресурсів місцевого значення;
інші надходження, передбачені законом.
Практика роботи органів місцевого самоврядування показує, що для розширення доходної бази регіону з метою вирішення проблем економічного і соціального розвитку слід ширше впроваджувати місцеві податки і збори. У регіонах справляються такі податки та збори:
Схема 4. Структурно-логічна схема формування комунального податку
Схема 5. Структурно-логічна схема податку з реклами
Структурно-логічна схема готельного збору
Структурно-логічна схема ринкового збору
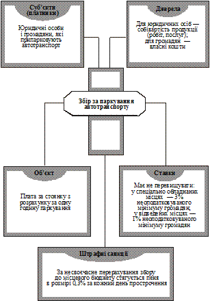
Структурно-логічна схема збору за паркування автотранспорту
Структурно-логічна схема збору за видачу ордера на квартиру
Схема 10. Структурно-логічна схема курортного збору
Структурно-логічна схема збору за право використання місцевої символіки
Структурно-логічна схема збору за видачу дозволу на розміщення об’єктів торгівлі та сфери послуг
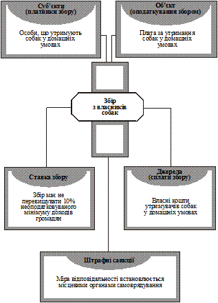
Структурно-логічна схема збору з власників собак
Збір за участь у бігах на іподромі
Збір за участь у бігах на іподромі справляється з юридичних осіб і громадян, які виставляють своїх коней не змагання комерційного характеру.
Граничний розмір збору за участь у бігах на іподромі за кожного коня має не перевищувати трьох неоподатковуваних мінімумів доходів громадян.
Збір за участь у бігах на іподромі справляється адміністрацією іподромів до початку змагань.
Збір за виграш на бігах
Збір за виграш на бігах справляється адміністрацією іподромів з осіб, які виграли в грі на тоталізаторі на іподромі, під час видачі їм виграшу. Граничний розмір збору має не перевищувати 6% від суми виграшу.
Збір з осіб, які беруть участь у грі на тоталізаторі на іподромі
Збір з осіб, які беруть участь у грі на тоталізаторі на іподромі, справляється у вигляді відсоткової надбавки до плати, визначеної за участь у грі. Його граничний розмір має не перевищувати 5% від суми цієї надбавки. Сума збору справляється адміністрацією іподромів з учасника гри під час придбання ним квитка на участь у грі.
Збір за право на проведення кіно- і телезйомок
Збір за право на проведення кіно- і телезйомок вносять комерційні кіно- і телеорганізації, включаючи організації з іноземними інвестиціями та закордонні організації, які проводять зйомки, що потребують від місцевих органів державної виконавчої влади додаткових заходів (виділення наряду міліції, оточення території зйомок тощо).
Граничний розмір збору за право на проведення кіно- і телезйомок має не перевищувати фактичних витрат на проведення зазначених заходів.
Збір за право на проведення місцевих аукціонів, конкурсного розпродажу й лотерей
Платниками збору на проведення місцевих аукціонів, конкурсного розпродажу й лотерей є юридичні особи та громадяни, які мають дозвіл на проведення аукціонів, конкурсного розпродажу й лотерей.
Об’єктом збору за право на проведення місцевих аукціонів, конкурсного розпродажу й лотерей є вартість заявлених до місцевих аукціонів, конкурсного розпродажу товарів, виходячи з їх початкової ціни або суми, на яку випускається лотерея.
Граничний розмір збору за право на проведення місцевих аукціонів, конкурсного розпродажу й лотерей має не перевищувати 0,1% вартості заявлених до місцевих аукціонів, конкурсного розпродажу товарів або від суми, на яку випускається лотерея.
Збір за право на проведення місцевих аукціонів і конкурсного розпродажу справляється за три дні до їх проведення.
Збір на право проведення лотерей справляється під час одержання дозволу на випуск лотереї.
Граничний розмір збору за право на проведення лотерей з кожного учасника має не перевищувати трьох неоподатковуваних мінімумів доходів громадян.
Збір за проїзд територією прикордонних областей автотранспорту, що прямує за кордон
Збір за проїзд територією прикордонних областей автотранспорту, що прямує за кордон, справляється з юридичних осіб та громадян України в розмірі до 0,5 неоподатковуваного мінімуму доходів громадян залежно від марки й потужності автомобілів, а з юридичних осіб і громадян інших держав, у тому числі й суб’єктів колишнього Союзу РСР, — у розмірі від 5 до 50 доларів США. Збір не справляється за проїзд автотранспорту, що здійснює перевезення за кордон:
вантажів за державним замовленням і державним контрактом;
громадян України за службовими відрядженнями;
спортсменів, що від’їжджають на міжнародні змагання:
громадян, що від’їжджають у порядку культурного обміну, на лікування, оздоровлення (дітей) та за телеграмою на похорон близьких родичів.
Місцеві податки і збори перераховуються до бюджетів місцевого самоврядування в порядку визначеному радами, якими вони встановлюються. Стягнення невнесених в установлений термін місцевих податків і зборів здійснюється згідно з чинним законодавством.
Участь органів місцевого самоврядування у фінансово-кредитних відносинах
Рада або за її рішенням інші органи місцевого самоврядування відповідно до законодавства можуть випускати місцеві позики, лотереї та цінні папери, отримувати позички з інших бюджетів на покриття тимчасових касових розривів з їх погашенням до кінця бюджетного року, а також отримувати кредити в банківських установах.
Органи місцевого самоврядування можуть у межах законодавства створювати комунальні банки та інші фінансово-кредитні установи, виступати гарантами кредитів підприємств, установ та організацій, що належать до комунальної власності відповідних територіальних громад, розміщувати належні їм кошти в банках інших суб’єктів права власності, отримувати відсотки від їх доходів відповідно до законодавства з зарахуванням їх до доходної частини відповідного місцевого бюджету.
Економічна спрямованість цієї діяльності проявляється в тому, що інвестор вкладає гроші на певний термін, сума підлягає поверненню, інвестиції приносять дохід, гроші вкладаються під певні гарантії місцевих органів влади. При цьому враховуються економічні інтереси як інвестора — отримання прибутку, збереження грошей у кругообігу господарського суб’єкта чи домогосподарства, так і емітента.
4. Доходи державного бюджету.
Державний бюджет України як головний фінансовий план країни.
Бюджетна система складається з Державного бюджету України, республіканського бюджету Автономної Республіки Крим та місцевих бюджетів. Сукупність всіх бюджетів, що входять до складу бюджетної системи України, є зведеним бюджетом України. Зведений бюджет України використовується для аналізу і визначення засад державного регулювання економічного і соціального розвитку України. Бюджет будується на принципах цілісності, повноти, достовірності, гласності, наочності і самостійності всіх бюджетів, що входять у бюджетну систему України.
Бюджет — це план утворення і використання фінансових ресурсів для забезпечення функцій, які здійснюються органами державної влади України, органами влади Автономної Республіки Крим та місцевими Радами народних депутатів.
Головне місце у бюджетній системі України займає Державний бюджет. Державний бюджет – це загальнодержавний фонд коштів, з якого органи державної влади отримують кошти для матеріального опосередкування свого функціонування. Бюджет – це лише форма утворення, план формування централізованого фонду коштів і його використання. Це великий кошторис, розпис доходів і видатків, який повинен бути узгоджений по термінах надходження і використання коштів. Тобто бюджет будь-якої держави – це її фінансовий план. Але це не просто фінансовий план. Це її основний фінансовий план, оскільки в державі існує багато фінансових планів, але Державний бюджет відіграє координуючу роль по відношенню до них. Так, будь-яке міністерство має свій фінансовий план (кошторис), але він залежить від бюджету, з якого надходять асигнування, або в нього відраховуються платежі. Державний бюджет повинен забезпечувати необхідними коштами фінансування заходів економічного та соціального розвитку, що мають загальнодержавне значення, а також міждержавних відносин. Крім того, через державний бюджет здійснюється перерозподіл частини фінансових ресурсів між адміністративно-територіальними утвореннями України з урахуванням економічного, соціального, екологічного, природного стану, необхідності вирівнювання фінансового забезпечення
Для успішного функціонування кожній державі необхідно запланувати можливе одержання доходів для покриття першочергових видатків. Можливості планування на далеку перспективу обмежені, тому, бюджет повинний бути пристосований до певного проміжку часу. Складання періодичного плану достатньо повного, доволі чітко і правдиво складеного, дає можливість привести в рівновагу доходи і видатки, зібрати заплановані доходи і ефективно фінансувати витрати, необхідні для виконання завдань, які Конституцією покладені на державу.
3. Доходи Державного бюджету України.
Для реалізації своїх функцій держава відшукує фінансові ресурси. Основним джерелом доходів держави є валовий внутрішній продукт, частину якого вона і використовує. Причому, використовує лише ту частину, яка переходить у її власність без будь-яких умов і обов’язків по відношенню до інших осіб у вигляді різного виду платежів. Саме ця частина валового внутрішнього продукту і складає державні доходи, якими можуть розпоряджатися органи державної влади.
Доходи державного бюджету – поняття більш вужче, ніж доходи держави. Доходи Державного бюджету України – це частина доходів держави, яка використовується для фінансування виконання органами державної влади загальнодержавних функцій, які визначені Конституцією України.
3.1. Класифікація доходів Державного бюджету України.
Класифікація доходів бюджету визначена Постановою Верховної Ради України” “Про структуру бюджетної класифікації України”, яка була прийнята 12 липня 1996 року. Згідно з цим документом доходи групуються наступним чином:
— Податкові надходження:
— податки на доходи, податки на прибуток, податки на збільшення ринкової вартості;
— податки на власність;
— платежі за використання природних ресурсів;
— внутрішні податки на товари та послуги;
— податки на міжнародну торгівлю та зовнішні операції ;
— інші податки.
— Неподаткові надходження:
— доходи від власності та підприємницької діяльності;
— адміністративні збори та платежі, доходи від некомерційного та побічного продажу;
— надходження від штрафів та фінансових санкцій;
— інші неподаткові надходження.
— Доходи від операцій з капіталом:
— надходження від продажу основного капіталу;
— надходження від продажу державних запасів товарів;
— надходження від продажу землі та нематеріальних активів.
— Офіційні трансферти:
— від органів державного управління інших рівнів;
— із-за кордону;
— з недержавних джерел.
— Державні цільові фонди:
— Фонд для здійснення заходів щодо ліквідації наслідків Чорнобильської катастрофи та соціального захисту населення;
— Пенсійний фонд України;
— Фонд соціального страхування України;
— Фонд сприяння зайнятості населення України;
— Державний інноваційний фонд України;
— Фонд розвитку паливно-енергетичного комплексу;
— інші фонди.
Таким чином, під системою доходів Державного бюджету можна розуміти взаємозв’язок всієї сукупності доходів та її диференціацію на окремі групи.
3.2. Джерела формування доходів Державного бюджету України.
Доходи бюджетів створюються за рахунок податків від фізичних і юридичних осіб, зборів та інших обов’язкових платежів, надходжень з інших джерел, що встановлені законодавством України.
Згідно зі ст. 11 Закону України “Про бюджетну систему України” доходи Державного бюджету України формуються за рахунок:
· частини податку на добавлену вартість, яка визначається Законом про Державний бюджет України на наступний рік;
· частини акцизного збору, яка визначається Законом про Державний бюджет України на наступний рік;
· податку на прибуток підприємств і організацій усіх форм власності (крім комунальної) і підпорядкування у розмірі, що дорівнює 30 відсоткам від ставки, передбаченої законодавством для відповідної категорії платників;
· податку на майно підприємств і організацій усіх форм власності і підпорядкування у розмірі, що дорівнює 30 відсоткам від ставки, передбаченої законодавством України;
· плати за землю, що дорівнює 30 відсоткам від ставки, передбаченої законодавством України;
· надходжень від зовнішньоекономічної діяльності;
· частини доходів від приватизації державного майна, що перебуває в загальнодержавній власності, яка визначається Законом про Державний бюджет України на наступний рік;
· надходжень від реалізації державного майна, що перебуває в загальнодержавній власності;
· орендної плати за оренду майна цілісних майнових комплексів, що перебувають у загальнодержавній власності;
· внесків до Пенсійного фонду України;
· внесків до Фонду для здійснення заходів щодо ліквідації наслідків Чорнобильської катастрофи та соціального захисту населення;
· внесків до Державного фонду сприяння зайнятості населення;
· внесків до інших загальнодержавних цільових фондів, створення яких передбачено законодавством України;
· надходжень від внутрішніх позик;
· перевищення доходів над видатками Національного банку України;
· повернутих державі позик, процентів по наданих державою позиках і кредитах;
· дивідендів, одержаних від акцій та інших цінних паперів, що належать державі в акціонерних господарських товариствах, створених за участю підприємств загальнодержавної власності;
· плати за спеціальне використання природних ресурсів;
· інших доходів, встановлених законодавством України і віднесених до доходів Державного бюджету України.
4. Аналіз структури доходів Державного бюджету України в 2000 році.
Відповідно до п. 4 ст.85 та ст.92 Конституції України Верховна Рада України 17 лютого 2000 року прийняла Закон України “Про Державний бюджет України на 2000 рік”.
Цим законодавчим актом встановлено, що доходи Державного бюджету України на 2000 рік складають 33 433 155,9 тис. гривень. Структура доходів Державного бюджету України на 2000 рік визначена в Додатку № 1 до Закону України “Про Державний бюджет України на 2000 рік”.
Державний бюджет України на 2000 рік з точки зору його ідеології виражається насамперед в такому перерозподілі доходів, який забезпечує баланс політичних, економічних, соціальних та міжбюджетних відносин.
Характерними ознаками Державного бюджету України на 2000 рік є:
· бездефіцитність, що дозволить використовувати ресурси держави не на фінансування дефіциту, а на здійснення загальнодержавних програм;
· зменшення частини фінансових ресурсів, які перерозподіляються через державний бюджет, що забезпечить подальший рух у досягненні компромісу між фіскальними інтересами держави та її стимулюючою функцією;
· скорочення необгрунтованих пільг з одночасним збільшенням обсягів видатків на здійснення програм соціального спрямування;
· цільове використання бюджетних коштів та досягнення прозорості бюджетного процесу за рахунок концентрації у державному бюджеті всіх позабюджетних коштів та фондів, включаючи фонд соціального страхування.
Розглянемо спрощену структуру доходів державного бюджету, яка наведена в Таблиці 1.
Таблиця 1
Спрощена структура доходів Державного бюджету України на 2000 рік
№ | Найменування доходів | Сума, тис. грн. | % |
1. | Податкові надходження в т. ч. | 19840 758,0 | 59,3% |
1.1. | податок на прибуток підприємств | 5789 023,0 | 29,2% |
1.2. | податок на додану вартість | 9716 759,0 | 49,0% |
1.3. | акцизний збір з вітчизняних товарів | 1562 104,0 | 7,9% |
1.4. | акцизний збір з імпортних товарів | 400 000,0 | 2,0% |
1.5. | збори за використання природних ресурсів | 387 190,0 | 2,0% |
1.6. | плата за ліцензії | 125 250,0 | 0,6% |
1.7. | податки на міжнародну торгівлю та зовнішні операції | 1759 647,0 | 8,9% |
1.8. | інші податки | 100 785,0 | 0,5% |
2. | Неподаткові надходження в т. ч. | 8967 295,4 | 26,8% |
2.1. | доходи від власності та підприємницької діяльності | 3609 854,0 | 40,3% |
2.2. | адмінистративні збори та платежі від некомерційного та побічного продажу | 532 174,1 | 5,9% |
2.3. | надходження від штрафів та фінансових санкцій | 38 840,0 | 0,4% |
2.4. | інші неподаткові надходження | 4786 427,3 | 53,4% |
3. | Доходи від операцій з капіталом | 23 000,0 | 0,1% |
4. | Цільові фонди | 3295 573,0 | 9,9% |
РАЗОМ ДОХОДІВ | 32126 626,4 | 96,1% | |
5. | Офіційні трансферти | 1306 529,5 | 3,9% |
ВСЬОГО ДОХОДІВ | 33433 155,9 | 100,0% |
У графічному вигляді спрощена структура Державного бюджету України на 2000 рік наведена на Діаграмі 1.
Як бачимо, левову частку доходів бюджету складають податкові надходження – 19 840 758,0 тис. грн. (59,3% від загальної суми доходів). Можна сказати, що податкові надходження – це основне джерело доходів бюджету не тільки в Україні. І це не дивно. Так, якщо розглянути, наприклад, структуру доходів Федерального бюджету США на 1999 рік, то побачимо, що загальний дохід дорівнює 1 743 млрд. доларів США з них за рахунок податків одержано 1 146 млрд. доларів США. Тобто, в структурі доходів Федерального бюджету США на 1999 рік податкові надходження складають 65,7% від загальної суми доходів.
Основне навантаження з формування податкових надходжень до державного бюджету лягає на податок на додану вартість. За його рахунок формується 49,0% податкових надходжень. Друге місце займає податок на прибуток підприємств – 29,2% від загальної суми податкових надходжень. Далі йдуть податки на міжнародну торгівлю та зовнішні операції –8,9% та акцизний збір з вітчизняних товарів – 7,9%. Надходження від решти податків складають 5% в структурі податкових надходжень до Державного бюджету України на 2000 рік.
Наступними за вагомістю в структурі доходів бюджету йдуть неподаткові надходження. Вони повинні забезпечити 26,8% доходів Державного бюджету України на 2000 рік, що становить 8 967 295,4 тис. грн. Провідну роль в цих надходженнях відіграють доходи від власності та підприємницької діяльності – 40,3% від загальної суми неподаткових надходжень. Серед інших неподаткових надходжень за вагомістю можна виділити надходження частини виручки від реалізації газу, що отримується як плата за транзит природного газу через територію України – 1 005 422,0 тис. грн., що становить 11,2 від загального обсягу неподаткових надходжень. Решту, а саме – 48,5%, складає велика кількість різноманітних зборів, платежів, відрахувань, штрафів та надходжень.
Надходження до цільових фондів Державного бюджету України на 2000 рік передбачаються у сумі 3 295 573,0 тис. грн., що становить 9,9% доходів бюджету. Доходи цільових фондів формуються за рахунок надходжень коштів до Фонду для здійснення заходів щодо ліквідації наслідків Чорнобильської катастрофи та соціального захисту населення (157 900,0 тис. грн.); Фонду соціального страхування України (1 304 917,0 тис. грн.); Державного фонду сприяння зайнятості населення України (596 800,0 тис. грн.); Державного інноваційного фонду України (1 182 880,0 тис. грн.); Фонду України соціального захисту інвалідів (40 000,0 тис. грн.); Фонду охорони навколишнього середовища (13 076,0 тис. грн.). Як бачимо, найбільші надходження за цією статтею забезпечують збори до Фонду соціального страхування України та до Державного інноваційного фонду України.
Офіційні трансферти, які формуються за рахунок коштів, що передаються до державного бюджету з інших бюджетів, передбачають надходження у сумі 1 306 529,5 тис. грн., що становить 3,9% від загального обсягу доходів бюджету.
І, нарешті, доходи від операцій з капіталом передбачається отримати в сумі 23 000 тис. грн. (0,1% від суми доходів бюджету) за рахунок надходжень від продажу основного капіталу. Мається на увазі реалізація безхазяйного майна, майна, що за правом спадкоємства перейшло у власність держави, скарбів, дорогоцінних металів та дорогоцінного каміння.
5. Динаміка структури доходів Державного бюджету України за 1998-2000 роки.
Для аналізу динаміки структури бюджету звернемося до Таблиці 2, в якій зведені дані про структуру Державного бюджету України у 1998-2000 роках. У вигляді стовпчастої гістограми динаміка структури бюджету наведена на Діаграмі 2.
Як бачимо, з року в рік, доходи державного бюджету зростають. Так у 2000 році по зрівнянню з 1998 роком заплановано отримати доходів номінально більше на 12 332 105 тис. грн. і по зрівнянню з 1999 роком — на 9 537 895,1 тис. грн. Тобто, зростають темпи номінального росту доходів Державного бюджету України. Враховуючи те, що рівень інфляції за 1999 рік складає 19,2%, можна зробити висновок – реальне зростання доходів бюджету у 2000 році, якщо за базовий прийняти 1999 рік, без врахування рівня інфляції у 2000 році складатиме 8 002 294,0 тис. грн. Цей зріст можна пояснити, перш за все, розширенням бази оподаткування.
Проаналізуємо динаміку структури доходів державного бюджету.
В структурі доходів бюджетів на 1998, 1999 та 2000 роки основне навантаження з заповнення дохідної частини бюджету лягає на податкові надходження – вони складають 54,5%, 66,9% та 59,3% від загальної суми доходів відповідно. Тобто, відносна величина цієї складової частини доходів бюджету не носить більш-менш постійного характеру. Крім того, структура безпосередньо податкових надходжень зазнає суттєвих коливань із року в рік. Так, прибутковий прибуток з громадян в 1998 році у повному обсязі відраховувався до місцевих бюджетів. Таке ж передбачено і в 2000 році. А в 1999 році 86,5% відраховувалось до місцевих бюджетів, решта – надходила до державного бюджету. Аналогічно нестабільна ситуація склалася і з рештою загальнодержавних податків (зборів): податок на прибуток підприємств, акцизний збір на вітчизняні товари (див. Таблицю 3).
Таблиця 3
Нормативи відрахувань
від загальнодержавних податків, зборів (обов’язкових платежів)
до бюджетів адміністративно-територіальних одиниць
(у відсотках до загальної суми)
Рік | Прибутковий податок з громадян | Податок на прибуток підприємств | Акцизний збір з вітчизняних товарів |
1998 | 100,0 | 100,0 | |
1999 | 86,5 | 85,9 | 45,6 |
2000 | 100,0 | 7,4 | 3,7 |
Далі йдуть неподаткові надходження. Тут зберігається тенденція до зростання вагомої частини (як номінальної, так і відносної) цих надходжень у загальній структурі доходів державного бюджету (у 1998-1999-2000 роках відповідно 14,9%, 21,5% та 26,8%). Але стабільність внутрішньої структури неподаткових надходжень залишає бажати кращого. Не можна не привернути увагу до коливання частини неподаткових надходжень, яку складають доходи від власності та підприємницької діяльності (у 1998-1999-2000 роках відповідно 46,9%, 22,1% та 40,3%). Якщо врахувати, що основна частка цих доходів — надходження від приватизації об’єктів державного майна, то можна зробити висновок, що стратегічне планування приватизації проводиться навмання.
Динаміка надходжень до цільових фондів також не має чітко визначеної тенденції. Так після зниження частки цих надходжень у 1999 році (8,3%) порівняно з 1998 роком (22,3%) у 2000 році має місце невелике зростання – 9,9%.
Частка в загальній структурі доходів державного бюджету, яку складають доходи від операцій з капіталом, має тенденцію до скорочення (у 1998-1999-2000 роках відповідно 5,4%, 1,7% та 0,1%). Ця тенденція пояснюється поступовою відмовою від реалізації товарно-матеріальних цінностей, що знаходяться у Державному матеріальному резерві та Мобілізаційному резерві. У 2000 році такої реалізації, на відміну від попередніх років, не передбачається взагалі.
І, наприкінці, розглянемо офіційні трансферти. Динаміка їх частки в доходах бюджету змінюється із року в рік без будь-яких тенденцій (у 1998-1999-2000 роках відповідно 2,9%, 1,6% та 3,9%). Офіційні трансферти відображають політику держави до вилучення коштів з місцевих бюджетів. Основним постачальником цих надходжень до державного бюджету є бюджет міста Києва.
Отже, розглянуто динаміку структури доходів Державного бюджету України в 1998-2000 роках. Із наведеного вище можна зробити наступні висновки:
· На даний момент в державі не існує довгострокової бюджетної політики. Здається таке враження, що із року в рік бюджет формується не на основі аналізу макроекономічних показників національної економіки та будь-яких розрахунків, а на суто емпіричних підставах.
· Основне навантаження щодо наповнення Державного бюджету України в 1998-2000 роках коштами лягає на податкові надходження. При чьому така тенденція зберігається із року в рік з невеликими коливаннями. Але політика формування податкових надходжень до державного бюджету не носить постійного характеру. Тобто внутрішня структура цих надходжень не є постійною і не має яскраво виражених тенденцій, крім зменшення вагомої частини податку на додану вартість.
· Відносно високу частку неподаткових надходжень в структурі доходів державного бюджету можна пояснити тим, що в умовах нестабільної економічної ситуації в країні держава прагне до отримання більш гарантованих доходів у порівнянні з податками.
· В структурі податкових надходжень самим важливим джерелом є податок на додану вартість і в якійсь мірі акцизний збір. Це говорить про те, що найбільш контрольованою сферою економіки з боку держави є кінцеве споживання чого не можна сказати про процеси виробництва та розподілу. Частки податків з цих видів товарно-грошових відносин мізерно невеликі порівнянню з потенційними можливостями.
6. Пропозиції щодо вдосконалення чинної системи доходів Державного бюджету України.
Оскільки в структурі доходів Державного бюджету України основну частку складають податкові надходження, то вдосконалення діючої системи оподаткування буде мати найвагоміший вплив на подальше поліпшення системи доходів державного бюджету.
Необхідність удосконалення податкової системи України очевидна. На даний час ця система потребує перенесення центру ваги з фіскальної функції до функції регулюючої.
Особливість податкової системи в України полягає в тому, що фіскальна функція податків переважає регулюючу не завдяки великому податковому пресу, а завдяки психологічному враженню платників податків. Якщо проаналізувати відсоток доходів зведеного бюджету країни у структурі ВВП, то бачимо, що спостерігається стійка тенденція до зниження цієї частки у ВВП (1996 рік – 37,1%; 1997 рік – 30,1; 1998 рік – 28,2%; 1999 рік – 25,4%). В 2000 році за перші два місяця цей показник стабілізувався і складає 25,9%. Це говорить не про велике податкове навантаження на платників податків, а, навпаки, на зниження із року в рік рівня оподаткування в країні. Але з-за того, що система оподаткування в Україні вкрай непрозора, дуже складна (існує більш ніж 40 різноманітних податків, платежів і зборів), податкове законодавство не відрізняється досконалістю, а скоріше дуже заплутано, у платників податків складається таке враження, що податковий прес є непосильним. Це враження, як ми бачимо із наведених даних, взагалі не є вірним.
Головні принципи побудови податкової системи країни можна сформулювати наступним чином:
· сума сплаченого податку завжди має дорівнювати вартості отримуваних від держави благ і послуг; усі податки повинні мати цільове призначення, тобто конкретний вид витрат у бюджеті, куди вони будуть направлені; знеособлений податок зумовлює його непродуктивне використання з боку уряду;
· платники податків мають бути поінформовані урядом, куди використано кожну копійку сплачених ними податків; нові податки вводяться тільки для покриття відповідних витрат, а не для ліквідації бюджетного дефіциту;
· об'єктом оподаткування може бути тільки доход, а не його джерело і не розмір витрат; податок має бути пропорційним доходові; прогресія оподаткування залежно від зростання доходу не повинна перевищувати розумного оптимуму, що дорівнює третині доходу;
· умови оподаткування мають бути простими і зрозумілими платникові; податок слід стягувати в зручний для платника час і прийнятним для нього методом; при цьому слід ураховувати дешевизну стягування податків;
· відсутність податкових пільг; пільги можуть застосовуватися тільки до тих коштів, які витрачаються на інвестиції та благодійну діяльність.
Враховуючи досвід проведення податкових реформ у розвинених країнах, можна запропонувати такі заходи –удосконалення податкової системи України:
· основним податковим платежам необхідно надати більшої еластичності в плані диференціації ставок податків, скорочення пільгового оподаткування, гармонізації податків на споживання з податками на особисті доходи і прибутки підприємств. Мається на увазі. що податки повинні доповнювати один одного з метою досягнення рівномірного податкового навантаження, оптимального перерозподілу коштів між окремими соціальними групами і територіями;
· кардинальних змін заслуговує чинний в Україні порядок справляння податків на споживання; тут йдеться передусім про податок на додану вартість, із якого майже 50% платників мають пільги, що деформує вартісні пропорції в доходах громадян і може мати негативні соціальні наслідки. На нашу думку, необхідно якомога більше скоротити число пільгових категорій з одночасним зниженням ставки податку на додану вартість;
· податок на прибуток підприємств недостатньою мірою виконує регулятивні функції, для їх підвищення необхідно диференціювати ставки залежно від розміру отриманого підприємством прибутку, маючи на увазі, що ступінь диференціації не повинен бути надто великим;
· з огляду на світовий досвід потребує вдосконалення амортизаційна політика в Україні: передбачене законодавством оподаткування капітального доходу від індексації вартості основних фондів, недостатньо диференційована шкала норм прискореної амортизації для основних фондів третьої групи, застосування понижувального коефіцієнту амортизаційних відрахувань, спроби узаконити перерахування до бюджету частини амортизації – все це значно гальмує реальні інвестиції;
· потребує також удосконалення оподаткування доходів фізичних осіб: моніторинги, проведені зарубіжними й українськими вченими свідчать, що 70% платників податків відмовляються збільшувати свої доходи, якщо гранична ставка оподаткування особистих доходів перевищує 30%, атому якраз такою вона повинна бути в Україні;
· досвід розвинених країн переконує, що пільги найчастіше надаються на умовах податкового кредиту. Виходячи з цього можна запропонувати впорядкування податкових пільг в Україні: пільги не повинні бути особистими (надаватися окремим платникам), вони повинні мати цільовий характер. Суми, отримані підприємствами від відрахувань із податкової бази, а також зменшення податкового зобов’язання мають розглядатися як субсидії і використовуватися на законодавчо встановлені цілі.
Висновок
Отже, проаналізувавши генезис фінансового ринку, можна зробити такий висновок: по-перше, будь-яка економічна система, що ґрунтується на ринкових відносинах, має пройти певний шлях розвитку, еволюціонувати у вищі форми; по-друге, «революційні» методи впровадження вищих форм ринкових відносин у неадаптовану до ринку економічну систему не дадуть позитивних результатів. Навпаки, можуть стати генератором нестабільності. Щоб цього не сталося, за будь-якої економічної системи треба ретельно порівнювати її ринкові можливості, ступінь готовності до ринку з різними моделями організації ринкових відносин. Тільки на цій основі може виникнути ефективна економіка ринкового типу. Адаптаційні можливості економіки України до існуючих моделей ринкових відносин буде досліджено далі.
Фінанси займають особливе місце в економічних відносинах. Їхня специфіка виявляється в тому, що вони завжди виступають у грошовій формі, мають розподільний характер і відбивають формування і використання різноманітних видів прибутків і нагромаджень суб'єктів господарської діяльності сфери матеріального виробництва, держави й учасників невиробничої сфери.
Фінанси підприємств, будучи частиною загальної системи фінансових відносин, відбивають процес утворення, розподілу і використання прибутків на підприємствах різноманітних галузей народного господарства і тісно пов'язані з підприємництвом, оскільки підприємство є формою підприємницької діяльності.
В цій роботі нами був розглянутий комплекс питань щодо доходів Державного бюджету України.
Розглянуті матеріали дають підставу стверджувати, що в Україні йде поступове реформування бюджетних взаємовідносин, а в їхній частці і взаємовідносин, які стосуються формування доходної частини бюджету. Поки що цей рух лишає бажати кращого, але будемо сподіватися на те, що на зміну емпіричним методам управління економікою в цілому та бюджетним процесом окремо прийде цілісне розуміння урядом країни макроекономічних процесів, які відбуваються в національній економіці.
Література
1. Бизнес-план инвестиционного проекта / В. Μ. Попов, Л. П. Кураков, Г. В. Медведев и др. — М.: Финансы и статистика, 1997.
2. Бланк И. А. Инвестиционный менеджмент. — К.: МП «ИТЕМ», ЛТД «Юнайтед Лондон Трейд Лимитед», 1995.
3. Емельянов А. С., БесединВ. Ф., Козу б В. М. Экономика инвестирования в научно-технический прогресс. — К.: Наук, думка, 1988. —311с.
4. Щукін Б. М. Інвестиційна діяльність. — К.: МАУП, 1998.
5. Закон України «Про підприємство» від 25 листопада 1998 року.
6. Балабанов И.Т. «Основи финансового менеджмента»// Москва 1994р., с.381 Шеремет А.Д., Сайфулин Р.С. »Методика финансового анализа»// Москва «Инфра-М» — 1995 г., с.343
7. Нікбахт Е. Гроппеллі А. »Фінанси»// Київ «Основи» — 1992 р., с.382
8. Заїнчковський А.О. «Економіка підприємств харчової промисловості»// Київ «Урожай» — 1998 р., с.271
9. Климко Г.Н. «Основи економічної теорії»// Київ «Знання» — 1997 р., с.742
10. Кэмпбелл Р. Макконнелл Стэнли Л. Брю «Экономикс» т.2 // Москва «Республика» — 1995 г., с.400









