Реферат: Золотодобыча как процесс извлечения золота из естественных источников
Золотодобыча — процесс извлечения золота из естественных источников.
Среднее содержание золота в литосфере составляет 4,3 × 10−7% по массе. Люди добывают золото с незапамятных времён. Существует несколько основных методов добычи золота, основными из которых является промывание речного песка и добыча золотоносной породы в шахтах. Из золотоносной породы золото можно извлечь амальгамированием, хлорированием, цианидным способом.
Всего человечеством было добыто более 140 тысяч тонн золота. Из них более 40 % ушло на ювелирные изделия, а 12 % на технические цели.
Собранное в одном месте, добытое за всю историю золото образовало бы куб с ребром, равным 19 м, то есть высотой с пятиэтажный дом (тогда как руда и песок, из которого это золото извлечено, представляло бы гору высотой более 2,5 км). Золото, добываемое сейчас во всем мире за один год, поместилось бы в комнате средних размеров.
Основные золотодобывающие страны: ЮАР, США, Австралия, Канада, Китай и Россия.
В России первым золотодобытчиком считается Ерофей Марков, памятник которому стоит в городе Берёзовский близ Екатеринбурга.
Об истории добычи самородного золота см. золотая лихорадка в Сибири, золотая лихорадка на Аляске
Химические свойства
Золото — самый инертный металл, стоящий в ряду напряжений правее всех других металлов, при нормальных условиях оно не взаимодействует с большинством кислот и не образует оксидов, благодаря чему было отнесено к благородным металлам, в отличие от металлов обычных, легко разрушающихся под действием окружающей среды. Затем была открыта способность царской водки растворять золото, что поколебало уверенность в его инертности.
Наиболее устойчивая степень окисления золота в соединениях +3, в этой степени окисления оно легко образует с однозарядными анионами (F−, Cl−. CN−) устойчивые плоские квадратные комплексы [AuX4]−. Относительно устойчивы также соединения со степенью окисления +1, дающие линейные комплексы [AuX2]−. Долгое время считалось, что +3 — высшая из возможных степеней окисления золота, однако, используя дифторид криптона, удалось получить соединения Au+5 (фторид AuF5, соли комплекса [AuF6]−). Соединения золота(V) стабильны лишь со фтором и являются сильнейшими окислителями.
Степень окисления +2 для золота нехарактерна, в веществах, в которых она формально равна 2, половина золота, как правило, окислена до +1, а половина — до +3, например, правильной ионной формулой сульфата золота(II) AuSO4 будет не Au2+(SO4)2−, а Au1+Au3+(SO4)2−2. Недавно обнаружены комплексы в которых золото всё-таки имеет степень окисления +2.
Есть соединения золота со степенью окисления −1. Например CsAu (Аурид цезия) Na3Au (Аурид натрия) [2]. Эти соединения называют Ауриды.
Из чистых кислот золото растворяется только в горячей концентрированной селеновой кислоте:
2Au + 6H2SeO4 = Au2(SeO4)3 + 3H2SeO3 + 3H2O
Золото сравнительно легко реагирует с кислородом и другими окислителями при участии комплексобразователей. Так, в водных растворах цианидов при доступе кислорода золото растворяется, образуя цианоаураты:
4Au + 8CN− + 2H2O + O2 → 4[Au(CN)2]− + 4 OH−
Цианоаураты легко восстанавливаются до чистого золота:
2Na[Au(CN)2] + Zn = Na2[Zn(CN)4] + 2Au
В случае реакции с хлором возможность комплексообразования также значительно облегчает ход реакции: если с сухим хлором золото реагирует при ~200 °C с образованием хлорида золота(III), то в концентрированном водном растворе соляной и азотной кислот (царская водка) золото растворяется с образованием хлораурат-иона уже при комнатной температуре:
2Au + 3Cl2 + 2Cl− → 2[AuCl4]−
Золото легко реагирует с жидким бромом и его растворами в воде и органических растворителях, давая трибромид AuBr3 [3].
Со фтором золото реагирует в интервале температур 300−400 °C, при более низких реакция не идёт, а при более высоких фториды золота разлагаются.
Золото также растворяется во ртути, фактически образуя легкоплавкий сплав (амальгаму).
Физиологическое воздействие
Некоторые соединения золота токсичны, накапливаются в почках, печени, селезёнке и гипоталамусе, что может привести к органическим заболеваниям и дерматитам, стоматитам, тромбоцитопении. Органические соединения золота (препараты кризанол и ауранофин) применяются в медицине при лечении аутоиммунных заболеваний, в частности ревматоидного артрита.
Геохимия золота
Содержание золота в земной коре очень низкое — 0,5÷5 мкг/кг [4] [5], но месторождения и участки, резко обогащённые металлом, весьма многочисленны. Золото содержится и в воде. 1 л и морской, и речной воды несёт примерно 4×10−9 г золота, что соответствует 4 килограммам золота в 1 кубическом километре воды.
Золоторудные месторождения возникают преимущественно в районах развития гранитоидов, небольшое их количество ассоциирует с основными и ультраосновными породами. Золото образует промышленные концентрации в постмагматических, главным образом гидротермальных, месторождениях. В экзогенных условиях видимое золото является очень устойчивым элементом и легко накапливается в россыпях. Однако субмикроскопическое золото, входящее в состав сульфидов, при окислении последних приобретает способность мигрировать в зоне окисления. В результате золото иногда накапливается в зоне вторичного сульфидного обогащения, но максимальные его концентрации связаны с накоплением в зоне окисления, где оно ассоциирует с гидроокислами железа, марганца. Миграция золота в зоне окисления сульфидных месторождений, происходит в виде бромистого и йодистого соединений в ионной форме. Некоторыми учёными допускается растворение и перенос золота сульфатом окиси железа или в виде суспензионной взвеси.
В природе известны 15 золотосодержащих минералов: самородное золото с примесями серебра, меди и др., электрум Au и 25 — 45 % Ag; порпесит AuPd; медистое золото, бисмутоаурит (Au, Bi); родистое золото, иридистое золото, платинистое золото. Остальные минералы представлены теллуридами золота: калаверит AuTe2, креннерит AuTe2, сильванит AuAgTe4, петцит Ag3AuTe2, мутманит (Ag, Au)Te, монтбрейит Au2Te3, нагиагит Pb5AuSbTe3S6.
Для золота характерна самородная форма. Среди других его форм стоит отметить электрум, сплав золота с серебром, который обладает зеленоватым оттенком и относительно легко разрушается при переносе водой. В горных породах золото обычно рассеяно на атомарном уровне. В месторождениях оно зачастую заключено в сульфиды и арсениды.
Различаются первичные месторождения золота, россыпи, в которые оно попадает в результате разрушения рудных месторождений и месторождения с комплексными рудами, в которых золото извлекается в качестве попутного компонента.
Физические свойства
Чистое золото — мягкий металл жёлтого цвета. Красноватый оттенок некоторым изделиям из золота, например, монетам, придают примеси других металлов, в частности меди. В тонких плёнках золото просвечивает зелёным. Золото обладает исключительно высокой теплопроводностью и низким электрическим сопротивлением.
Золото — очень тяжёлый металл: плотность чистого золота равна 19621кг/м³ (шар из чистого золота диаметром 46 мм имеет массу 1 кг). Литровая бутыль, заполненная золотым песком, весит приблизительно 16 кг[источник не указан 121 день]. Тяжесть золота — плюс для его добычи. Самые простые технологические процессы, такие, как, например, промывка на шлюзах, могут обеспечить весьма высокую степень извлечения золота из промываемой породы.
Золото очень ковко и тягуче. Из кусочка золота массой в один грамм можно вытянуть проволоку длиной в три километра или изготовить золотую фольгу в 500 раз тоньше человеческого волоса (0,1 мкм). Через такой листочек фольги луч света просвечивает зеленоватым цветом. Мягкость чистого золота настолько велика, что его можно царапать ногтем. Поэтому в ювелирных изделиях золото всегда сплавляется с медью или серебром. Состав таких сплавов выражается пробой, которая указывает число весовых частей золота в 1000 частей сплава (в российской практике). Проба химически чистого золотасоответствует 999,9 пробе — его ещё называют «банковским» золотом, так как из такого золота изготавливают слитки.
Распространение в природе и добыча
Добыча благородных металлов в России началась в XVII веке в Забайкалье с разработки серебряных руд, которая велась подземным способом. Первое письменное упоминание о добыче золота из россыпей Урала относится к 1669 (летопись Долматовского монастыря). Одно из первых месторождений золота в России было открыто в Карелии в 1737; его разработка относится к 1745. Началом золотого промысла на Урале принято считать 1745, когда Е. Марков открыл Берёзовское рудное месторождение. В 1819 в россыпных месторождениях золота на Урале был обнаружен «новый сибирский металл» (платина). В 1824 на восточном склоне Уральских гор найдена богатая россыпь платины с золотом и заложен первый в России и Европе платиновый прииск. Позднее К. П. Голляховским и др. открыта Исовская система золото-платиновых россыпей, получившая мировую известность. В 1828 русский учёный В. В. Любарский опубликовал работы о первом в мире коренном месторождении платины, обнаруженном у Главного Уральского хребта. 95 % платины до 1915 года в основном добывали из россыпей, остальное количество получали при электролитическом рафинировании меди и золота.
Для извлечения благородных металлов из россыпных месторождений в XIX веке создаются многочисленные конструкции золотоизвлекательных машин (например, бутара, вашгерд). С 1-й половины XIX века на уральских приисках широко применялась буторная разработка. В 30-х гг. XIX века на приисках воду для размыва пород россыпей подавали под напором. Дальнейшее совершенствование этого способа привело к созданию водобоев — прототипов гидромонитора. В 1867 А. П. Чаусов около озера Байкал впервые осуществил гидравлическую разработку россыпи; позднее (1888) этот способ был применен Е. А. Черкасовым в долине реки Чебалсук в Абаканской тайге. В начале XIX века для добычи золота и платины из обводнённых россыпей применили землечерпалки, а в 1870 в Новой Зеландии для этой цели — драгу.
Начиная со 2-й половины XIX века глубокие россыпи в России разрабатываются подземным способом, а в 90-х гг. XIX века внедряются экскаваторы и скреперы.
В 1767 Ф. Бакунин в России впервые применил плавку серебряных руд с использованием шлаков в качестве флюсов. В работах шведского химика К. В. Шееле (1772) содержалось указание на переход золота в раствор при действии цианистых соединений. В 1843 русский учёный П. Р. Багратион опубликовал труд о растворении золота и серебра в водных растворах цианистых солей в присутствии кислорода и окислителей, заложив основы гидрометаллургии золота.
Технология металлической платины
Очистка и обработка платины затруднялась высокой температурой её плавления (1773,5° С). В 1-й половине XIX века А. А. Мусин-Пушкин получил ковкую платину прокаливанием её амальгамы. В 1827 русские учёные П. Г. Соболевский и В. В. Любарский предложили новый способ очистки сырой платины, положивший начало порошковой металлургии. В течение года этим способом было очищено впервые в мире около 800 кг платины, то есть осуществлена переработка платины в больших масштабах. В 1859 французские учёные А. Э. Сент-Клер Девиль и А. Дебре впервые выплавили платину в печи в кислородно-водородном пламени. Первые работы по электролизу золота относятся к 1863, в производство этот метод введён в 80-х гг. XIX века.
Цианистый процесс
Кроме амальгамации, в 1886 впервые в России было осуществлено извлечение золота из руд хлорированием (Кочкарьский рудник на Урале). В 1896 году на том же руднике пущен первый в России завод по извлечению золота цианированием (первый такой завод построен в Йоханнесбурге (Южная Африка) в 1890). Вскоре цианистый процесс применили для извлечения серебра из руд.
В 1887—1888 в Англии Дж. С. Мак-Артур и братья Р. и У. Форрест получили патенты на способы извлечения золота из руд обработкой их разбавленными щелочными цианистыми растворами и осаждения золота из этих растворов цинковой стружкой. В 1893 проведено осаждение золота электролизом, в 1894 — цинковой пылью. В СССР золото добывают в основном из россыпей; за рубежом около 90 % золота — из рудных месторождений.
По эффективности добычи благородных металлов из россыпей лучшим является дражный способ, менее экономичны скреперно-бульдозерный и гидравлический. Подземная разработка россыпей почти в 1,5 раза дороже дражного способа; в СССР её применяют на глубоких россыпях в долинах рр. Лены и Колымы. Серебро добывают главным образом из рудных месторождений. Оно встречается в основном в свинцово-цинковых месторождениях, дающих ежегодно около 50 % всего добываемого серебра; из медных руд получают 15 %, из золотых 10 % серебра; около 25 % добычи серебра приходится на серебряные жильные месторождения. Значительную часть платиновых металлов извлекают из медно-никелевых руд. Платину и металлы её группы выплавляют вместе с медью и никелем, и при очистке последних электролизом они остаются в шламе.
Гидрометаллургия
Для извлечения благородных металлов широко пользуются методами гидрометаллургии, часто комбинируемыми с обогащением. Гравитационное обогащение благородных металлов позволяет выделять крупные частицы металла. Его дополняют цианирование и амальгамация, первое теоретическое обоснование которой дано советским учёным И. Н. Плаксиным в 1927. Для цианирования наиболее благоприятно хлористое серебро; сульфидные серебряные руды часто цианируют после предварительного хлорирующего обжига. Золото и серебро из цианистых растворов осаждают обычно металлическим цинком, реже углём и смолами (ионитами). Извлекают золото и серебро из руд селективной флотацией. Около 80 % серебра получают главным образом пирометаллургией, остальное количество — амальгамацией и цианированием.
Аффинаж
Благородные металлы высокой чистоты получают аффинажем. Потери золота при этом (включая плавку) не превышают 0,06 %, содержание золота в аффинированном металле обычно не ниже 999,9 пробы; потери платиновых металлов не свыше 0,1 %. Ведутся работы по интенсификации цианистого процесса (цианирование под давлением или при продувке кислорода), изыскиваются нетоксичные растворители для извлечения благородных металлов, разрабатываются комбинированные методы (например, флотационно-гидрометаллургический), применяются органические реагенты и др. Осаждение благородных металлов из цианистых растворов и пульп эффективно осуществляется с помощью ионообменных смол. Успешно извлекаются благородные металлы из месторождений при помощи бактерий (см. Бактериальное выщелачивание).
Для химического рафинирования годятся любые отходы, содержащие золото. Таким сырьём служат контакты, полупроводниковые изделия (диоды, транзисторы, радиолампы отечественные, и т. д.). При рафинировании золотосодержащего сырья прежде всего нужно отделить из общей массы сырьё, содержащее железо, действием обычного магнита, так как переработка сырья, содержащего железо, требует иной схемы работы. Железосодержащее сырье обрабатывается концентрированной соляной кислотой или серной кислотой до растворения всего железа. Дальнейший ход рафинирования описан ниже. После отделения железа сырьё в основном представляет собой смесь сплавов меди, цинка, олова, серебра и других металлов. Для растворения применяют 30—40 % азотную кислоту; процесс проводят до того состояния, когда при внесении новых порций кислоты и при нагреве перестаёт выделяться диоксид азота. При этом все сливы помещаются в отдельную ёмкость, отстаиваются и аккуратно декантируются, в осадке золото унесённое во время слива отработанной кислоты. После декантации в раствор вливается насыщенный раствор поваренной соли, при этом выделяется хлорид серебра.
В осадок, содержащий золото, прибавляется концентрированная соляная кислота, (в расчёте 20 мл кислоты на 1 мл осадка). Раствор с осадком нагревается до кипения и осторожно добавляют концентрираванную азотную кислоту по каплям. Конец прибавлении азотной кислоты определяют по окончании обильного выделения окислов азота. Раствор упаривают досуха 3 раза, прибавляют после каждого упаривания соляную кислоту. Раствор фильтруют, и к фильтрату приливают при нагревании насыщенный раствор сульфата железа(II). Золото выделяется из раствора в виде крупного хорошо фильтрующегося осадка коричневого цвета. Осадок фильтруют, и на фильтре хорошо промывают большим количеством воды. Осадок переносят в стакан и кипятят с концентрированной азотной кислотой для удаления железа, меди и серебра. Фильтруют, промывают водой. Сушат, и сплавляют с натриевой селитрой и бурой. Королёк металла содержит 99,95 % золота.
Гравитационные методы обогащения при переработке золотосодержащих руд
Гравитационная технология обогащения, реализуемая на центробежных аппаратах, используется в последние годы на ряде месторождений золото-кварцевой формации, локализованных в терригенных углеродсодержащих комплексах (Магаданская и Иркутская области) [13].
Извлечение золота составляет при этом 80-85 %, но увеличение потерь в сравнении с возможным извлечением по гравитационно-флотационной схеме компенсируется исключением затрат на флотацию и удешевлением цианирования. Последнее объясняется не только резким (в 10 раз и более) сокращением выхода концентрата, но и тем, что в гравитационном концентрате, в отличие от флотационного, практически отсутствует сорбционно активный углерод. В этом отношении гравитационные концентраты как объект цианирования выгодно отличаются и от исходной руды. Применение чисто гравитационной технологии позволило бы резко сократить сроки освоения месторождений и затраты на капитальное строительство, а также использовать модульные установки, которые можно в короткие сроки демонтировать и переместить на новые объекты, что особенно важно в случае разработки небольших месторождений. Модульное исполнение фабрики позволяет достигать высокой производительности, не ориентируясь на сроки полной амортизации оборудования. В связи с этим объектами исследований являлись месторождения Мурунтау, Аджибугут, Турбай, Гужумсай, Сармич, Чармитан, Булуткан-2.
Исходные пробы анализировали на железо, серу, мышьяк, цветные металлы и органический углерод. Выбор этих компонентов в качестве обязательных для определения мотивируется тем, что их содержание имеет принципиальное значение для прогноза поведения руды при гравитационном обогащении и цианировании, а именно: содержание мышьяка позволяет судить о концентрации арсенопирита — основного концентратора связанного золота в золотых рудах; соотношение общей и сульфидной серы характеризует степень окисления руд; органический углерод ответствен за сорбцию цианистого комплекса золота, т.е. влияет на показатели сорбционного цианирования; сульфиды цинка, свинца, меди накапливаются в гравитационном концентрате и оказывают неблагоприятное влияние на процесс цианирования последнего.
В процессе исследований проведено 144 опыта по гравитационному тестированию 23 укрупненных лабораторных проб из 7 золоторудных месторождений. Проделанная работа показала, что золото в исследованных рудах находится целиком или преимущественно в самородном состоянии и представлено частицами размером от 0,01 до 0,2 мм. Более крупное золото (до 0,4 мм в Мурунтау, до 1 мм в Аджибугуте) встречается весьма редко и не играет существенной роли в балансе металла.
В контексте рассматриваемой проблемы необходимо коротко остановиться на содержании терминов свободное и связанное золото. Под связанным подразумевается золото, не образующее собственной минеральной фазы, и входящее в кристаллическую структуру других минералов в химически связанном (ионизованном) состоянии. Золото может быть законсервировано в других минералах (преимущественно в сульфидах, но также в теллуридах и самородном висмуте, как в Турбае, кварце и др.) в виде включений размером в доли микрона и первые микроны. Такое золото не раскрывается при любой технически достижимой и экономически целесообразной степени измельчения руды, так что вероятность его извлечения в гравитационный концентрат определяется физическими свойствами матричного минерала. Связанное и законсервированное в других минералах золото не извлекается цианированием. Все остальное золото — свободное, принципиально пригодное для гравитационного извлечения при соответствующем измельчении. При фазовом анализе свободное золото определяется как цианируемое. По старой терминологии свободным называли золото, извлекаемое амальгамацией, оно примерно соответствовало золоту, извлекаемому на традиционных гравитационных аппаратах. Необходимо иметь в виду, что доля свободного (цианируемого) золота — категория до некоторой степени относительная, зависящая от степени измельчения руды.
Установлено, что традиционные ситовые анализы измельченной руды с последующим определением золота в отдельных классах крупности малоинформативны в отношении реальной гранулометрии золота, а получаемое распределение существенно зависит от выбранной степени измельчения.
Вопреки общепринятым представлениям самородное золото в исследованных рудах срастается не только и не столько с сульфидами, сколько с жильными и породообразующими минералами — кварцем, полевым шпатом, слюдами, апатитом и др. Расположение частиц золота преимущественно в интерстициях агрегатов названных минералов способствует его раскрытию при измельчении руды.
Эксперименты подтвердили, что, несмотря на малые размеры частиц самородного золота, они эффективно извлекаются концентратором Нельсона. При этом для разных руд извлечение составляет от 70 до 90 %. Так, для золото-сульфидных руд среднее количество цианируемого золота достигает 72,9 %, при среднем коэффициенте извлечения — 61,4 %. Для золото-редкометалльно-кварцевых руд эти значения соответственно составили: 94 % и 83,2 %, а для золото-полиметаллических — 82% и 73%. Подобные соотношения характерны и для окисленных руд.
Раскрытие золота для разных руд обеспечивается при тонине помола 60-80 % класса -0,074 мм. Уменьшение тонины помола в некоторых случаях приводит к снижению извлечения.
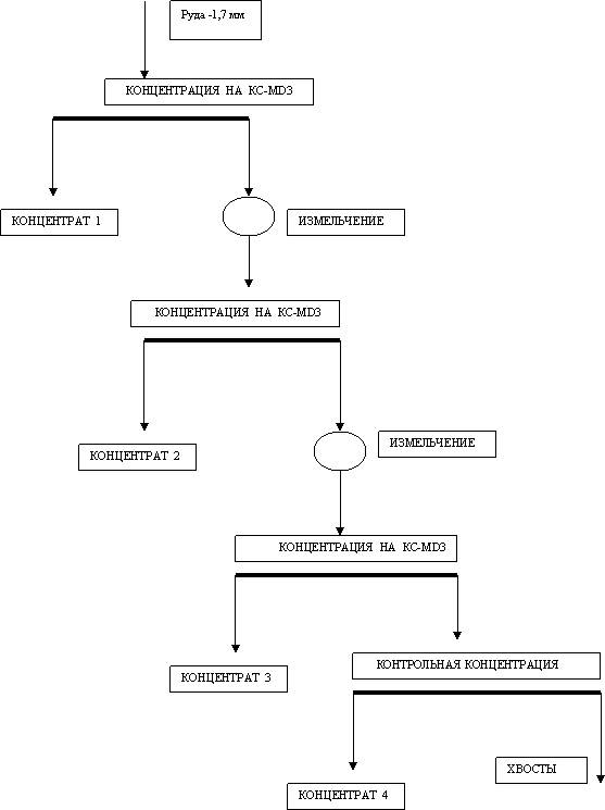
Опыты по гравитационному обогащению проводили на лабораторном центробежном концентраторе Нельсона KC-MD3 в комплекте с вибропитателем. Первую стадию обогащения проводили на сухом материале, подаваемом в концентратор с помощью вибропитателя. Хвосты 1-й стадии обогащения доизмельчали в стержневой мельнице фирмы KNELSON GRAVITY SOLUTION и возвращали в концентратор в виде пульпы. Хвосты 2-й стадии обогащения вновь доизмельчали в стержневой мельнице и т.д. Количество стадий измельчения составляло в разных опытах от 1 до 3, количество стадий обогащения от 1 до 5, включая контрольную операцию (рис. 11.5.1).
Методика работ выбрана в расчете на моделирование фабричного узла измельчения-классификации, в котором самородное золото, благодаря своим специфическим физическим свойствам задерживается в циркулирующей нагрузке дольше других минералов. Первоначально воздействие мелющих тел вызывает только пластические деформации золота, так что масса его частиц не уменьшается, и при классификации оно поступает в пески гидроциклона и возвращается в мельницу. Точно так же ведут себя не раскрытые сростки золота с другими минералами. Однако при многократном прохождении через мельницу частицы самородного золота испытывают наклеп, приобретают хрупкие свойства и переизмельчаются. Установка центробежного концентратора на песках гидроциклона позволяет извлекать раскрытые частицы золота, не допуская их переизмельчения, и возвращать в мельницу нераскрытые сростки.
В лабораторных условиях трудно организовать эксперимент с непрерывной циркуляцией пульпы и можно только моделировать поведение золота в циркулирующей нагрузке. Моделирование заключается в стадиальном измельчении с повторным обогащением. На практике хвосты обогащения доизмельчаются в мельнице и обогащаются повторно, а затем снова доизмельчаются и т.д. Число стадий измельчения не может быть заранее регламентировано, целесообразность дополнительной стадии определяется достигаемым приростом извлечения.

Рис.11.5.1. Технологическая схема тестирования
Выбор степени измельчения на отдельных стадиях в идеальном случае определяется на основании данных о гранулометрии самородного золота. Не располагая такими данными, в проведенных опытах сначала определяли зависимость гранулометрического состава пробы от времени измельчения. Поскольку в таком эксперименте основное время затрачивается на измельчение и классификацию, параллельно проводили гравитационное обогащение материала полученной крупности и определяли зависимость между ситовым составам твердого в пульпе (временем измельчения) и извлечением золота. В специальных экспериментах определяли влияние величины центробежного ускорения и расход флюидизирующей воды на извлечение золота. При изучении серии проб с близким петрографическим составом (определяющим физико-механические свойства) из одного месторождения тесты на измельчаемость проводили не на всех пробах. В конечном счете было установлено, что практически для всех протестированных проб оптимальну режиму обогащения на концентраторе KC-MD3, соответствуют ускорение 120g и расход флюидизирующей воды 3,5 л/мин. Следует подчеркнуть, что и время измельчения и параметры режима обогащения в промышленных условиях будут другими, неизменными остаются только оптимальная крупность измельчения руды и достигаемое при ней извлечение золота в гравитационный концентрат. Кроме степени измельчения материала, оптимизируемыми параметрами являются ускорение на стенке рабочего конуса, расход флюидизирующей воды, а также нагрузка по исходному питанию.
Извлеченный из рабочего конуса концентрат просматривали на доводочном лотке под бинокуляром, обращая внимание на размер и морфологию частиц самородного золота, а также содержание и степень раскрытия сульфидов. После этого концентрат высушивали, истирали в планетарной мельнице и сдавали на пробирный анализ. Концентраторы от некоторых опытов использованы для экспериментов по цианированию. Хвосты отбирались отсечками из потока пульпы на последней стадии обогащения. Высушенные в муфельной печи хвосты истирали в дисковом истирателе и сдавали на пробирный анализ.
Доводку гравитационных концентратов выполняли вручную на лотке фирмы Keeling (США). Цель этой операции состояла в предварительной оценке возможностей повышения качества концентрата при увеличении массы материала, перерабатываемого за один цикл, и дальнейшей селекции золота из получаемых черновых концентратов.
Продукты обогащения одной навески использовали для изучения минерального состава. Гравитационный концентрат подвергали гравитационно-магнитному фракционированию с последующим минералогическим анализом тяжелой фракции. При минералогическом анализе под бинокуляром из гравитационного концентрата выделяли самородное золото, которое в дальнейшем исследовали в сканирующем электронном микроскопе. После выделения самородного золота тяжелую фракцию использовали для приготовления монтированных шлифов, которые изучались в отраженном свете с помощью микроскопа фирмы Nikon (Япония). Выделенное из гравитационных концентратов самородное золото исследовано в сканирующем электронном микроскопе JSM 5600 фирмы Jeol (Япония). Необходимо напомнить, что использование электронного микроскопа подразумевает приготовление препаратов — дюралевых подложек, обклеенных токопроводящей липкой лентой, на которую под бинокуляром переносят исследуемые частицы. Соответственно, наименьший размер частиц, визуализированных в электронном микроскопе (около 10 мкм), не определяется разрешением микроскопа и не соответствует минимальному размеру частиц золота, присутствующих в концентрате, но целиком зависит от возможности увидеть соответствующие частицы под бинокуляром и перенести их на подложку.
Приводимые в тексте снимки самородного золота в большинстве случаев сняты в излучении вторичных электронов, позволяющем зафиксировать элементы микрорельефа минералов. В тех случаях, когда необходимо было выявить фазовую неоднородность образцов, использовано излучение отраженных электронов, интенсивность которого чувствительна к среднему атомному номеру облучаемой фазы.
Анализ распределения золота в руде, измельченной до 1,7 мм (табл. 11.5.1) показал постоянное обогащение золотом в 1,5-2 раза классов -0,125+0,074 и -0,074 мм во всех пробах. Это позволяло ожидать, что золото преимущественно представлено частицами размером мельче 0,15 мм. В то же время следует иметь в виду, что распределение золота по классам крупности измельченной руды не дает представления о действительном размере частиц золота и существенно зависит от степени измельчения минералов, вмещающих золото, поэтому реальную гранулометрию и морфологию самородного золота исследовали в сканирующем электронном микроскопе.
По данным электронной микроскопии самородное золото в забалансовых рудах Мурунтау представлено главным образом частицами размером от 20 до 150 мкм. По морфологии можно выделить две разновидности золота — количественно преобладающие интерстициальные формы, образованные при заполнении микропустот в интерстициях других минералов и более или менее идиоморфные микрокристаллы, в том числе резко удлиненные. При разрушении срастаний самородного золота с другими минералами (при измельчении руды) микрочастицы последних сохраняются в золоте в виде включений и позволяют судить о минеральных ассоциациях золота. В самородном золоте из руд Мурунтау наблюдаются включения кварца, арсенопирита, апатита, флогопита, углеродистого вещества.
В процессе измельчения руды происходит трансформация размеров и формы частиц золота, которая выражается в следующем. Золотины, сначала более или менее изометричные, под влиянием мелющих тел раскатываются в тонкие пластинки, которые в дальнейшем скручиваются в <сигарки>, имеющие в поперечном сечении спиральное строение. При скручивании пластинок в <сигарки> они захватывают микровключения более твердых минералов (главным образом кварца) и чешуек стального скрапа, отслаивающегося от мелющих тел и футеровки мельницы. В дальнейшем золотые <сигарки>, начиненные твердыми включениями и испытавшие наклеп, рассыпаются на фрагменты, т.е. происходит переизмельчение золота и переход его в неизвлекаемое состояние.
Извлечение золота обнаруживает обратную корреляцию с содержанием мышьяка. Исключение составляют руды со значительным (3-4 %) содержанием несульфидного железа (магнетита), из которых пока не удалось извлечь более 62 % золота. Выход концентрата во всех опытах составлял 3-3,5 %. При гравитационной доводке концентрата в головку удается извлечь до 67% золота от исходного. Целесообразность этой операции должна быть определена экономическими расчетами.
В четырех опытах с последовательным увеличением времени измельчения была определена зависимость гранулометрического состава руды от времени измельчения (табл. 11.5.2). После 75 минут доизмельчения достигается крупность 82 % класса -0,074 мм. Судя по морфологии и гранулометрии золота, такая тонина помола является для мурунтауской руды избыточной. Как показали опыты по обогащению, проведенные при ускорении 60 g и расходе флюидизирующей воды 3,5 л/мин (таб. 11.5.3), максимальное извлечение золота 71,9 при самом низком содержании золота в хвостах (0,39 г/т) достигается после доизмельчения в течение 60 минут (64 % класса -0,074 мм).
Наилучший показатель селекции достигнут при доводке концентрата 2-й стадии (56% класса +0,25мм): содержание золота в концентрате 476,44 г/т, а в промпродукте 1,73 г/т.
Проведенное впервые систематическое гравитационное тестирование руд ряда золотых месторождений Узбекистана, характеризующихся высокой долей или преобладанием мелкого золота, на концентраторе Нельсона показало принципиальную возможность использования интенсивной гравитации в качестве базовой технологии для освоения этих месторождений. Главное преимущество чисто гравитационной схемы состоит в резком (100-1000 и более раз) сокращении массы материала, подлежащего дальнейшей переработке, при достаточно высоком извлечении золота в концентрат. Оно позволяет отказаться от сооружения на каждом месторождении предприятия с законченным циклом переработки и транспортировать концентрат на действующие гидрометаллургические заводы, что особенно важно при освоении малых объектов. Немаловажное значение имеет и экологическая чистота производства, в отношении которой гравитационная технология превосходит все другие.
Для изученных руд могут быть прогнозированы следующие уровни извлечения золота в гравитационный концентрат:
-забалансовые руды Мурунтау — не менее 75%;
-месторождение Булуткан 2 — 70%;
-месторождение Чармитан — 82%;
-месторождение Гужумсай — не менее 85%;
-месторождение Сармич — 85%;
-месторождение Аджибугут — 75%.
При гравитационном обогащении забалансовых, бедных и рядовых (3-4 г/т) руд удается получить хвосты с отвальным содержанием золота (0,1-0,5 г/т). При обогащении богатых руд хвосты содержат 1-1,5 г/т золота и нуждаются в дальнейшей переработке.
В экономическом отношении наиболее затратным элементом рассматриваемой технологии обогащения является измельчение руды для получения 60-80 % класса -0.074 мм.
При промышленной реализации гравитационной технологии обогащения потребуется проводить опережающее геолого-технологическое картирование и обеспечить стабильное качество руды, подаваемой на фабрику, за счет шихтовки и перемешивания на усреднительном складе.
Переход от стадии лабораторных исследований к стадии опытно-промышленных работ осуществлен в результате строительства комплекса с технологией интенсивного гравитационного извлечения золота <ТИГР>. Производительность отделения измельчения и гравитационного извлечения золота составляет 10т/час.
При разработке технологических схем отделений дробления и собственно гравитационного извлечения придерживались следующих принципов:
степень раскрытия золота увеличивается при увеличении степени дробления рудной массы;
для снижения капитальных затрат и эксплуатационных расходов рудная масса должна измельчаться до достижения приемлемой степени раскрытия при наибольшей возможной крупности помола;
по мере раскрытия, золото должно немедленно извлекаться в первичный гравитационный концентрат;
раскрытое золото из первичного гравитационного концентрата не должно возвращаться в процесс измельчения, пока не будут предприняты все возможные меры, чтобы извлечь его в товарный концентрат или концентрат, направляемый на плавку;
для обеспечения максимального извлечения золота, в технологической схеме должно быть не менее трех стадий гравитационного извлечения, причем, третья стадия — контрольная, необходима для обеспечения максимальной надежности процесса извлечения золота.
Золотоизвлекательный комплекс <ТИГР> включает в себя:
отделение рудоподготовки — система среднего и мелкого дробления;
пилотную установку, включающую систему измельчения, грохочения и гравитационного извлечения золота;
площадку складирования руды;
карты отстойники хвостовых растворов.
Отделение рудоподготовки. Отделение рудоподготовки состоит из системы среднего и мелкого дробления и предназначено для дробления золотосодержащих руд до фракции -15мм.
Система среднего дробления состоит из агрегата ДРО-610-10 производительностью — 33 м?/час. Крупность дробленного материала -90мм.
В комплект агрегата входят:
приемный бункер объемом 10м? с вибропитателем;
щековая дробилка ЩДС-1-4К9, модель — СМД-109-10;
конвейер СМД-151-40, L=10 м;
конвейер СМД-151-60, L=15м.
Система мелкого дробления состоит из агрегата СМД-522 производительностью 33 м3/час. Крупность дробленного материала 15мм.
В комплект агрегата входят:
грохот самобалансный СМ-742;
конвейер СМД-150А-70, L=15м;
конусная дробилка КСД-600, модель ДРО -592;
конвейер СМД-150А-80, L=10 м.
Основное оборудование рудоподготовки устанавливается на открытой площадке.
Исходная руда забойной крупности -450мм с площадки складирования руды погрузчиком «Борекс» подается на систему среднего дробления в приемный бункер агрегата ДРО-610-10, откуда вибропитателем направляется в щековую дробилку ЩДС-1- 4К9. Из дробилки дробленый материал крупности класса -90 мм конвейером СМД-151-40 L=10м подается на конвейер СМД-151-60 L=15м и далее, дробленый материал подается в систему мелкого дробления агрегата СМД-522 на самобалансный грохот СМ-742.
В грохоте происходит разделение дробленого материала. После грохота подрешётный продукт крупности класса -15 мм транспортируется конвейером СМД-150А-70 L=15м на склад готовой продукции, а надрешетный — на дробление в конусную дробилку КСД-600. После дробления в конусной дробилке, рудный материал крупности класса -25мм конвейером СМД-150А-80 L=10 м подается на конвейер СМД — 150А — 70 L=15м, который возвращает дробленый материал на самобалансный грохот.
Таким образом, рудоподготовка исходной руды осуществляется в замкнутом цикле с отводом готового дробленого продукта крупностью класса -15мм. на склад.
В случае необходимости получения готового продукта класса другой крупности предусматривается установка на самобалансный грохот СМ-742 сит с необходимыми размерами ячеек.
Рудный материал со склада погрузчиком <Борекс> подается в загрузочный бункер, откуда при помощи ленточного питателя подается на конвейер питания линейного грохота первой стадии комплекса <ТИГР>. Оттуда подрешётный продукт линейного грохота крупностью -2,5мм или -1,0мм направляется на концентратор Нельсона первой стадии (модель КС-СD30), куда подается вода, а надрешётный продукт подается в шаровую мельницу. Полученный гравиконцентрат периодически из конуса концентратора разгружается в контейнер, а хвосты концентрации зумпф-насосом направляются на наклонный грохот второй стадии.
Измельченный рудный материал из шаровой мельницы через разгрузочную решётку и приемный зумпф с помощью насоса возвращается на линейный грохот первой стадии.
Шаровая мельница работает в замкнутом цикле, где циркулирующей нагрузкой являются:
— надрешётный продукт линейного грохота первой стадии,
— надрешётный продукт наклонного грохота второй стадии,
— пески классифицирующего гидроциклона D15B.
Выделенный на наклонном грохоте второй стадии подрешетный продукт класса крупности -1,0мм или -0,5мм подается на концентратор КС-СD20 второй стадии концентрации, а надрешетный — в шаровую мельницу для доизмельчения. Подача пульпы и воды на концентратор КС-СD20 второй стадии концентрации осуществляется так же, как и на первой стадии. Разгрузка гравиконцентрата с концентратора второй стадии осуществляется во второй контейнер приема концентрата, а хвосты зумпф-насосом подаются на классифицирующий гидроциклон. Слив гидроциклона направляется на третью стадию концентрации в концентратор КС-СD20, а пески в шаровую мельницу.
Полученный гравиконцентрат третьей стадии концентрации периодически из конуса концентратора разгружается в третий контейнер приема концентрата, а хвосты концентрации третьей стадии с помощью зумпф-насоса направляются на сгущение в сгуститель Е-САТ через автоматический пробоотборник. Осветленная вода из сгустителя подается в емкость технологической воды для использования ее в оборотном цикле. Пески сгустителя, являющиеся отвальными хвостами, перекачиваются с помощью насоса на промежуточный склад песков (карта-отстойник пульпы). Сток из контейнера приема концентрата с помощью насоса поступает в емкость оборотной воды.
Для ускорения процесса сгущения в мобильном комплексе предусмотрена система подготовки флокулянтов с последующей подачей их в пульпу.
В пилотной установке «ТИГР» предусматривается использование двух водных циклов: свежей технической воды и оборотной технологической воды. Свежая техническая вода главным образом используется в качестве флюидизирующей воды для концентраторов Нельсона, орошения грохотов, а также на подпитку оборотного цикла технологической воды. Подпитка оборотного цикла в объёме 10м3/час предусмотрена в связи с потерей воды в процессе сброса сгущенной пульпы из сгустителя в промежуточный склад хвостов (карта-отстойник пульпы). Оба водных цикла содержат буферные ёмкости: две ёмкости оборотной воды (V=100м3 каждая) и одна ёмкость свежей воды (V=100м3).
Для подачи сжатого воздуха к приборам КИПиА предусмотрена установка компрессора, который поставляется вместе с основным оборудованием.
Пилотная установка <ТИГР> оснащена системой контроля и автоматизации. Питание мельницы и работа концентраторов Нельсона контролируется системой автоматического управления. Сгуститель E- CAT оснащен автоматическим смесителем флокулянтов и станцией дозирования, а также датчиком уровня для обеспечения корректной работы системы и чистого слива воды. Действующие насосы оснащены приводами с варьируемой скоростью для обеспечения оптимальных показателей в работе.
Центр управления двигателями и вся измерительная аппаратура размещается в операторской, представляющей из себя металлический контейнер.
Все электрооборудование и аппаратура, выводящая ни дисплей параметры процесса, устанавливается в специальном шкафу вдоль всей длины контейнера.
Переработка гравиконцентрата планируется на гидрометаллургическом заводе в г.Навои.
С вводом установки <ТИГР> в эксплуатацию работы по исследованию технологии интенсивного гравитационного извлечения золота из различных типов руд перешли в новое качество.