Шпаргалка: Министерство экологии республики Кыргызстан
Министерство экологии республики Кыргызстан

Институт Интеграции Международных Образовательных Программ
Кыргызско-Американский Факультет
Компьютерных Технологий и ИНТЕРНЕТ
КУРСОВАЯ РАБОТА
По дисциплине “Системный анализ и теория принятия решений ”
Тема:Министерство экологии и охраны природы.
выполнили:
студенты III курса
Зайцев Д.А.
Насыров И.М.
Руководитель:
Профессор АН КР
Живоглядов В.П.
Бишкек-98.
АННОТАЦИЯ
В данной работе были представлены задачи, цели и функции Министерства экологии и охраны природы. Также функционально — структурный анализ данного органа управления в виде схемы и описания каждой должности и их деятельности. Принята попытка, внести несколько предложений в информацию Министерства экологии и охраны природы, для повышения эффективности деятельности данного органа управления и облегчения работы служащих. Рассмотрен жизненный цикл информационной системы в виде схемы и словесного описания.
Explanation.
In given work were presented problems, purposes and functions of Ministry nature protection and surrounding ambiences. Also function — a structured analysis of given management body in the manner of schemes and each job title descriptions and their activity. Accepted attempt, contribute several offers in information a Ministry nature protection and surrounding ambiences, for raising efficiency of given management body activity and relieving a functioning (working) the employees. Considered life information system cycle in the manner of schemes and verbal description. In given work were presented problems, purposes and functions of Ministry nature protection and surrounding ambiences. Also function — a structured analysis of given management body in the manner of schemes and each job title descriptions and their activity. Accepted attempt, contribute several offers in information a Ministry nature protection and surrounding ambiences, for raising efficiency of given management body activity and relieving, а functioning (working) the employees. Considered life information system cycle in the manner of schemes and verbal description
Ключевые слова: системный анализ, структура, информатизация, жизненный цикл.
СОДЕРЖАНИЕ
стр.
Введение ..................................................................……………….4
2. Описание органа управления Министерства экологии и охраны природы как системы ...........................................................………………..5
2.1.Задачи, цели, построение дерева целей ………………………. 6
2.2.Функции. Иерархическая схема функций ...................................7
Функционально-структурный анализ органа
управления Министерства экологии и охраны природы……9
3.1. Распределение функций по отделам. .......................................10
3.2. Предложение по структуре. ....................……………………..13
4. Системный подход к информатизации Министерства
экологии и охраны природы. ………………………………14
4.1. Задачи информатизации. ..............................................................14
4.2. Жизненный цикл информационной системы и декомпозиция
задач информатизации. ..……...............................15,16
5. Термины и определения.
5.1. Иерархия терминов........................................................................17
5.2. Глоссарий........................................................................................17
Заключение. .......................................................……………….18
Используемые источники и литература. ......………………..19
ВВЕДЕНИЕ
Экология — биологическая наука, изучающая организацию и функционирование надорганизменных систем различных уровней. Часто Экологию определяют также как науку о взаимоотношениях организмов между собой и с окружающей средой. Современная экология интенсивно изучает также проблемы взаимодействия человека и биосферы.
Целью данной работы является оценка деятельности Министерства экологии и охраны природы Кыргызской республики, а также внесение предложений в структуру и функции этого аппарата управления с помощью системного анализа.
Ecology — a biological science, studying organization and operation on organizing different level systems. Often, Ecology defines also as a science on relations of organisms between itself and with the surround ambience. The Modern ecology intensive studies also problems of interaction of person and biosphere.
Take Aim a given work is a Ministry activity evaluation of eclogues and protection of nature a Kyrgyz republic, as well as a contributing the offers in the structure and functions of this device of management by means of the system analysis.
2. Схема описания органов управления Министерства экологии и охраны окружающей сред

-3-
2.1. Задачи и цели Министерства экологии и охраны
природы
обеспечение рационального использования природных ресурсов
формированиежизненной среды, удовлетворяющей материальные и духовные потребности человека
разработка и проведение государственной политики в области управления охраной окружающей среды
обеспечить экологическую безопасность государства
Дерево целей

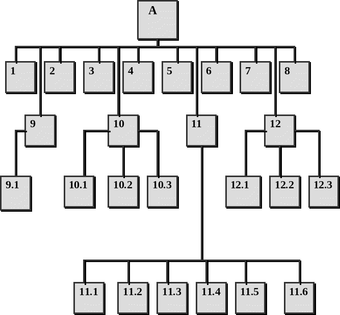
2.2. ИЕРАХИЧЕСКАЯ СХЕМА ФУНКЦИЙ ДАННОГО ОРГАНА УПРАВЛЕНИЯ

А
5524
А - Рациональное использование и контроль за природопользованием.
1- формирует эколого-информационный банк о состоянии, использовании и охране природных ресурсов;
2 — учет использования природных ресурсов, выбросов, сборов загрязняющих веществ, вредных воздействий на окружающую среду и их источников;
3- определение потребности на оборудование, приборов, средств автоматики, стандартных образцов, химических реактивов;
4 — экологический прогноз, государственная программа, территориальные комплексные схемы охраны природы, использование и охраны водных, земельных и других природных ресурсов;
5 — прием объектов, выбор места и отвод земель для народнохозяйственного пользования;
6- контроль за хищными ловчими птицами, охотничьим собаководством;
7- рекреационные мероприятия;
8 — регистрация и охрана поднадзорных судов и баз для их стоянок; безопасность плавания судов;
9 — создание комиссии по международному сотрудничеству;
разработка и утверждение Положения о Красной книге;
10.1 — ведение государственного кадастра животного, растительного мира, земельных и водных ресурсов;
10.2 — выдача разрешений на природопользование;
10.3 – мониторинг животного и растительного мира;
установление лимитов, выдача и анализ разрешений на:
11.1 — потребление атмосферного воздуха для производственных нужд;
11.2 — выбросы в атмосферу;
11.3 — размещение отходов и токсичных материалов и веществ в окружающей среде;
11.4 — пользование, ввоз и вывоз из страны животного и растительного мира ;
11.5 — бурение скважин на воду;
11.6 — производство работ на водных объектах;
организация деятельности заповедников и охотничьих хозяйств;
12.1 — организация научно-исследовательских работ для лесного, сельского и охотничьего хозяйства;
12.2 — государственный контроль за ведением охотничьего хозяйства, охот спорта, промысла, заготовок пушного и мехового сырья;
12.3- учет государственного охотничьего фонда и предоставление права ведения охотничьего хозяйства.
3. ФУНКЦИОНАЛЬНО-СТРУКТУРНЫЙ АНАЛИЗ
ФУНКЦИИ ОТДЕЛЫ | 1 | 2 | 3 | 4 | 5 | 6 | 7 | 8 | 9 | 10 | 11 | 12 |
МИНИСТР | ||||||||||||
ЗАМ. МИНИСТРА | ||||||||||||
ЭКОНОМИЧЕСКИЙ СОВЕТНИК | ||||||||||||
ЭКОЛОГИЧЕСКИЙ СОВЕТНИК | ||||||||||||
ОТДЕЛ НОРМАТИВНОЙ ДОКУМЕНТАЦИИ И НОВЫХ ТЕХНОЛОГИЙ | ||||||||||||
ОТДЕЛ ПРЕДПРОЕКТНЫХ И ПРОЕКТНЫХ ДОКУМЕНТАЦИЙ | ||||||||||||
ОТДЕЛ ОХРАНЫ ОКРУЖАЮЩЕЙ СРЕДЫ | ||||||||||||
ОТДЕЛ НОРМАТИВНО-ПРАВОВОГО РЕГУЛИРОВАНИЯ | ||||||||||||
ОТДЕЛ КОНТРОЛЯ РЕСУРСОВ | ||||||||||||
ОТДЕЛ ЭКОЛОГИЧЕСКОГО ПРОГНОЗА И ЭКОНОМИКИ ПРИРОДОПОЛЬЗОВАНИЯ | ||||||||||||
ОБЩИЙ ОТДЕЛ | ||||||||||||
ОТДЕЛ МЕЖДУНАРОДНОГО СОТРУДНИЧЕСТВА |
3.1Анализ распределения функций по отделам


Госэкологическая экспертиза принимает участие в планировании и принятии любого хозяйственного решения о социально-экономическом развитии на территории Кыргызстана. Независимое ее заключение служит основанием для приятия решения законодательных, исполнительных, судебных органов и финансировании бюджета.

3.2.Предложение по структуре.
В целях получения более эффективных результатов деятельности Министерства охраны природы Кыргызской Республики, необходимы качественные изменения в системе управления органами Министерства. В частности, предлагается установить компьютерные информационные системы, в каком-нибудь из отделов.
Установление компьютерной информационной системы зависит от цели, которая преследуется, например, для управления структурой при помощи современных технологий (отказываясь от «ручного» способа ).
В связи с этим предлагаем установить КИС в такие отделы Министерства охраны природы, как Главное контрольно-инспекционное управление или Главное управление экологической экспертизы. В свою очередь необходима постановка определенных целей и задач использования КИС в этих отделах. Начнем рассмотрение Главного контрольно-инспекционного управления.
Этот орган управления подразделяется на такие отделы, как отдел охраны среды, отдел контроля биоресурсов и отдел нормативно-правового регулирования, можно поставить целью сбор и обработку информации, которая затем поступает в центральный аппарат и является неотъемлемой частью принятия решения с помощью сети компьютерных средств. Это позволяет вести учет использования природных ресурсов, выбросов, сбросов, загрязняющих веществ, вредных воздействий на окружающую среду и их источников, причем можно обеспечить постоянное обновление информации, данных о состоянии окружающей среды, количества биоресурсов, не только по областям Республики, но и по ее районам, с тем, чтобы осуществлять соответствующий контроль и регулирование деятельности данной структуры управления. Также использование информационных средств в этой сфере дает возможность связи с другими ведомственными структурами при необходимости получения или даче рекомендаций в отношении совместной деятельности по инспектированию и контролю. Также появится возможность сравнения аналогичной ситуации Кыргызстана с другими республиками, так как только совместная деятельность может привести к положительным результатам работы. Причем, как это уже было сказано выше, использование ИС намного облегчит как работу сотрудников Главного контрольно-инспекционного управления, так и сотрудников всего Министерства охраны природы.
Если говорить о Главном управлении государственной экологической экспертизы, то всесторонне известно, что только после одобрения проектов этим управлением можно их внедрить. Следовательно, здесь речь идет о создании, обработке и выборе пред проектной и проектной документации, используя КИС. Таким образом ставится цель об упорядочении всей этой документации и ее анализе для выбора наиболее оптимального проекта или, в целом, решения с помощью КС.
Опять-таки, при рассмотрении какого-либо проекта данное управление принимает во внимание множество важных пунктов:
социально-экологическое развитие регионов, на которых намереваются осуществить проект;
все санитарно-гигиенические нормы будущего проекта, использование технологий, материалов, веществ, их характеристики, и самое главное экологическую ситуацию этих регионов.
Отсюда вытекает следующее:
сеть компьютерных средств будет содержать всю информацию по данным пунктам и, таким образом, обеспечит быстрый и легкий доступ к этим данным, а также дает возможность выбора альтернатив путем сравнения и оценки информации
Все те проекты, которые не подходят экологическим нормам, установленными Главным управлением государственной экологической экспертизы, будут «отметаться» информационной системой в целях их переработки, внесения дополнений или изменений, либо в целях их отмены.
4. Системный подход к информатизации
Министерства экологии и охраны природы.
4.1. Задачи информатизации.
Предложенные выше варианты информатизации Министерства экологии и охраны природы требуют большого количества затрат на оборудование и переквалификацию кадров каждого отдела. Учитывая нынешнюю ситуацию в экономике Кыргызстана, мы предлагаем создать единый отдел как определенный элемент системы. Это мог бы быть Справочно-информационный отдел с сетью компьютерных средств, ставящий перед собой следующие задачи:
создание баз данных (например: база данных источников загрязнения, базу данных залежей природных ископаемых)
обеспечение информацией относительно:
экологической ситуации в Республике вообще;
экологической ситуации в различных регионах;
использования ресурсов;
учет выбросов, вредных воздействий на окружающую среду и их источников;
состояния животного и растительного мира по регионам и т.д.
Кроме того, данные будут обновляться на каждый день (неделю, месяц и т.д.).
Информационная система должна быть универсальной, то есть каждый отдел будет иметь доступ к получению нужной информации, межрегионального, так и межгосударственного характера. Более того, министр может также обратиться в этот отдел для получения информации нужной для принятия оптимального решения.
4.2. ЖИЗНЕННЫЙ ЦИКЛ
ИНФОРМАЦИОННОЙ СИСТЕМЫ
Каждая система в процессе своей жизни проходит такие этапы как: рождение, развитие, функционирование, гибель (рис. 1) или же при дальнейшем развитии проходит этап диагностики (рис.2).
(рис.1) (рис.2)

Декомпозиция задач информатизации.
Оценивая ситуацию в органах управления Министерства, приходим к выводу, что данная система управления довольна, традиционна для сегодняшнего времени, требующего новых технологий для сбора, обработки и хранения информации. Нынешняя модель управления затрачивает намного больше усилий, времени и средств и дает меньшую эффективность, чем модель, использующая информационные технологии.
В связи с этим мы предлагаем создать справочно-информационный отдел, с помощью которого будет обеспечиваться:
2.1 быстрый и легкий доступ к информации;
2.2. экономия времени:
2.3. автоматический контроль за экологической обстановкой в республике;
2.4. постоянное обновление информации;
2.5. связь как внутри республики, так и вне нее.
Информационная система данного отдела должна содержать следующее:
3.1. база данных по различным разделам (Например, таких как: база данных источника загрязнения; катастрофических явлений, залежей природных ископаемых и т.п.)
3.2. система сравнения данных и оценки принимаемых решений.
Система, удовлетворяющая всем требованиям, реализуется. Если при реализации системы нормально функционирует, без отклонений, то переходим к пункту 5.
Созданная новая система должна постоянно поддерживаться, то есть должен проводиться мониторинг функционирования системы, постоянное обновления данных.
5. Термины и определения
5.1. Иерархия терминов
Понятия системного анализа и теории принятия решений систематизированы по следующим разделам:
1. Основные понятия2. Воздействия и сигналы
Виды управления4. Принципы управления
5. Управляющие объекты6. Системы управления 7. Типовые законы управления8. Элементы систем управления9. Структуры систем управления.
5.2. Глоссарий (список терминов и их определения).
АСУ — (автоматизированная система управления). Ряд технологий производства, позволяющих осуществлять управление работой оборудования при помощи ЭВМ.
Адаптивная структура - организационная структура, позволяющая
гибко реагировать на изменения в окружающей среде, и тем самым
принципиально отличающаяся от механической (или
бюрократической) структуры
Внутренние переменные - ситуационный фактор внутри организации. К ним относятся цели, структуры, задачи, технологии и люди.
Горизонтальное распределение труда — разделение работы в организации на составляющие компоненты.
Дивизиональная организационная структура — тип организационной структуры, разработанный в интересах больших организаций для которых функциональные структуры уже перестают быть эффективными. Основными типами структур с отделениями являются региональные и продуктовые структуры, а также структуры ориентированные на покупателя.
Задача — предписанная работа, серия рабочих функций, которые должны быть завершены в определенной форме в рамках ограниченного периода времени.
Иерархическая структура — организационная структура, характеризуемая многоуровневым управлением и незначительным объемом управления на каждом уровне.
Информационно-управляющая система — Формальная система обеспечения руководителей информацией, необходимой для принятия решений.
Классическая школа управления — подход к управлению, сложившийся на раннем этапе и основанный на идентификации общих принципов для их рационального использования в организации
Контроль- процесс, обеспечивающий достижение организацией поставленных целей.
Планирование- процесс выбора целей и решений, необходимых для их достижения.
Подразделение - формальная группа в организации, отвечающая за выполнение конкретного набора задач для организации в целом.
Рациональное решение — выбор, подкрепленный результатами объективного анализа. Рациональное решение в отличие от основанного на суждении не зависит от опыта, накопленного в прошлом.
Решение- выбор альтернатив.
Технология- любое средство преобразования исходных данных, будь то люди, информация или физические материалы — для получения желаемых продукций или услуг.
Цели — конкретные конечные состояния или искомые результаты, которых хотела бы добиться группа, работая вместе.
Эффективность производства — рыночная стоимость произведенной продукции, деленная на суммарные затраты.
6. Заключение
В данной работе была предпринята попытка проанализировать сегодняшнее состояние структуры и функций Министерства экологии и охраны природы. Было внесено предложение отказаться от традиционных форм управления и создать отдел с сетью компьютерных информационных средств, облегчающих процесс сбора и обработки информации, необходимой для принятия решений.
Но мы представили данную модель в структуре центрального аппарата Министерства. Хотелось бы чтобы в будущем подобные отделы существовали в каждом отдельном регионе или области. Согласованная деятельность, новые технологии — вот гарант успеха.
Также существует много недостатков в нашей республике по охране природы. В том числе: естественный бытовой, заводской мусор вывозится на большие свалки за город, что приводит к нарушению и к загрязнению водных ресурсов, водоемов, культурных полей, атмосфер, а также является разносчиком разных заболеваний.
На примере западных стран, где на высоком уровне построены заводы по сортировки и переработки мусора:
не допускать открытый сбор мусора в контейнерах;
ввести в обязанность заводам по изготовлению пластиковых мешков (что дает экологическую чистоту при вывозе).
На заводах сортировать и уничтожать мусор в виде:
топлива (что дает отопление одной из частей города);
из резиновых и пластмассовых изделий переплавлять на бытовые предметы;
металл, железо, как ценнейший материал для нашей республики отправлять на заводы для переплавки;
стекло и посуду переплавлять на стекольном заводе в Токмоке на стеклянные изделия.
Ведь экология окружающей среды играет огромную роль для человечества. Давайте охранять ее эффективными способами и совместными усилиями.
7. Используемые источники и литература.
Положение о Министерстве экологии и охраны природы Кыргызской Республики.
Схема управления Государственного комитета по охране природы Кыргызской Республики.
Лекции по «Системному анализу и теории принятия решений ».
19
