Реферат: Анализ финансовых результатов деятельности предприятия ГУП "Норильское авиапредприятие"
Содержание
Введение
Глава 1. Финансовый анализ — основа управленческого решения
1.1 Понятие финансового анализа
1.2 Виды финансового результата
1.2.1 Прибыль
1.2.2 Доходы и расходы
1.2.3 Финансовый и управленческий учет
1.3 Виды анализа финансовых результатов
1.3.1 Анализ финансовой устойчивости
1.3.2 Анализ ликвидности
1.4 Методика анализа финансовых результатов
1.5 Источники информации
Вывод по главе
Глава 2. Расчет и оценка финансовых результатов деятельности предприятия
2.1 Показатели финансовой устойчивости
2.2 Показатели определения ликвидности баланса
2.3 Оценка стоимости капитала предприятия
2.3.1 Показатели оборачиваемости капитала
2.3.2 Показатели эффективности использования заемного капитала. Эффект финансового рычага
2.4 Факторный анализ доходности собственного капитала
2.5 Оценка производственно — финансового левериджа
2.6 Расчет факторных влияний на прибыль от реализации продукции
2.7 Методика анализа финансовых результатов от реализации продукции (работ, услуг)
2.8 Методика подсчета резервов увеличения суммы прибыли и рентабельности
Вывод по главе 2
Глава 3. Программный продукт
3.1 Описание программного продукта
3.1.1 Выбор среды программирования
3.1.2 Описание программы
3.1.3 Инструкция пользователя
3.2 Хозяйствующий субъект: ГУП «Норильское авиапредприятие»
3.3 Расчет финансовых результатов
3.3.1 Анализ финансовой устойчивости
3.3.2 Анализ финансовых коэффициентов
3.3.3 Анализ ликвидности
3.4 Прогноз банкротства предприятия
Вывод по главе 3
Заключение
Введение
Особенностью формирования цивилизованных рыночных отношений является усиление влияния таких факторов, как жесткая конкурентная борьба, технологические изменения, компьютеризация обработки экономической информации, непрерывные нововведения в налоговом законодательстве, изменяющиеся процентные ставки и курсы валют на фоне продолжающейся инфляции. В этих условиях перед менеджерами и руководителями предприятия встает множество вопросов:
Какой должна быть стратегия и тактика современного предприятия в условиях перехода к рынку?
Как рационально организовать финансовую деятельность предприятия для его дальнейшего процветания?
Как повысить эффективность управления финансовыми ресурсами?
Каким образом определить показатели хозяйственной деятельности, обеспечивающие устойчивое финансовое состояние предприятия?
На эти и другие жизненно важные вопросы может дать ответ объективный финансовый анализ, который позволяет наиболее рационально распределить материальные, трудовые и финансовые ресурсы. Известно, что любые ресурсы ограничены и добиться максимального эффекта можно не только за счет регулирования их объема, но путем оптимального соотношения разных ресурсов. Из всех видов ресурсов финансовые имеют первостепенное значение, поскольку это единственный вид ресурсов предприятия, трансформируемый непосредственно и с минимальным временем в любой другой вид ресурсов.
Важность проведения финансового анализа предприятия и повышает роль такого анализа в экономическом процессе. Финансовый анализ является непременным элементом как финансового менеджмента на предприятии, так и его экономических взаимоотношений с партнерами, финансово-кредитной системой.
В данной дипломной работе будут проанализированы финансовые результаты деятельности предприятия ГУП «Норильское авиапредприятие».
Целью данной работы является анализ финансовой деятельности предприятия за анализируемый период и подготовка базы для принятия управленческих решений. Соответственно данной цели определяется методика и система показателей анализа. Анализ финансовой деятельности сводится к оценке изменений показателей прибыли, себестоимости, рентабельности и финансового состояния предприятия за анализируемый период и завершается подготовкой плановых решений на основе сложившейся ситуации.
Для автоматизации и удобства проведения подобного анализа будет разработан программный модуль в системе объектно-ориентированного программирования C++ Builder.
Глава 1. Финансовый анализ — основа управленческого решения
1.1 Понятие финансового анализа
Основной целью финансового анализа является получение небольшого числа ключевых (наиболее информативных) параметров, дающих объективную и точную картину финансового состояния предприятия, его прибылей и убытков, изменений в структуре активов и пассивов, в расчетах с дебиторами и кредиторами. При этом аналитика и управляющего (менеджера) может интересовать как текущее финансовое состояние предприятия, так и его проекция на ближайшую или более отдаленную перспективу, т.е. ожидаемые параметры финансового состояния. Но не только временные границы определяют альтернативность целей финансового анализа. Они зависят также от целей субъектов финансового анализа, т.е. конкретных пользователей финансовой информации.
Цели анализа достигаются в результате решения определенного взаимосвязанного набора аналитических задач. Аналитическая задача представляет собой конкретизацию целей анализа с учетом организационных, информационных, технических и методических возможностей проведения анализа. Основным фактором в конечном счете является объем и качество исходной информации. При этом надо иметь в виду, что периодическая бухгалтерская или финансовая отчетность предприятия — это лишь «сырая информация», подготовленная в ходе выполнения на предприятии учетных процедур.
Чтобы принимать решения по управлению в области производства, сбыта и финансов, инвестиций и нововведений руководству нужна постоянная деловая осведомленность по соответствующим вопросам, которая является результатом отбора, анализа, оценки и концентрации исходной сырой информации. Необходимо аналитическое прочтение исходных данных исходя из целей анализа и управления.
Основной принцип аналитического чтения финансовых отчетов — это дедуктивный метод, т.е. от общего к частному [2]. Но он должен применяться многократно. В ходе такого анализа как бы воспроизводится историческая и логическая последовательность хозяйственных фактов и событий, направленность и сила влияния их на результаты деятельности.
1.2 Виды финансового результата
1.2.1 Прибыль
Финансовый результат включает результат всех операций, сгруппированных по соответствующим категориям доходов и расходов за отчетный период.
Объектом проверки финансовых результатов является бухгалтерская прибыль (убыток), представляющая собой конечный финансовый результат, выявленный за отчетный период на основании бухгалтерского учета всех хозяйственных операций организации и оценки статей бухгалтерского баланса по правилам, принятым в соответствии с Положением по ведению бухгалтерского учета и бухгалтерской отчетности в Российской Федерации.
При анализе финансовых результатов рассматривается прибыль как показатель эффективности хозяйственной деятельности предприятия, исследуются факторы, определяющие величину прибыли, порядок формирования прибыли, взаимосвязь прибыли и движения денежных средств.
Прибыль — важнейшая категория рыночных отношений — характеризует экономический эффект, полученный в результате деятельности предприятия. Значение прибыли в том, что она отражает конечный финансовый результат. На величину прибыли и ее динамику воздействуют факторы как зависящие, так и не зависящие от усилий предприятия. Вне сферы воздействия предприятия находятся конъюнктура рынка, уровень цен на потребляемые материально-сырьевые и топливно-энергетические ресурсы, нормы амортизационных отчислений.
В известной степени зависят от предприятия уровень цен на реализуемую продукцию и заработная плата. К факторам, зависящим от предприятия, относятся уровень хозяйствования, компетентность руководства и менеджеров, конкурентоспособность продукции, организация производства и труда, его производительность, состояние и эффективность производственного и финансового планирования. Перечисленные факторы влияют на прибыль не прямо, а через объем реализуемой продукции и себестоимость. Поэтому для выявления финансового результата необходимо сопоставить стоимость объема реализуемой продукции и стоимость затрат и ресурсов, используемых в производстве.
Таким образом, финансовый результат хозяйственной деятельности предприятия определяется показателем прибыли или убытка, формируемым в течение календарного (хозяйственного) года.
Оставшаяся после уплаты налога сумма прибыли, так называемая «нераспределенная прибыль», поступает в распоряжение организации и может быть израсходована в соответствии с решением собственников.
Для этого собственники, будь то собрание акционеров или участники общества с ограниченной ответственностью, должны на общем собрании по итогам прошедшего года определить порядок использования прибыли, получаемой в текущем финансовом году. Аналогично учредитель унитарной организации своим решением или записью в уставе должен определить, как организация может использовать прибыль текущего года.
Полученная предприятием прибыль после обложения налогом на прибыль может быть направлена:
на пополнение резервного фонда,
на выплату дивидендов.
Оставшаяся после использования на эти цели прибыль признается нераспределенной прибылью, и использование ее после налогообложения на осуществление социальных расходов не предусмотрено.
Согласно плану счетов показатели «чистая прибыль» и «нераспределенная прибыль» формируются на различных счетах бухгалтерского учета.
Показатель чистой прибыли формируется на счете 99 «Прибыли и убытки» к концу отчетного года и представляет собой прибыль предприятия, оставшуюся после уплаты налога на прибыль и прочих налогов и налоговых санкций.
Для обобщения информации о наличии и движении сумм нераспределенной прибыли организации предназначен другой счет — 84 «Нераспределенная прибыль (непокрытый убыток)».
Аналитический учет по счету 84 «Нераспределенная прибыль (непокрытый убыток)» организуют таким образом, чтобы обеспечить формирование информации по направлениям использования средств. Нормативные документы по бухгалтерскому учету не предусматривают образования фондов за счет нераспределенной прибыли. Однако если организация считает необходимым выделить источники финансового обеспечения производственного развития организации, то она может в аналитическом учете отразить движение средств на приобретение (создание) нового имущества (образование и использование), выделив соответствующие аналитические счета.
1.2.2 Доходы и расходы
В указанных актах нормативного регулирования приводится группировка доходов и расходов для отражения их в бухгалтерском учете и отчетности, дается их определение и порядок признания в учете [5].
Финансовый результат хозяйственной деятельности организации формируется из двух слагаемых, основным из которых является реализационный результат, полученный от продажи продукции, товаров, работ и услуг, а также от хозяйственных операций, составляющих предмет деятельности предприятия, таких, как сдача в платную аренду основных средств, передача в платное пользование объектов интеллектуальной собственности и вложение средств в уставные капиталы других организаций.
Вторая часть в виде доходов и расходов, непосредственно не связанных с формированием основного реализационного финансового результата, образует прочий финансовый результат, включающий в себя операционные и внереализационные доходы и расходы. Если за отчетный период предприятие от продажи продукции, товаров, работ, услуг и других операций, составляющих предмет его деятельности, получило прибыль, то весь его финансовый результат будет равен прибыли от продаж плюс прочие доходы, минус прочие расходы. Если предприятие получит убыток от продаж, то его общий финансовый результат будет равен сумме убытка от продаж плюс прочие расходы, минус прочие доходы.
Полученный таким образом общий финансовый результат корректируется на суммы потерь, расходов и доходов в связи с чрезвычайными обстоятельствами хозяйственной деятельности предприятия.
Реализационный финансовый результат от продаж выявляется на бухгалтерском счете 90 «Продажи» и определяется в виде разницы между суммой выручки (без косвенных налогов и платежей — НДС, акцизы и т.п.), отражаемой по кредиту счета 90, и суммой фактической себестоимости проданных продукции, работ и услуг, отражаемой по дебету этого же счета. При этом в расчет принимаются также доходы и расходы от операций, составляющих предмет деятельности организации.
Прочие доходы и расходы, включаемые в общий финансовый результат организации, отражаются в учете обособленно от финансового результата продаж на счете 91 «Прочие доходы и расходы» путем «развернутого» отражения отдельных статей в течение отчетного периода.
К внереализационным доходам и расходам относят результаты от операций, непосредственно не связанных с производственной деятельностью организации.
Согласно ПБУ 9/99 и ПБУ 10/99 состав внереализационных доходов представлен в таблице 1.1
Таблица 1.1. Внереализационные доходы и расходы
Доходы | Расходы |
штрафы, пени, неустойки за нарушение условий договоров, полученные или признанные к получению; поступления, связанные с безвозмездным получением активов в корреспонденции со счетом 98 «Доходы будущих периодов», субсчет 2 «Безвозмездные поступления»; поступления в возмещение причиненных организации убытков; прибыль прошлых лет, выявленная в отчетном году; суммы кредиторской задолженности, по которым истек срок исковой давности; курсовые разницы; прочие внереализационные доходы. | штрафы, пени, неустойки за нарушение условий договоров, уплаченные или признанные к уплате; расходы на содержание производственных мощностей и объектов, находящихся на консервации; возмещение причиненных организацией убытков; убытки прошлых лет, признанные в отчетном году; отчисления в резервы под обесценение вложений в ценные бумаги, под снижение стоимости материальных ценностей, по сомнительным долгам; суммы дебиторской задолженности, по которым истек срок исковой давности, других долгов, нереальных для взыскания; курсовые разницы; расходы, связанные с рассмотрением дел в суде; прочие внереализационные расходы. |
В финансовой отчетности о прибылях и убытках операционные и внереализационные доходы иногда могут показываться за минусом соответствующих расходов, относящихся к этим доходам, в случае, если это предусмотрено или не запрещено правилами бухгалтерского учета или если отдельные статьи доходов и связанные с ними аналогичные статьи расходов не являются существенными для характеристики финансового положения организации.
Состав операционных доходов и расходов представлен в таблице 1.2.
Таблица 1.2. Операционные доходы и расходы
Доходы | Расходы |
поступления, связанные с предоставлением за плату во временное пользование (временное владение) активов организации; поступления, связанные с предоставлением за плату прав, возникающих из патентов на изобретения, промышленные образцы и другие виды интеллектуальной собственности; поступления, связанные с участием в уставных капиталах других организаций, а также проценты и иные доходы по ценным бумагам; прибыль, полученная организацией по договорам простого товарищества; поступления, связанные с продажей и прочим списанием основных средств и иных активов, отличных от денежных средств в российской валюте, продукции, товаров; поступления от операций с тарой; проценты, полученные (подлежащие получению) за предоставление в пользование денежных средств организации, а также проценты за использование кредитной организацией денежных средств, находящихся на счете организации в этой кредитной организации; прочие операционные доходы. | расходы, связанные с предоставлением за плату во временное пользование (временное владение) активов организации, прав, возникающих из патентов на изобретения, промышленные образцы и другие виды интеллектуальной собственности, а также расходы, связанные с участием в уставных капиталах других организаций (если хозяйственные операции, связанные с указанными расходами, не составляют предмет основной (постоянной) деятельности предприятия); остаточная стоимость активов, по которым начисляется амортизация, и фактическая себестоимость других активов, списываемых организацией; расходы, связанные с продажей, выбытием и прочим списанием основных средств и иных активов, отличных от денежных средств в российской валюте, товаров, продукции; расходы от операций с тарой; проценты, уплачиваемые организацией за предоставление ей в пользование денежных средств (кредитов, займов); расходы, связанные с оплатой услуг, оказываемых кредитными организациями; прочие операционные расходы. |
Прочие операционные и внереализационные доходы отражаются по кредиту счета 91 «Прочие доходы и расходы» в корреспонденции с дебетом соответствующих счетов денежных средств, расчетов, товарно-материальных ценностей и т.п.
Прочие операционные и внереализационные расходы отражаются по дебету счета 91 «Прочие доходы и расходы» в корреспонденции с кредитом счетов учета денежных средств, расчетов, товарно-материальных ценностей и других соответствующих счетов.
1.2.3 Финансовый и управленческий учет
Каждая организация, осуществляя свои хозяйственные функции, имеет определенный набор целей. Для реализации намеченных целей руководители фирм и подразделений выполняют соответствующие управленческие функции:
принятие решений;
планирование;
оперативное управление.
Для выполнения этих функций необходима информация, которая включает производственные, финансовые, статистические данные, результаты маркетинговых исследований и т.д.
На основе внутренней информации, поступающей от экономистов, финансовых аналитиков, бухгалтеров, службы маркетинга, специалистов по управленческому учету, организация формирует, наряду с финансовым учетом, систему управленческого учета.
Пользователями экономической информации организации являются собственники и потенциальные собственники (инвесторы), кредиторы, менеджеры, налоговые органы, конкуренты и покупатели продукции. Всех пользователей информации можно разделить на две группы — внутренних и внешних.
Соответственно выделяются и две области учета:
финансовый учет, который имеет целью подготовить информацию для внешних пользователей о финансовом положении организации, о финансовых результатах ее деятельности и имущественном состоянии;
управленческий учет, который имеет целью обеспечить менеджеров компании достоверной оперативной информацией, необходимой для контроля за производственной деятельностью и принятия обоснованных решений. Источником информации финансового учета являются только данные бухгалтерского учета и элементы системы налогообложения. Исходными данными управленческого учета служат также нормы расхода материальных ресурсов, технологические карты, результаты исследования рынка и др.
Результатами управленческого учета являются:
учет накладных расходов;
калькуляция себестоимости;
анализ безубыточности;
составление смет, в том числе гибких;
контроль и анализ себестоимости по отклонениям.
Результаты финансового учета (финансовая отчетность) представляется по установленным формам, результаты управленческого учета — по произвольной форме, удобной для внутренних пользователей.
Финансовая информация представляется в денежных измерителях, а в управленческом учете используются любые показатели, включая натуральные, трудовые, денежные.
Объектом финансового учета выступает организация в целом. В управленческом учете издержки производства группируются и учитываются по: элементам и статьям затрат, местам возникновения, объектам затрат, носителям затрат, центрам ответственности.
И финансовый и управленческий учет пользуются одной исходной информацией — данными производственного учета, рисунок 1.1.
![]() |
Рисунок 1.1 Взаимосвязь финансового и производственного учета
Источником информации финансового учета являются только данные бухгалтерского учета и элементы системы налогообложения. Исходными данными управленческого учета служат также нормы расхода материальных ресурсов, технологические карты, результаты исследования рынка и др.
1.3 Виды анализа финансовых результатов
1.3.1 Анализ финансовой устойчивости
Залогом выживаемости и основой стабильности положения предприятия служит его устойчивость. На устойчивость предприятия оказывают влияние различные факторы:
положение предприятия на товарном рынке;
производство и выпуск дешевой, пользующейся спросом продукции;
его потенциал в деловом сотрудничестве;
степень зависимости от внешних кредиторов и инвесторов;
наличие неплатежеспособных дебиторов;
эффективность хозяйственных и финансовых операций и т.п.
Такое разнообразие факторов подразделяет и саму устойчивость по видам. Так, применительно к предприятию она может быть: в зависимости от факторов, влияющих на нее, — внутренней и внешней, общей (ценовой), финансовой.
1.Внутренняя устойчивость — это такое общее финансовое состояние предприятия, при котором обеспечивается стабильно высокий результат его функционирования. В основе ее достижения лежит принцип активного реагирования на изменение внешних и внутренних факторов.
Внешняя устойчивость предприятия обусловлена стабильностью экономической среды, в рамках которой осуществляется его деятельность. Она достигается соответствующей системой управления рыночной экономикой в масштабах всей страны.
2. Общая устойчивость предприятия — это такое движение денежных потоков, которое обеспечивает постоянное превышение поступления средств (доходов) над их расходованием (затратами).
3.Финансовая устойчивость является отражением стабильного превышения доходов над расходами, обеспечивает свободное маневрирование денежными средствами предприятия и путем эффективного их использования способствует бесперебойному процессу производства и реализации продукции. Поэтому финансовая устойчивость формируется в процессе всей производственно-хозяйственной деятельности и является главным компонентом общей устойчивости предприятия.
Анализ устойчивости финансового состояния на ту или иную дату позволяет ответить на вопрос: насколько правильно предприятие управляло финансовыми ресурсами в течение периода, предшествующего этой дате. Важно, чтобы состояние финансовых ресурсов соответствовало требованиям рынка и отвечало потребностям развития предприятия, поскольку недостаточная финансовая устойчивость может привести к неплатежеспособности предприятия и отсутствию у него средств для развития производства, а избыточная — препятствовать развитию, отягощая затраты предприятия излишними запасами и резервами. Таким образом, сущность финансовой устойчивости определяется эффективным формированием, распределением и использованием финансовых ресурсов, а платежеспособность выступает ее внешним проявлением.
Платежеспособность — это способность своевременно полностью выполнить свои платежные обязательства, вытекающие из торговых, кредитных и иных операций платежного характера.
Расчет платежеспособности проводится на конкретную дату. Эта оценка субъективна и может быть выполнена с различной степенью точности.
Для подтверждения платежеспособности проверяют: наличие денежных средств на расчетных счетах, валютных счетах, краткосрочные финансовые вложения.
Эти активы должны иметь оптимальную величину. С одной стороны, чем значительнее размер денежных средств на счетах, тем с большей вероятностью можно утверждать, что предприятие располагает достаточными средствами для текущих расчетов и платежей.
С другой стороны, наличие незначительных остатков средств на денежных счетах не всегда означает, что предприятие неплатежеспособно: средства могут поступить на расчетные, валютные счета, в кассу в течение ближайших дней, краткосрочные финансовые вложения легко превратить в наличность. Постоянное кризисное отсутствие наличности приводит к тому, что предприятие превращается в «технически неплатежеспособное», а это уже может рассматриваться как первая ступень на пути к банкротству.
Высшей формой устойчивости предприятия является его способность развиваться в условиях внутренней и внешней среды. Для этого предприятие должно обладать гибкой структурой финансовых ресурсов и при необходимости иметь возможность привлекать заемные средства, т.е. быть кредитоспособным.
1.3.2 Анализ ликвидности
Ликвидность предприятия — это способность фирмы превращать свои активы в деньги для покрытия всех необходимых платежей по мере наступления их срока. Предприятие, оборотный капитал которого состоит преимущественно из денежных средств и краткосрочной дебиторской задолженности, обычно считается более ликвидным, чем предприятие, оборотный капитал которого состоит преимущественно из запасов.
Все активы фирмы в зависимости от степени ликвидности, то есть скорости превращения в денежные средства, можно условно подразделить на следующие группы:
Наиболее ликвидные активы — суммы по всем статьям денежных средств, которые могут быть использованы для выполнения текущих расчетов немедленно. В эту группу включают также краткосрочные финансовые вложения.
Быстрореализуемые активы — активы, для обращения которых в наличные средства требуется определенное время. В эту группу можно включить дебиторскую задолженность (платежи по которой ожидаются в течение 12 месяцев после отчетной даты), прочие оборотные активы.
3. Медленнореализуемые активы — наименее ликвидные активы — это запасы, дебиторская задолженность (платежи по которой ожидаются более чем через 12 месяцев после отчетной даты), налог на добавленную стоимость по приобретенным ценностям.
4. Труднореализуемые активы — активы, которые предназначены для использования в хозяйственной деятельности в течение относительно продолжительного периода времени. В эту группу можно включить статьи I раздела актива баланса «Внеоборотные активы».
Первые три группы активов в течение текущего хозяйственного периода могут постоянно меняться и относятся к текущим активам предприятия. Текущие активы более ликвидные, чем остальное имущество предприятия.
1.4 Методика анализа финансовых результатов
Практика финансового анализа уже выработала основные правила чтения (методику анализа) финансовых отчетов. Среди них можно выделить 6 основных методов:
горизонтальный (временной) анализ — сравнение каждой позиции отчетности с предыдущим периодом;
вертикальный (структурный) анализ — определение структуры итоговых финансовых показателей с выявлением влияния каждой позиции отчетности на результат в целом;
трендовый анализ — сравнение каждой позиции отчетности с рядом предшествующих периодов и определение тренда, т.е. основной тенденции динамики показателя, очищенной от случайных влияний и индивидуальных особенностей отдельных периодов. С помощью тренда формируют возможные значения показателей в будущем, а следовательно, ведется перспективный прогнозный анализ;
анализ относительных показателей (коэффициентов) — расчет отношений между отдельными позициями отчета или позициями разных форм отчетности, определение взаимосвязей показателей;
сравнительный (пространственный) анализ — это как внутрихозяйственный анализ сводных показателей отчетности по отдельным показателям фирмы, дочерних фирм, подразделений, цехов, так и межхозяйственный анализ показателей данной фирмы с показателями конкурентов, со среднеотраслевыми и средними хозяйственными данными;
факторный анализ — анализ влияния отдельных факторов (причин) на результативный показатель с помощью детерминированных или стохастических приемов исследования. Причем факторный анализ может быть как прямым (собственно анализ), когда результативный показатель дробят на составные части, так и обратным (синтез), когда его отдельные элементы соединяют в общий результативный показатель.
Финансовый анализ является частью общего, полного анализа хозяйственной деятельности, который состоит из двух тесно взаимосвязанных разделов: финансового анализа и производственного управленческого анализа.
Разделение анализа на финансовый и управленческий обусловлено сложившимся на практике разделением системы бухгалтерского учета в масштабе предприятия на финансовый учет и управленческий учет. Такое разделение анализа несколько условно, потому что внутренний анализ может рассматриваться как продолжение внешнего анализа и наоборот. В интересах дела оба вида анализа подпитывают друг друга информацией.
Особенностями внешнего финансового анализа являются:
множественность субъектов анализа, пользователей информации о деятельности предприятия;
разнообразие целей и интересов субъектов анализа;
наличие типовых методик анализа, стандартов учета и отчетности;
ориентация анализа только на публичную, внешнюю отчетность предприятия;
ограниченность задач анализа как следствие предыдущего фактора;
максимальная открытость результатов анализа для пользователей информации о деятельности предприятия.
Финансовый анализ, основывающийся на данных только бухгалтерской отчетности, приобретает характер внешнего анализа, т.е. анализа, проводимого за пределами предприятия его заинтересованными контрагентами, собственниками или государственными органами. Этот анализ на основе только отчетных данных, которые содержат лишь весьма ограниченную часть информации о деятельности предприятия, не позволяет раскрыть всех секретов успеха фирмы.
Основное содержание внешнего финансового анализа, осуществляемого партнерами предприятия по данным публичной финансовой отчетности, составляют:
анализ абсолютных показателей прибыли;
анализ относительных показателей рентабельности;
анализ финансового состояния, рыночной устойчивости, ликвидности баланса, платежеспособности предприятия;
анализ эффективности использования заемного капитала;
экономическая диагностика финансового состояния предприятия и рейтинговая оценка эмитентов.
Существует многообразная экономическая информация о деятельности предприятий и множество способов анализа этой деятельности. Финансовый анализ по данным финансовой отчетности называют классическим способом анализа.
1.5 Источники информации
Источниками информации для проверки операций по формированию финансовых результатов являются учредительные документы, протоколы собраний учредителей, приказы, распоряжения, отчеты кассира с приложенными первичными документами (приходные и расходные кассовые ордера, платежные ведомости, квитанции и др.), выписки банков по рублевым и валютным счетам с приложенными первичными документами, учетные регистры (ведомости, журналы-ордера) по счетам 90, 91, 50, 51, 68, 76, 62, 99, 84 и др., Главная книга, расчеты по отдельным налогам, отчетные формы:
«Бухгалтерский баланс» — Форма №1;
«Отчет о прибылях и убытках» — Форма №2;
«Отчет об изменениях капитала» — Форма №3;
«Отчет о движении денежных средств» — Форма №4;
«Приложение к Бухгалтерскому балансу» — Форма №5;
«Отчет о целевом использовании полученных средств» — Форма №6;
Для достижения цели проверки финансовых результатов и их использования необходимо проконтролировать:
правильность формирования финансового результата от продажи продукции (работ, услуг); продажи основных средств и прочих активов; операционные расходы и доходы; соответствие отчетности данным синтетического и аналитического учета;
учет внереализационных доходов и расходов (внереализационные доходы, внереализационные расходы);
учет использования прибыли (налоги, финансовые санкции).
При проверке финансовых результатов следует учитывать, что в «Бухгалтерском балансе» (форма № 1) в разделе III «Капитал и резервы» отражаются показатели:
нераспределенная прибыль прошлых лет;
непокрытый убыток прошлых лет;
нераспределенная прибыль отчетного года;
непокрытый убыток отчетного года.
Формирование финансового результата деятельности предприятия приводится в «Отчете о прибылях и убытках» (форма № 2).
Вывод по главе
На основании материала, изложенного в первой главе, можно сделать вывод, что основным источником для анализа финансового состояния предприятия и принятия правильных управленческих решений служит бухгалтерский баланс.
Бухгалтерский баланс, в сущности, является системной моделью, обобщенно отражающей кругооборот средств предприятия и финансовые отношения, в которые вступает предприятие в ходе этого кругооборота.
Современное содержание актива и пассива ориентировано на предоставление информации ее пользователям. Отсюда высокая степень аналитичности статей, раскрывающих состояние дебиторской и кредиторской задолженности, собственного капитала и отдельных видов резервов, образованных за счет текущих издержек или прибыли предприятия.
Для общей оценки финансового состояния анализируемого предприятия составляется уплотненный и сравнительный аналитический балансы, проводится горизонтальный и вертикальный анализы баланса.
Далее проводится анализ устойчивости финансового состояния предприятия, который позволяет ответить на вопрос: насколько правильно предприятие управляло финансовыми ресурсами в течение анализируемого периода.
Абсолютными показателями финансовой устойчивости являются показатели, характеризующие степень обеспеченности запасов и затрат источниками их формирования.
Далее проводится анализ ликвидности предприятия. Ликвидность — это способность предприятия превращать свои активы в деньги для покрытия всех необходимых платежей по мере наступления их срока.
Глава 2. Расчет и оценка финансовых результатов деятельности предприятия
2.1 Показатели финансовой устойчивости
Абсолютными показателями финансовой устойчивости являются показатели, характеризующие степень обеспеченности запасов и затрат источниками их формирования [7].
Для оценки состояния запасов и затрат используют данные группы статей «Запасы» II раздела актива баланса.
Для характеристики источников формирования запасов определяют три основных показателя.
1. Наличие собственных оборотных средств (СОС ), как разница между капиталом и резервами (IV раздел пассива баланса ) и вне оборотными активами (I раздел актива баланса ).
Этот показатель характеризует чистый оборотный капитал.
Его увеличение по сравнению с предыдущим периодом свидетельствует о дальнейшем развитии деятельности предприятия:
СОС = IVрП — IрА (1)
2. Наличие собственных и долгосрочных заемных источников формирования запасов и затрат (СД ), определяемое путем увеличения предыдущего показателя на сумму долгосрочных пассивов (V раздел пассива баланса ).
СД = СОС + VрП (2)
3. Общая величина основных источников формирования запасов и затрат (ОИ ), определяемая путем увеличения предыдущего показателя на сумму краткосрочных заемных средств (КЗС ) — VI раздела пассива баланса:
ОИ = СД + КЗС (3)
Трем показателям наличия источников формирования запасов соответствуют три показателя обеспеченности запасов источниками их формирования:
1. Излишек (+) или недостаток (-) собственных оборотных средств (СОС ):
СОС = СОС — З (4)
где З — запасы.
2. Излишек (+) или недостаток (-) собственных долгосрочных источников формирования запасов (СД ):
СД = СД — З (5)
3. Излишек (+) или недостаток (-) общей величины основных источников формирования запасов (ОИ ):
ОИ = ОИ — З (6)
Для характеристики финансовой ситуации на предприятии существует четыре типа финансовой устойчивости:
Первый — абсолютная устойчивость финансового состояния, задается условием:
З < СОС + К (7)
где К — кредиты банка под товарно-материальные ценности с учетом кредитов под товары отгруженные и части кредиторской задолженности, зачтенной банком при кредитовании;
Второй — нормальная устойчивость финансового состояния предприятия, гарантирующая его платежеспособность, соответствует следующему условию:
З = СОС + К (8)
Третий — неустойчивое финансовое состояние, характеризуемое нарушением платежеспособности, при котором сохраняется возможность восстановления равновесия за счет пополнения источников собственных средств и увеличения СОС:
З = СОС + К + ИОФН (9)
где ИОФН — источники, ослабляющие финансовую напряженность, по данным баланса неплатежеспособности.
Финансовая неустойчивость считается нормальной (допустимой), если величина привлекаемых для формирования запасов краткосрочных кредитов и заемных средств не превышает суммарной стоимости сырья, материалов и готовой продукции. Четвертый — кризисное финансовое состояние, при котором предприятие находится на грани банкротства, т.е. денежные средства, краткосрочные ценные бумаги и дебиторская задолженность не покрывают даже его кредиторской задолженности и просроченных ссуд:
З > СОС + К (10)
Финансовые коэффициенты представляют собой относительные показатели финансового состояния предприятия. Они рассчитываются в виде отношений абсолютных показателей финансового состояния или их линейных комбинаций.
Рассчитанные фактические коэффициенты отчетного периода сравниваются с нормой, со значением предыдущего периода, аналогичным предприятием, и тем самым выявляется реальное финансовое состояние, слабые и сильные стороны фирмы.
Для точной и полной характеристики финансового состояния достаточно сравнительно небольшого количества финансовых коэффициентов. Важно лишь чтобы каждый из этих показателей отражал наиболее существенные стороны финансового состояния.
Коэффициент обеспеченности собственными средствами
Косс= (IV рП — I рА): II рА > 0,1 (11)
Характеризует степень обеспеченности собственными оборотными средствами предприятия, необходимую для финансовой устойчивости.
Коэффициент обеспеченности материальных запасов собственными средствами.
Комз= (IV рП — I рА) (12)
Показывает, в какой степени материальные запасы покрыты собственными средствами и не нуждаются в привлечении заемных.
Коэффициент маневренности собственного капитала:
Км= (IvрП — I рА): IV рП (13)
Показывает, насколько мобильны собственные источники средств с финансовой точки зрения: чем больше, тем лучше финансовое состояние.
Коэффициент автономии (финансовой независимости или концентрации собственного капитала):
Ка = IVpП: ВБ >>0,5 (14)
Означает, что все обязательства предприятия могут быть покрыты собственными средствами. Рост Ка означает рост финансовой независимости.
Коэффициент соотношения заемных и собственных средств.
Ксзс= (VрП+VIрП): IVрП<1 (15)
Рост в динамике свидетельствует об усилении зависимости предприятия от привлеченного капитала.
2.2 Показатели определения ликвидности баланса
Для определения ликвидности баланса следует сопоставить итоги по каждой группе активов и пассивов. Баланс считается абсолютно ликвидным, если выполняются условия:
А1 >> П1
А2 >> П2
А3 >> П3
А4 << П4
Если выполняются первые три неравенства, то есть текущие активы превышают внешние обязательства предприятия, то обязательно выполняется последнее неравенство, которое имеет глубокий экономический смысл: наличие у предприятия собственных оборотных средств; соблюдается минимальное условие финансовой устойчивости.
Невыполнение какого-либо из первых трех неравенств свидетельствует о том, что ликвидность баланса в большей или меньшей степени отличается от абсолютной. При этом недостаток средств по одной группе активов компенсируется их убытком по другой группе, хоть компенсация может быть лишь по стоимостной величине, так как в реальной платежной ситуации менее ликвидные активы не могут заменить более ликвидные.
Показатели ликвидности применяются для оценки способности предприятия выполнять свои краткосрочные обязательства. Они дают представление не только о платежеспособности предприятия на данный момент, но и в случае чрезвычайных происшествий.
1. Общую оценку платежеспособности дает коэффициент покрытия, который также называют коэффициентом текущей ликвидности, коэффициентом общего покрытия.
Коэффициент покрытия равен отношению текущих активов к краткосрочным обязательствам и определяется следующим образом:
Кп= (А1+А2+А3): (П1+П2) (16)
Коэффициент покрытия измеряет общую ликвидность и показывает, в какой мере текущие кредиторские обязательства обеспечиваются текущими активами, то есть сколько денежных единиц текущих активов приходится на 1 денежную единицу текущих обязательств. Если соотношение меньше, чем 1: 1, то текущие обязательства превышают текущие активы.
Установлен норматив этого показателя, равный 2, для оценки платежеспособности и удовлетворительной структуры баланса.
Однако этот показатель очень укрупненный, так как в нем не учитывается степень ликвидности отдельных элементов оборотного капитала.
2. Коэффициент быстрой ликвидности (строгой ликвидности) является промежуточным коэффициентом покрытия и показывает, какая часть текущих активов за минусом запасов и дебиторской задолженности, платежи по которой ожидаются более чем через 12 месяцев после отчетной даты, покрывается текущими обязательствами.
Коэффициент быстрой ликвидности рассчитывается по формуле:
Кб= (А1+А2): (П1+П2) (17)
Он помогает оценить возможность погашения фирмой краткосрочных обязательств в случае ее критического положения, когда не будет возможности продать запасы.
Этот показатель рекомендуется в пределах от 0,8 до 1,0, но может быть чрезвычайно высоким из-за неоправданного роста дебиторской задолженности.
3. Коэффициент абсолютной ликвидности определяется отношением наиболее ликвидных активов к текущим обязательств и рассчитывается по формуле:
Каб.лик.= А1: (П1 + П2) (18)
Этот коэффициент является наиболее жестким критерием платежеспособности и показывает, какую часть краткосрочной задолженности предприятие может погасить в ближайшее время. Величина его должна быть не ниже 0,2.
Различные показатели ликвидности важны не только для руководства и финансовых работников предприятия, но и представляют интерес для различных потребителей аналитической информации: коэффициент абсолютной ликвидности — для поставщиков сырья и материалов, коэффициент быстрой ликвидности — для банков, коэффициент покрытия — для покупателей и держателей акций и облигаций предприятия.
2.3 Оценка стоимости капитала предприятия
Капитал, как и другие факторы производства, имеет стоимость формирующую уровень операционных и инвестиционных затрат. Стоимость капитала — это его цена, которую предприятие платит за его привлечение из разных источников.
Поскольку стоимость капитала представляет собой часть прибыли, которую предприятие должно уплатить за использование сформированного или привлеченного нового капитала для обеспечения процесса производства и реализации продукции, данный показатель является минимальной нормой прибыли от операционной деятельности. Если рентабельность операционной деятельности окажется ниже цены капитала, это приведет к «проеданию» капитала и банкротству предприятия.
Поскольку капитал предприятия формируется за счет разных источников, в процессе анализа необходимо оценить каждый из них и произвести сравнительный анализ их стоимости.
Стоимость собственного капитала предприятия (Цск) в отчетном периоде определяется следующим образом:
(19)
Для определения стоимости акционерного капитала (Цак ) используется следующий расчет:
ак =![]()
( 20)
Стоимость заемного капитала в виде банковских кредитов (Цкр ) исчисляется следующим образом:
( 21)
Если проценты за кредит включаются в себестоимость продукции, то действительная цена кредита будет меньше на уровень налога на прибыль (Кн ).
Стоимость заемного капитала, привлекаемого за счет эмиссии облигаций (Цобл ), может определяться следующим способом:
( 22)
Стоимость внутренней кредиторской задолженности приравнивается обычно к нулю, так как предприятие не несет никаких расходов по обслуживанию этого долга.
2.3.1 Показатели оборачиваемости капитала
Поскольку оборачиваемость капитала тесно связана с его рентабельностью и является одним из важнейших показателей, характеризующих интенсивность использования средств предприятия и его деловую активность, в процессе анализа необходимо более детально изучить показатели оборачиваемости капитала и установить, на каких стадиях кругооборота произошло замедление или ускорение движения средств.
Следует изучить оборачиваемость совокупного капитала предприятия, в том числе основного и оборотного.
Скорость оборачиваемости капитала характеризуется следующими показателями:
коэффициентом оборачиваемости (
);
продолжительностью одного оборота капитала (Поб ).
Коэффициент оборачиваемости капитала рассчитывается по формуле:
( 23)
Показатель, обратный коэффициенту оборачиваемости капитала называется капиталоемкостью.
( 24)
Продолжительность оборота капитала:
( 25)
Или
( 26)
где Д — количество календарных дней в анализируемом периоде (год — 360 дней, квартал — 90 дней, месяц — 30 дней).
Средние остатки всего капитала и его составных частей рассчитываются по средней хронологической: 1 /2 суммы на начало периода плюс остатки на начало каждого следующего месяца плюс 1 /2 остатка следующего периода; результат делится на количество месяцев в отчетном периоде.
Источники информации — бухгалтерский баланс и отчет о финансовых результатах.
2.3.2 Показатели эффективности использования заемного капитала. Эффект финансового рычага
Одним из показателей, применяемых для оценки эффективности использования заемного капитала, является эффект финансового рычага (ЭФР):
(27)
где ROA — экономическая рентабельность совокупного капитала до уплаты налогов (отношение суммы балансовой прибыли к среднегодовой сумме всего капитала), % ;
Цзк — средневзвешенная цена заемных ресурсов (отношение расходов по обслуживанию долговых обязательств к среднегодовой сумме заемных средств), % ;
Кн — коэффициент налогообложения (отношение суммы налогов из прибыли к сумме балансовой прибыли) в виде десятичной дроби;
ЗК — среднегодовая сумма заемного капитала;
СК — среднегодовая сумма собственного капитала.
ЭФР показывает, насколько процентов увеличивается сумма собственного капитала за счет привлечения заемных средств в оборот предприятия. Положительный ЭФР возникает в тех случаях, когда рентабельность совокупного капитала выше средневзвешенной цены заемных ресурсов, т.е. если ROA > Цзк .
Если ROA < СК, создается отрицательный ЭФР (эффект «дубинки»), в результате чего происходит «проедание» собственного капитала, что может стать причиной банкротства предприятия.
В условиях инфляции, если долги и проценты по ним не индексируются, ЭФР и рентабельность собственного капитала (ROE ) увеличиваются, поскольку обслуживание долга и сам долг оплачиваются уже обесцененными деньгами.
Тогда эффект финансового рычага будет равен:
(28)
где И — темп инфляции в виде десятичной дроби.
2.4 Факторный анализ доходности собственного капитала
Рентабельность собственного капитала (ROE ) замыкает всю пирамиду показателей эффективности функционирования предприятия. Вся деятельность предприятия должна быть направлена на увеличение суммы собственного капитала и повышение уровня его доходности. Рассчитывается ROE отношением суммы чистой прибыли к среднегодовой сумме собственного капитала.
(29)
Нетрудно заметить, что рентабельность собственного капитала (ROE ) и рентабельность совокупного капитала (ROA ) тесно связаны между собой:
( 30)
где Дчн — доля чистой прибыли в общей сумме балансовой прибыли;
МК — мультипликатор капитала, т.е. объем активов, опирающихся на фундамент собственного капитала; выступает как рычаг, увеличивающий мощь собственного капитала.
Данная взаимосвязь показывает зависимость между степенью финансового риска и прибыльностью собственного капитала.
Расширить факторную модель ROE можно за счет разложения на составные части показателя ROA :
(31)
Рентабельность оборота (Rоб ) характеризует эффективность управления затратами и ценовой политикой предприятия. Коэффициент оборачиваемости капитала (Коб ) отражает интенсивность его использования и деловую активность предприятия, а мультипликатор капитала (МК ) — политику в области финансирования: чем выше его уровень, тем выше риск его банкротства, но вместе с тем выше доходность собственного (акционерного) капитала при положительном эффекте финансового рычага.
2.5 Оценка производственно — финансового левериджа
Процесс оптимизации структуры активов и пассивов предприятия с целью увеличения прибыли в финансовом анализе называется леверидж. Различаются три вида: производственный; финансовый и производственно — финансовый.
Для раскрытия его сущности представим факторную модель чистой прибыли (ЧП ) в виде разности между выручкой (ВР ) и издержки производственного (ИП ) и финансовый характер (ИФ ):
ЧП = ВР — ИП — ИФ (32)
Издержки производственного характера — это затраты на производство и реализацию продукции (полная себестоимость). В зависимости от объема производства продукции они подразделяются на постоянные и переменные. Соотношение между этими частями издержек зависит от технологической и технической стратегии предприятия и его инвестиционной политики. Инвестирование капитала в основные фонды обуславливает рост постоянных и относительное сокращение переменных расходов. Взаимосвязь между объемом производства, постоянными и переменными издержками выражается показателем производственного левериджа.
Производственный леверидж — это потенциальная возможность влиять на прибыль предприятия путем изменения структуры себестоимости продукции и объема ее выпуска. Исчисляется уровень производственного левериджа отношением темпов прироста валовой прибыли ΔП% (до выплаты процентов и налогов) к темпам прироста объема продаж в натуральных или условно — натуральных единицах (Δ VPП% ):
(33)
Он показывает степень чувствительности валовой прибыли к изменению объема производства. При высоком его значении даже незначительный спад или увеличение производства продукции приводит к существенному изменению прибыли. Более высокий уровень производственного левериджа обычно имеют предприятия с более высоким технической оснащенности производства. При повышении уровня технической оснащенности происходит увеличение доли постоянных затрат и уровня производственного левериджа. С ростом последнего увеличивается степень риска недополучения выручки, необходимой для возмещения постоянных расходов.
Второй составляющей является финансовые издержки (расходы по обслуживанию долга). Величина их зависит от суммы заемного средств и их доли в общей сумме инвестированного капитала.
Взаимосвязь между прибылью и соотношением собственного и заемного капитала — это финансовый леверидж. Потенциальная возможность влиять на прибыль путем изменения объема и структуры собственного и заемного капитала. Его уровень измеряется отношением темпов прироста чистой прибыли (D ЧП % ) к темпам прироста валовой прибыли (D П% ):
(34)
Он показывает, во сколько раз темпы прироста чистой прибыли превышают темпы прироста валовой прибыли. Это превышение, обеспечивается за счет эффекта финансового рычага, одной из составляющий которых является его плечо (отношение заемного капитала к собственному). Увеличивая или уменьшая плечо рычага в зависимости от сложившихся условий можно влиять на прибыль и доходность собственного капитала. Возрастание финансового левериджа сопровождается повышением степени финансового риска, связанного с возможным недостатком средств для выплаты процентов по долгосрочным кредитам и займам. Незначительное изменение валовой прибыли и рентабельности инвестированного капитала в условиях высокого финансового левериджа может привести к значительному изменению чистой прибыли, что опасно при спаде производства.
2.6 Расчет факторных влияний на прибыль от реализации продукции
Влияние факторов рассчитывается в последовательности, приведенной ниже: Расчет общего изменения прибыли от реализации продукции (DР ):
DР=Р1 — Р0, (35)
где Р1 — прибыль отчетного года; Р0 — прибыль базисного года;
1. Расчет влияния на прибыль изменений отпускных цен на реализованную продукцию (DР1 ):
DР1 =N1.0 =Sp1 *q1 — Sp0*q1, (36)
где: Np1 = S p1 * q1 — реализация в отчетном году в ценах отчетного года (р — цена изделия; q — количество изделий);
Np0= S p0* q1
— реализация в отчетном году в ценах базисного года.
3. Расчет влияния на прибыль изменений в объеме продукции (DР2 ):
DР2 = Ро * К1 — Ро, (37)
где Ро — прибыль базисного года; К1 — коэффициент роста объема реализации продукции.
К1 =S1.0 /S0, (38)
где S1.0 — фактическая себестоимость реализованной продукции за отчетный период в ценах и тарифах базисного периода; S0 — себестоимость базисного периода.
4. Расчет влияния на прибыль изменений в объеме продукции, обусловленных изменениями в структуре продукции (DР3 ):
DР3 = Ро * (К2 -К1 ) (39)
где К2 — коэффициент роста объема реализации в оценке по отпускным ценам:
К2 =N1.0 /N0, (40)
где N1.0 — реализация в отчетном периоде по ценам базисного периода;
N0 — реализация в базисном периоде.
5. Расчет влияния на прибыль увеличения себестоимости продукции (DР4 ):
DР4 =S1.0 — S1, (41)
где S1.0 — себестоимость реализованной продукции отчетного периода в ценах и условиях базисного периода;
S1 — фактическая себестоимость реализованной продукции отчетного периода.
Расчет влияния на прибыль изменений себестоимости за счет структурных сдвигов в составе продукции (DР5 ):
DР5 = S0*К2 — S1.0. ( 42)
Влияние на прибыль нарушений хозяйственной дисциплины (D P6 ).
Сумма факторных отклонений дает общее изменение прибыли от реализации за отчетный период, что выражается следующей формулой:
DР= Р1 +Р2 +Р3 +Р4 +Р5 +Р6. (43)
Структура товарной продукции может оказывать как положительное, так и отрицательное влияние на сумму прибыли. Если увеличится доля более рентабельных видов продукции в общем объеме ее реализации, то сумма прибыли возрастет и, наоборот, при увеличении удельного веса низкорентабельной или убыточной продукции общая сумма прибыли уменьшится.
2.7 Методика анализа финансовых результатов от реализации продукции (работ, услуг)
Основную часть прибыли предприятия получают от реализации продукции (работ, услуг). При анализе финансовых результатов изучается динамика реализации продукции (работ, услуг) и определяются факторы изменения ее суммы:
Объем реализации — Vрп ;
Структура — УД i ;
Себестоимость — С i ;
Уровень среднереализационных цен — Ц i .
1. Структура товарной продукции (работ, услуг). Способ цепной подстановки. Ассортиментный анализ (модель абсолютных разниц):
для однородной продукции по формуле:

(44)
где
∆ Пуд i — влияние структурного фактора на изменение прибыли;
Vрпобщ.ф — фактический общий объем реализованной продукции;
УД iф — удельный вес i — го вида продукции в общем объеме реализации в условно — натуральном выражении или нормо-часах, %;
Ппл — сумма прибыли на условную единицу продукции или на один нормо-час.
для неоднородной продукции по формуле:
(45)
где Riпл — плановая рентабельность i -го вида.
2. Уровень среднереализационных цен.
метод цепной подстановки:
(46)
где
Вусл1 = ∑ (Vрпобщ.ф х УДiф ) х Ц iпл;
Вусл2 = ∑ (V рпобщ.ф х УД iпл ) х Ц iпл .
метод абсолютных разниц:
(47)
Объем реализации продукции может оказывать положительное и отрицательное влияние на сумму прибыли. Увеличение объема продаж рентабельной продукции приводит к пропорциональному увеличению прибыли. Если же продукция является убыточной, то при увеличении объема реализации происходит уменьшение суммы прибыли.
2.8 Методика подсчета резервов увеличения суммы прибыли и рентабельности
Для определения резервов роста прибыли при увеличении объема реализации продукции необходимо выявленный ранее резерв умножить на фактическую прибыль в расчете на единицу продукции соответствующего вида.
Подсчет резервов увеличения прибыли за счет снижения себестоимости товарной продукции и услуг осуществляется следующим образом: предварительно выявленный резерв снижения себестоимости каждого вида продукции (работ, услуг) умножается на возможный объем ее продаж с учетом резервов его роста.
Подсчет резервов роста прибыли при улучшении качества продукции осуществляется следующим образом: изменение удельного веса каждого сорта (кондиции) умножается на отпускную цену соответствующего сорта, результаты суммируются и полученное изменение средней цены умножается на возможный объем реализации продукции.
Аналогично подсчитываются резервы роста прибыли за счет изменения роста сбыта. Резервы увеличения суммы прибыли определяются по каждому виду товарной продукции.
Основные источники показаны в блок-схеме источников резервов увеличения прибыли от реализации продукции, приведенной на рисунке 2.1
Рисунок 2.1 Блок-схема источников резервов увеличения прибыли от реализации продукции
Основным источником резервов повышения уровня рентабельности продукции являются увеличение суммы прибыли от реализации продукции (Р ↑П ) снижение себестоимости товарной продукции (Р ↓С ).
Для подсчета резервов может быть использована следующая формула:
(48)
где
Р ↑R — резерв роста рентабельности;
Rв — рентабельность возможная;
Rф — рентабельность фактическая;
Пф — фактическая сумма прибыли;
Vрп iв — возможный объем реализации продукции с учетом выявленных резервов его роста;
С iв — возможный уровень себестоимости i-х видов продукции с учетом выявленных резервов снижения;
Зф — фактическая сумма затрат по реализованной продукции.
Показатели рентабельности характеризуют эффективность работы предприятия в целом, доходность различных направлений деятельности (производственной, предпринимательской, инвестиционной), окупаемость затрат и т.д. Их используют для оценки деятельности предприятия и как инструмент в инвестиционной политике и ценообразовании.
Вывод по главе 2
Как было рассмотрено в данной главе, в условиях рыночной экономике значение прибыли огромно. Стремление к получению прибыли ориентирует товаропроизводителей на увеличение объема производства продукции, нужной потребителю, снижение затрат на производство.
Основными задачами оценки финансовых результатов деятельности являются:
расчет показателей финансовой устойчивости;
расчет показателей определения ликвидности баланса;
расчет показателей эффективности использования заемного капитала. Эффект финансового рычага;
факторный анализ доходности собственного капитала;
оценка производственно — финансового левериджа;
расчет факторных влияний на прибыль от реализации продукции;
методика анализа финансовых результатов от реализации продукции (работ, услуг);
методика подсчета резервов увеличения суммы прибыли и рентабельности;
При развитой конкуренции этим достигается не только цель предпринимательства, но и удовлетворение общественных потребностей. Для предпринимателя прибыль является сигналом, указывающим, где можно добиться наибольшего прироста стоимости, создает стимул для инвестирования в эти сферы. Свою роль играют и убытки. Они высвечивают ошибки и просчеты в направлении средств, организации производства и сбыта продукции.
Глава 3. Программный продукт
3.1 Описание программного продукта
3.1.1 Выбор среды программирования
Новейшая система объектно-ориентированного программирования C++ Builder производства корпорации Borland предназначена для операционных систем Windows 98 и NT. Интегрированная среда C++ Builder обеспечивает скорость визуальной разработки, продуктивность повторно используемых компонентов в сочетании с помощью языковых средств C++, усовершенствованными инструментами и разномасштабными средствами доступа к базам данных.
C++ Builder может быть использован везде, где требуется дополнить существующие приложения расширенным стандартом языка C++, повысить быстродействие и придать пользовательскому интерфейсу качества профессионального уровня. Интегрированная среда разработки объединяет Редактор форм. Инспектор объектов. Палитру компонент. Администратор проекта и полностью интегрированные Редактор кода и Отладчик — инструменты быстрой разработки программных приложений, обеспечивающие полный контроль над кодом и ресурсами.
Свойства, методы и события — это именно те элементы языка, которые обеспечивают быструю разработку приложений в рамках объектно-ориентированного программирования. Свойства позволяют легко устанавливать разнообразные характеристики объектов. Методы производят определенные, иногда довольно сложные, операции над объектом. События связывают воздействия пользователя на объекты с кодами реакции на эти воздействия. События могут возникать при таких специфических изменениях состояния объектов как обновление данных в интерфейсных элементах доступа к базам данных. Работая совместно, свойства, методы и события образуют среду RAD (Rapid Application Development) быстрого и интуитивного программирования надежных приложений для Windows.
Открытые инструменты API могут быть непосредственно интегрированы в визуальную среду системы. Вы сможете подключить привычный текстовый редактор или создать собственного мастера для автоматизации выполнения повторяющихся процедур.
Продуктивность компонент:
Хранилище объектов является инструментом новой методики хранения и повторного использования модулей данных, объектов, форм и программной бизнес — логики. Поскольку построение нового приложения на существующем фундаменте значительно экономит временные затраты, хранилище объектов предоставляет для повторного использования готовые структуры: формы и законченные программные модули. Создавая прототип нового приложения, вы можете наследовать, ссылаться или просто копировать существующую структуру — точно так же архитектор приступает к проектированию нового здания.
Компонента ChartFX обеспечивает немедленное построение на вашей форме разнообразных графиков, диаграмм, таблиц и предусматривает проверку правописания на многих языках. В варианте C++Builder Standard эта компонента является единственным представителем группы ActiveX.
Библиотека Визуальных Компонент VCL приобрела статус нового промышленного стандарта и в настоящее время применяется более чем полумиллионом пользователей, существенно ускоряя разработку надежных приложений любой степени сложности. VCL содержит около 100 повторно используемых компонент, которые реализуют все элементы пользовательского интерфейса операционной системы Windows 98. Кроме того, VCL предоставляют в распоряжение программистов такие оригинальные объекты, как записные книжки с закладками, табличные сетки для отображения содержимого баз данных и даже органы управления устройствами мультимедиа. Находясь в среде объектно-ориентированного Программирования C++Builder, компоненты можно использовать непосредственно, менять их свойства, облик и поведение. Справочная служба C++ Builder оказывает помощь: имеется полное описание каждой управляющей компоненты, включая списки свойств и методов, а также многочисленные примеры. После размещения компонент на форме. Инспектор объектов поможет вам устанавливать их свойства и предписывать событиям коды обработки. Ваш проект будет строиться постепенно, на фоне производимых вами изменений в свойствах, событиях и функциях используемых элементов. Хорошо продумано разделение и редактирование программного модуля по двум его частям: интерфейсной и собственно кодовой.
C++Builder поставляется в трех вариантах: Standard (стандартный). Professional (для профессионалов разработчиков, ориентированных на сетевую архитектуру) и Client/Server Suite (для разработки систем в архитектуре клиент/сервер). Последние два варианта дополняют стандартный исходными текстами визуальных компонент, разномасштабным словарем данных, новыми функциями языка запросов SQL для баз данных, пакетом поддержки систем Internet, службой мониторинга программ, а также рядом других средств.
3.1.2 Описание программы
Разработанная мною программа состоит из 2-х частей:
Ввод исходных данных.
Анализ деятельности предприятия по следующим показателям:
финансовая устойчивость;
оценка относительных показателей финансовой устойчивости;
коэффициенты ликвидности.
В разработанных процедурах были использованы функции: библиотека Визуальных Компонент VCL, инструмент «хранилище объектов», открытые инструменты API.
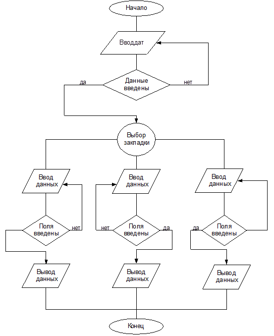
Описание программного модуля представлено на рисунке 3.1.

Рисунок 3.1 Алгоритм программного модуля
3.1.3 Инструкция пользователя
При запуске программы на экран выводится стартовое окно программы, в котором отведены поля для ввода дат анализируемого промежутка, рисунок 3.2.

Рисунок 3.2 Стартовое окно программы
Поле 1 служит для ввода начальной даты анализируемого промежутка. Поле 2 служит для ввода конечной даты анализируемого промежутка. Кнопка 3 «Принять» служит для обработки введенных дат. Если поля введены, после нажатия открываются поля для ввода данных. Кнопка 4 «О программе» выводит окно с данными разработчика.
После того как даты введены, на экране появляется рабочее окно программы с полями для ввода данных, рисунок 3.3.

Рисунок 3.3 Рабочее окно программы
На рабочем окне Закладки 1, служат для переключения между разными областями ввода данных. Столбцы 2 и 3 с полями ввода исходных данных на начальный период и на конечный период соответственно. Кнопка 4 «Расчет» служит для расчета и вывода окна с рассчитанными данными. Кнопка 5 «Очистить» служит для очистки полей ввода при некорректном заполнении.
После ввода данных и нажатия кнопки «Расчет», на экран выводится окно в котором отображаются рассчитанные данные, рисунок 3.4.

Рисунок 3.4 Окно вывода рассчитанных данных
3.2 Хозяйствующий субъект: ГУП «Норильское авиапредприятие»
Анализируемое предприятие «Норильское авиапредприятие» является государственным унитарным. Согласно ст.113 Гражданского кодекса РФ унитарным предприятием признается коммерческая организация, не наделенная правом собственности на закрепленное за ней собственником имущество. Имущество унитарного предприятия является неделимым и не может быть распределено по вкладам (долям, паям), в том числе между работниками предприятия.
Имущество государственного унитарного предприятия находится соответственно в государственной собственности и принадлежит такому предприятию на праве хозяйственного ведения или оперативного управления.
Унитарное предприятие, основанное на праве хозяйственного ведения, создается по решению уполномоченного на то государственного органа или органа местного самоуправления. Учредительным документом предприятия, основанного на праве хозяйственного ведения, является его устав, утверждаемый уполномоченным на то государственным органом или органом местного самоуправления.
До государственной регистрации предприятия, основанного на праве хозяйственного ведения, уставный фонд предприятия должен быть полностью оплачен собственником. Если по окончании финансового года стоимость чистых активов окажется меньше размера уставного фонда, орган, уполномоченный создавать такие предприятия, обязан произвести в установленном порядке уменьшение уставного фонда. Если стоимость чистых активов становится меньше размера, определенного законом, предприятие может быть ликвидировано по решению суда. В случае принятия решения об уменьшении уставного фонда предприятие обязано письменно уведомить об этом своих кредиторов. Кредитор предприятия вправе потребовать прекращения или досрочного исполнения обязательства, должником по которому является это предприятие.
Государственное унитарное предприятие «Норильское авиапредприятие» создано путем выделения из состава государственного предприятия «Авиакомпания „Енисейский меридиан“. Предприятие является юридическим лицом в организационно-правовой форме государственного унитарного предприятия основанного на федеральной собственности Российской Федерации, имеет самостоятельный баланс, обособленное имущество, переданное ему собственником на праве хозяйственного ведения, расчетные и иные счета в учреждениях банков.
Предприятие в своей деятельности руководствуется законодательством Российской Федерации, Воздушным законодательством РФ, организационно-распорядительными документами Министерства транспорта РФ, Федеральной авиационной службы, действующим Уставом.
Целями деятельности предприятия являются:
всемерное удовлетворение потребности граждан и народного хозяйства в воздушных перевозках и авиационных работах с гарантией безопасности и высоким качеством;
получение прибыли;
обеспечение социальных и экономических потребностей трудового коллектива.
Предметом деятельности Норильского авиапредприятия являются:
авиационные перевозки пассажиров, багажа, почты и грузов;
агентская деятельность по продаже авиационных перевозок;
агентская деятельность по организационному обеспечению полетов воздушных судов;
обеспечение пассажиров (экипажей) воздушных судов бортовым питанием;
деятельность, связанная с обслуживанием воздушного движения, воздушных судов, пассажиров, багажа, грузов, почты на аэродромах и в аэропортах;
авиационные работы для нужд предприятий и населения;
проведение технического обслуживания базовых и воздушных транзитных судов;
организация транспортировки, хранение и реализация товарно-материальных ценностей, авиационных и других видов топлива и смазочных материалов;
сдача в аренду транспортных средств, зданий и сооружений, средств связи с согласия собственника;
осуществление коммерческо-посреднической деятельности;
выполнение строительно-монтажных работ, капитального и текущего ремонта зданий и сооружений;
предоставление услуг гостиниц, жилищно-коммунальных, сервисных услуг;
организация туристической деятельности.
Для достижения целей данное предприятие обеспечивает:
организацию летной и технической эксплуатации авиационной техники и летной работы, в соответствии с установленными нормами, правилами и стандартами по безопасности полетов;
организацию обеспечения авиационной техники горюче-смазочными материалами и специальными жидкостями;
техническую готовность аэродромов, средств спецавтотранспорта и наземного оборудования;
поддержание на необходимом уровне и постоянное совершенствование производства;
создание безопасных условий труда и соблюдение законодательства РФ об охране труда;
развитие сети авиалиний;
разработку перспективных и текущих планов социально-экономического развития предприятия, целевых комплексных программ по безопасности полетов, технологии обслуживания пассажиров, клиентуры и др.;
регулярное движение воздушных судов, своевременное и качественное выполнение авиационных работ, своевременную доставку и сохранность грузов;
подготовку, переподготовку и повышение квалификации работников предприятия;
формирование современной материальной базы социальной сферы, создание благоприятных условий труда.
Данное предприятие самостоятельно планирует свою деятельность, ведет учетную политику, распоряжается прибылью и определяет перспективы развития, исходя из спроса на услуги, работы и производимую продукцию, на основе договоров, заключаемых с потребителями.
Предприятие реализует свою продукцию, работы, услуги по ценам и тарифам, устанавливаемых самостоятельно или на договорной основе.
3.3 Расчет финансовых результатов
3.3.1 Анализ финансовой устойчивости
В первую очередь рассчитаем показатели финансовой устойчивости по формулам приведенным во второй главе: №1, №2, №3, №4, №5, №6, №7, №8, №9, №10. Расчеты проводились за 2001 и 2002 г.г. с помощью программы и сведены в таблицу 3.1
Оценка показателей финансовой устойчивости
Таблица 3.1
Показатели | На 31.12 2001 | На 31.12.2002 | Изменения за период |
IVрП | 20,0 | 259,4 | 239,4 |
IрА | 16,6 | 19,0 | 2,4 |
СОС | 3,4 | 240,4 | 237,0 |
VрП | |||
СД | 3,4 | 240,4 | 237,0 |
КЗС | 21,4 | 465,2 | 443,8 |
ОИ | 24,8 | 705,6 | 680,8 |
З | 85,6 | 187,0 | 101,4 |
СОС | -82,2 | 53,4 | 135,6 |
СД | -82,2 | 53,4 | 135,6 |
ОИ | -60,8 | 518,6 | 579,4 |
На основании произведенных расчетов можно сделать следующее заключение: предприятие на 01.01.00 г. находилось в кризисном финансовом состоянии, не было обеспечено ни одним из предусмотренных источников формирования запасов (везде недостаток).
На конец анализируемого периода на 31.12.2002г. ситуация кардинально изменилась, произошел значительный рост источников формирования запасов: собственные источники формирования выросли на 237 тыс. руб. и составили 240,4 тыс. руб., краткосрочные заемные средства выросли на 443,8 тыс. руб. и составили 465,2 тыс. руб., а общая величина основных источников выросла на 680,8 тыс. руб. и составила 705,6 тыс. руб. Излишек собственных средств на конец анализируемого периода составил 53,4 тыс. руб., излишек общей величины основных источников формирования запасов и затрат — 518,6 тыс. руб.
Финансовое положение предприятия на 01.01.2002 г. можно считать абсолютно устойчивым.
3.3.2 Анализ финансовых коэффициентов
Финансовые коэффициенты представляют собой относительные показатели финансового состояния предприятия.
Они рассчитываются в виде отношений абсолютных показателей финансового состояния или их линейных комбинаций.
Коэффициент обеспеченности собственными средствами:
На 31.12.2001 = (20,0-16,6): 88,8=0,038
На 31.12.2002 = (259,4-19,0): 1082,8=0,22
Коэффициент обеспеченности материальных запасов собственными средствами:
На 31.12.2001= (20,0-16,6): 85,6=0,04
На 31.12.2002 = (259,4-19,0): 187=1,3
Коэффициент маневренности собственного капитала:
На 31.12.2001= (20,0 — 16,6): 20,0=0,17
На 31.12.2002= (259,4-19,0): 259,4=0,93
Коэффициент автономии (финансовой независимости или концентрации собственного капитала):
На 31.12.2001=20,0: 150,2=0,13
На 31.12.2002=259,4: 1101,8=0,24
5. Коэффициент соотношения заемных и собственных средств:
На 31.12.2001 = (0 + 130,2): 20,0 = 6,51
На 31.12.2002 = (0 + 95,2): 86,6 = 3,25
На основании рассчитанных показателей можно сделать следующее заключение:
за анализируемый период коэффициент обеспеченности собственными средствами повысился на 0,182 и составил 0,22, что значительно выше предлагаемой нормы 0,1 т.е. предприятие обеспечено собственными оборотными средствами, необходимыми для финансовой устойчивости;
коэффициент обеспеченности материальных запасов собственными средствами повысился на 1,26 и составил на конец периода 1,3 (норма 0,6-0,8);
коэффициент маневренности собственного капитала за анализируемый период повысился на 0,76 и составил 0,93, что выше оптимального значения и означает высокую мобильность собственных источников средств с финансовой точки зрения;
коэффициент автономии составил на 31.12.2002 года 0,24, что выше показателя на 01.01.2000г. на 0,11, но ниже оптимального значения 0,5 т.е. предприятие недостаточно финансово независимо т.е. не все обязательства предприятия могут быть покрыты собственными средствами;
коэффициент соотношения заемных и собственных средств уменьшился на 3,26 на конец анализируемого периода, что свидетельствует об уменьшении зависимости предприятия от привлеченного капитала и составил 3,25, но это значение, при оптимальной норме < 1, означает также зависимость от привлеченных средств и на 31.12.2001 года.
Для точной и полной характеристики финансового состояния достаточно сравнительно небольшого количества финансовых коэффициентов. Важно лишь чтобы каждый из этих показателей отражал наиболее существенные стороны финансового состояния.
3.3.3 Анализ ликвидности
Ликвидность предприятия — это способность фирмы превращать свои активы в деньги для покрытия всех необходимых платежей по мере наступления их срока.
Предприятие, оборотный капитал которого состоит преимущественно из денежных средств и краткосрочной дебиторской задолженности, обычно считается более ликвидным, чем предприятие, оборотный капитал которого состоит преимущественно из запасов.
Все активы фирмы в зависимости от степени ликвидности, то есть скорости превращения в денежные средства, можно условно подразделить на следующие группы:
1. Наиболее ликвидные активы (А1):
На 31.12.2001 — 0 тыс. руб.
На 31.12.2002 — 434,0 тыс. руб.
2. Быстрореализуемые активы (А2):
На 31.12.2001 — 3,2 тыс. руб.
На 31.12.2002 — 461,8 тыс. руб.
3. Медленнореализуемые активы (А3):
На 31.12.2001 — 85,6 тыс. руб.
На 31.12.2002 — 187,0 тыс. руб.
4. Труднореализуемые активы (А4):
На 31.12.2001 — 16,6 тыс. руб.
На 31.12.2002 — 19,0 тыс. руб.
Пассивы баланса по степени возрастания сроков погашения обязательств группируются следующим образом:
1. Наиболее срочные обязательства (П1):
На 31.12.2001 — 9,8 тыс. руб.
На 31.12.2002 — 360,6 тыс. руб.
2. Краткосрочные пассивы (П2):
На 31.12.2001 — 21,4 тыс. руб.
На 31.12.2002 — 465,2 тыс. руб.
3. Долгосрочные пассивы (П3) — долгосрочные заемные кредиты и прочие долгосрочные пассивы — статьи V раздела баланса „Долгосрочные пассивы“.
4. Постоянные пассивы (П4):
На 31.12.2001 — 30,8 тыс.руб.
На 31.12.2002 — 276,0 тыс.руб.
Можно сделать вывод, что баланс анализируемого предприятия не является ликвидным на 31.12.2001 года так как выполняется следующая система неравенств:
А1 < П1
А2 < П2
А3 > П3
А4 < П4
На анализируемом предприятии нет денежных средств для погашения наиболее срочных обязательств и даже быстрореализуемых активов недостаточно для погашения обязательств. Положение анализируемого предприятия на 31.12.2001 года было крайне затруднительным, для погашения краткосрочных долгов необходимо было привлекать медленнореализуемые активы.
На 31.12.2002 года баланс предприятия можно назвать ликвидным так как выполняется следующая система неравенств:
А1 > П1 А3 > П3
А2 < П2 А4 < П4
То есть имеются наиболее ликвидные средства для погашения наиболее срочных обязательств (излишек 73,4 тыс.руб.), медленнореализуемые активы покрывают долгосрочные пассивы (излишек 187,0 тыс.руб.), труднореализуемые активы значительно меньше постоянных пассивов т.е. соблюдается минимальное условие финансовой устойчивости. Отрицательным моментом является недостаток быстрореализуемых активов для покрытия краткосрочных обязательств в сумме 3,4 тыс, руб.
Показатели ликвидности применяются для оценки способности предприятия выполнять свои краткосрочные обязательства. Они дают представление не только о платежеспособности предприятия на данный момент, но и в случае чрезвычайных происшествий.
1. Коэффициент покрытия:
На 31.12.2001 = (3,2 + 85,6): (9,8 + 21,4) = 2,85
На 31.12.2002 = (434,0 + 461,8 + 187,0): (360,6 + 465,2) =1,31
2. Коэффициент быстрой ликвидности (строгой ликвидности):
На 31.12.2001 = 3,2: (9,8 + 21,4) = 0,1
На 31.12.2002 = (434,0 + 461,8): (360,6 + 465,2) = 1,08
3. Коэффициент абсолютной ликвидности:
На 31.12.2001 — нет наиболее ликвидных активов
На 31.12.2002 = 434,0: (360,6 + 465,2) = 0,53
Расчеты были произведены на основании формул содержащихся во второй главе.
На анализируемом предприятии на начало периода коэффициент покрытия выше рекомендуемого — 2,85, но это вероятней всего связано с замедлением оборачиваемости средств, вложенных в запасы; коэффициент быстрой ликвидности — 0,1, значительно ниже норматива, а коэффициент абсолютной ликвидности не может быть рассчитан из-за отсутствия наиболее ликвидных активов.
На конец анализируемого периода коэффициент покрытия уменьшился до 1,31, что ниже рекомендуемого значения, это произошло из-за увеличения краткосрочных пассивов, хотя и сумма быстрореализуемых активов увеличилась; коэффициент быстрой ликвидности вырос и стал 1,08 — -близким к нормативному значению, рост этого показателя произошел за счет увеличения дебиторской задолженности и суммы прочих оборотных активов; коэффициент абсолютной ликвидности — 0,53, что соответствует нормативному значению и достигнуто за счет краткосрочных финансовых вложений. После составления очередного бухгалтерского баланса необходимо обязательно рассчитывать и анализировать количественные параметры финансового состояния предприятия.
В первую очередь это необходимо для выявления признаков банкротства предприятия и принятия правильных управленческих решений о будущем предприятия.
3.4 Прогноз банкротства предприятия
Оценку вероятности банкротства можно проводить с помощью финансового анализа, так как именно он позволяет выяснить, в чем заключается конкретная „болезнь“ экономики предприятия — должника и что нужно делать, чтобы от нее излечиться. Именно он располагает широким арсеналом средств по прогнозированию возможного банкротства предприятия и дает возможность заблаговременно продумать и реализовывать меры по выходу предприятия из кризисной ситуации.
Универсальный рецепт от любого банкротства — это проведение систематического финансового анализа предприятия для оценки возможного банкротства.
Банкротство предприятия — новое явление для современной российской экономики, осваивающей рыночные отношения. В дореволюционной России существовало более века законодательство о несостоятельности, но традиции применения процедуры банкротства практически утрачены. Отечественная экономика содержит немало предпосылок для банкротства или несостоятельности хозяйствующих субъектов. В настоящее время разрабатывается и совершенствуется нормативная база в этой области.
В Российской Федерации с 1 марта 1993 г. введен в действие Закон РФ „О несостоятельности (банкротстве) предприятий“ от 19 ноября 1992 г.№ 3929-1. Согласно закону, под несостоятельностью (банкротством) предприятия понимается неспособность удовлетворять требования кредиторов по оплате товаров (работ, услуг), включая неспособность обеспечить обязательные платежи в бюджет и внебюджетные фонды в связи с превышением обязательств должника над его имуществом или в связи с неудовлетворительной структурой баланса должника.
Неудовлетворительная структура баланса — такое состояние имущества и обязательств должника, когда за счет имущества не может быть обеспечено своевременное выполнение обязательств перед кредиторами в связи с недостаточной степенью ликвидности имущества должника. При этом общая стоимость имущества может быть равна общей сумме обязательств должника или превышать его.
В качестве основных причин возникновения состояния банкротства можно привести следующие:
1. Объективные причины, создающие условия хозяйствования:
несовершенство финансовой, денежной, кредитной, налоговой систем, нормативной и законодательной базы реформирования экономики;
достаточно высокий уровень инфляции.
2. Субъективные причины, относящиеся непосредственно к хозяйствованию:
неумение предусмотреть банкротство и избежать его в будущем;
снижение объемов продаж из-за плохого изучения спроса, отсутствия сбытовой сети, рекламы;
снижение объема производства;
снижение качества и цены продукции;
приближение цен на некоторые виды продукции к ценам на аналогичные, но более высококачественные импортные;
неоправданно высокие затраты;
низкая рентабельность продукции;
слишком большой цикл производства;
большие долги, взаимные неплатежи.
В качестве первых сигналов надвигающегося банкротства можно рассматривать задержки с предоставлением финансовой отчетности, так как они возможно свидетельствуют о работе финансовых служб, а также резкие изменения в структуре баланса и отчета о финансовых результатах.
Решения о несостоятельности (банкротстве) предприятий принимаются:
в добровольном порядке самим предприятием:
по заключению арбитражного суда;
Федеральной службой России по делам о несостоятельности и финансовому оздоровлению.
Анализ и оценка структуры баланса предприятия проводятся на основе коэффициента ликвидности и коэффициента обеспеченности собственными средствами.
Структура баланса предприятия признается неудовлетворительной, а предприятие — неплатежеспособным, если выполняется одно из следующих условий:
1. Коэффициент текущей ликвидности на конец отчетного периода имеет значение менее 2;
2. Коэффициент обеспеченности собственными средствами — менее 0,1.
Признание предприятия неплатежеспособным не означает признания его несостоятельным, не влечет за собой наступления гражданско-правовой ответственности собственника. Это лишь зафиксированное органом ФУДК состояние финансовой неустойчивости, направленное на обеспечение оперативного контроля за финансовым положением предприятия и заблаговременного осуществления мер по предупреждению несостоятельности, а также для стимулирования предприятия к самостоятельному выходу из кризисного состояния.
Рассчитав ряд показателей оценки финансовых результатов деятельности предприятия, можно сделать вывод, что данное предприятие нельзя назвать несостоятельным. Если предприятие будет продолжать вести такую финансово — хозяйственную деятельность, банкротство в ближайшем будущем ему не грозит.
Вывод по главе 3
На анализируемом предприятия на конец отчетного периода коэффициент текущей ликвидности составил 1,31, что ниже значения 2, а коэффициент обеспеченности собственными средствами — 0,22, что выше показателя 0,1. Но анализируемое предприятие нельзя признать несостоятельным и неплатежеспособным так как коэффициент покрытия является очень укрупненным показателем в котором не учитывается степень ликвидности отдельных элементов оборотного капитала, а все остальные показатели, рассчитанные при проведении финансового анализа, характеризуют:
финансовое положение предприятия как устойчивое;
баланс предприятия как ликвидный.
Анализируя данные бухгалтерского баланса, можно рекомендовать данному предприятию осуществление следующих мер по предупреждению ухудшения финансового состояния предприятия:
1. За отчетный период увеличился объем готовой продукции на 90,8 тыс. руб., которая относится к группе медленно реализуемых активов. Руководству, менеджеру и специалисту по маркетингу можно рекомендовать проведение следующих мероприятий:
расширить и улучшить рекламную компанию;
для некоторых образцов одежды сделать небольшие конструктивные изменения, дополнения, что необходимо для повышения конкурентоспособности изделий;
стремится к снижению себестоимости изделий за счет уменьшения затрат на приобретение сырья путем поиска новых поставщиков.
2. Для ликвидации дебиторской задолженности по статье „Покупатели и заказчики“ в сумме 20,8 тыс.руб. необходимо проанализировать взаимоотношения фирмы с плательщиками и их платежеспособность;
3. При осуществлении краткосрочных финансовых вложений необходимо выяснять степень надежности и стабильности объекта вложений;
4. За анализируемый период выросла сумма кредиторской задолженности на 262,6 тыс. руб., в том числе за счет увеличения задолженности по статье „Поставщики и подрядчики“ на 195,8 тыс. рублей, по статье „По оплате труда“ на 12,8 тыс. руб. и по статье „Авансы полученные“ на 84,8 тыс. руб. В данном случае, весьма актуален вопрос о сопоставимости дебиторской и кредиторской задолженности. Многие аналитики считают, что если кредиторская задолженность превышает дебиторскую, как на нашем предприятии (360,6 > 20,8), то предприятие рационально использует средства, то есть временно привлекает в оборот средств больше, чем отвлекает из оборота. Однако главному бухгалтеру надо отнестись к этому очень внимательно, потому что кредиторскую задолженность предприятие обязано погашать независимо от состояния дебиторской задолженности.
Заключение
На основании материала, изложенного в первой, второй и третьей главах, можно сделать вывод, что основным источником для анализа финансового состояния предприятия и принятия правильных управленческих решений служит бухгалтерский баланс.
Бухгалтерский баланс, в сущности, является системной моделью, обобщенно отражающей кругооборот средств предприятия и финансовые отношения, в которые вступает предприятие в ходе этого кругооборота. Современное содержание актива и пассива ориентировано на предоставление информации ее пользователям.
Был проведен анализ устойчивости финансового состояния предприятия, который позволяет ответить на вопрос: насколько правильно предприятие управляло финансовыми ресурсами в течение анализируемого периода.
Абсолютными показателями финансовой устойчивости являются показатели, характеризующие степень обеспеченности запасов и затрат источниками их формирования. Для оценки состояния запасов и затрат использовались данные группы статей „Запасы“ II раздела актива баланса.
На основании произведенных расчетов можно сделать следующее заключение: предприятие на 31.12.2001. находилось в кризисном финансовом состоянии, не было обеспечено ни одним из предусмотренных источников формирования запасов (везде недостаток). На конец анализируемого периода на 31.12.2002г. ситуация кардинально изменилась, произошел значительный рост источников формирования запасов: собственные источники формирования выросли на 237 тыс. рублей и составили 240,4 тыс. руб., краткосрочные заемные средства выросли на 443,8 тыс. руб. и составили 465,2 тыс. руб., а общая величина основных источников выросла на 680,8 тыс. руб. и составила 705,6 тыс. руб. Излишек собственных средств на конец анализируемого периода составил 53,4 тыс. руб., излишек общей величины основных источников формирования запасов и затрат — 518,6 тыс. руб. Финансовое положение предприятия на 01.01.2002 г. можно считать абсолютно устойчивым.
Для точной и полной характеристики финансового состояния были рассчитаны финансовые коэффициенты, которые рассчитываются в виде отношений абсолютных показателей финансового состояния или их линейных комбинаций:
коэффициент обеспеченности собственными средствами;
коэффициент обеспеченности материальных запасов собственными средствами;
коэффициент маневренности собственного капитала;
коэффициент автономии (финансовой независимости);
коэффициент соотношения заемных и собственных средств.
Далее был проведен анализ ликвидности предприятия. Ликвидность — это способность предприятия превращать свои активы в деньги для покрытия всех необходимых платежей по мере наступления их срока.
Для определения ликвидности баланса сопоставили итоги по каждой группе активов и пассивов и сделали следующее заключение:
баланс анализируемого предприятия не является ликвидным на 01.01.2000 года так как на анализируемом предприятии нет денежных средств для погашения наиболее срочных обязательств и даже быстрореализуемых активов недостаточно для погашения обязательств. Положение анализируемого предприятия на 01.01.2000 года было крайне затруднительным, для погашения краткосрочных долгов необходимо было привлекать медленнореализуемые активы.
на 31.12.2002 года баланс предприятия можно назвать ликвидным так как: имеются наиболее ликвидные средства для погашения наиболее срочных обязательств (излишек 73,4 тыс.руб.), медленнореализуемые активы покрывают долгосрочные пассивы (излишек 187,0 тыс руб.), труднореализуемые активы значительно меньше постоянных пассивов т.е. соблюдается минимальное условие финансовой устойчивости. Отрицательным моментом является недостаток быстрореализуемых активов для покрытия краткосрочных обязательств в сумме 3,4 тыс.руб.
На анализируемом предприятии на начало периода коэффициент покрытия выше рекомендуемого — 2,85, но это вероятней всего связано с замедлением оборачиваемости средств, вложенных в запасы; коэффициент быстрой ликвидности — 0,1, значительно ниже норматива, а коэффициент абсолютной ликвидности не может быть рассчитан из-за отсутствия наиболее ликвидных активов.
На конец анализируемого периода коэффициент покрытия уменьшился до 1,31, что ниже рекомендуемого значения, это произошло из-за увеличения краткосрочных пассивов, хотя и сумма быстрореализуемых активов увеличилась; коэффициент быстрой ликвидности вырос и стал 1,08 — -близким к нормативному значению, рост этого показателя произошел за счет увеличения дебиторской задолженности и суммы прочих оборотных активов; коэффициент абсолютной ликвидности — 0,53, что соответствует нормативному значению и достигнуто за счет краткосрочных финансовых вложений.
Очень важно руководству предприятия выбрать нужный стиль и методы управления производством и финансами, стратегию и тактику работы, с учетом сложившейся экономической ситуации, что даст возможность предприятию выжить, выстоять и процветать в трудный период экономических реформ в России.
